文 | 李胤烽 王一雪 周志伟
编辑 | 陈臣
近期,全球多家车企纷纷开始大规模裁员。据界面数据(公众号ID:tuli_shuju)不完全统计,截至2018年12月20日,至少有6家车企先后被曝出裁员,其中包括通用、福特等巨头,未来预计共裁员约5.2万人。

2018年11月26日,通用宣布将裁员约1.47万人,这一数字在2001年至今的车企裁员TOP10上排名第7。

高管变动频繁
不仅如此,2018年车企高管变动也比前两年更频繁。据界面数据(公众号ID:tuli_shuju)不完全统计,2018年前三季度有140余名车企高管变动,2016年和2017年分别有70余名和150余名高管变动。

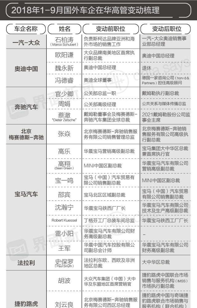
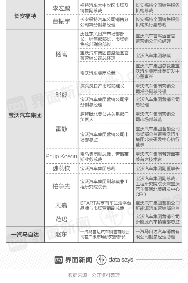
2018年12月10日,刚刚加盟福特中国7个月的福特汽车大中华区市场及销售副总裁、全国销售服务机构总裁李宏鹏递交了辞呈,而这距离陈安宁回归成为福特中国总裁兼CEO也才过去不到2个月。回顾2018年前三季度,国外车企在华高管(含合资)人事变动频繁。




2018年全球汽车销量或下滑
2018年12月13日,全球汽车市场预测公司LMC预测,2018年全球汽车销量不及2017年,将结束连续八年的增长。

…………………………………
想获取更多趣味内容,请关注微信公众号【图理】:tuli_shuju,一键调戏蠢萌的熊主编!

