作者:潘婕
2018年11月1日,证监会通报持续推进并购重组市场化改革,积极支持国有控股、民营控股等各类企业通过资本市场并购重组发展壮大。
上市公司在并购重组中可定向发行可转换债券作为支付工具的政策增加了并购交易谈判弹性,有效缓解上市公司现金压力及大股东股权稀释风险,丰富了并购重组融资渠道。
在一系列利好政策推行的作用下,中国并购市场也表现出积极的态势,11月并购市场相比10月有了进一步的上升。

2018年11月并购市场的整体情况
根据清科旗下私募通数据显示,2018年11月中国并购市场共完成167笔并购交易,同比下降54.50%,环比上升31.50%。其中披露金额的有143笔,交易总金额约为795.00亿人民币,同比上升2.32%,环比上升28.38%,平均每起交易资金规模约4.76亿人民币。
从并购交易类型来看,本月国内交易共发生152笔交易,占并购案例总数的91.00%,其中披露金额的案例129笔,披露金额是396.48亿人民币,占总金额的49.90%;海外交易共发生7笔交易,案例数占比4.20%,其中披露金额的案例7笔,披露金额是290.38亿人民币,占总金额的36.50%;外资交易共发生8笔交易,案例数占比4.80%,其中披露金额的案例7笔,披露金额是108.14亿人民币。
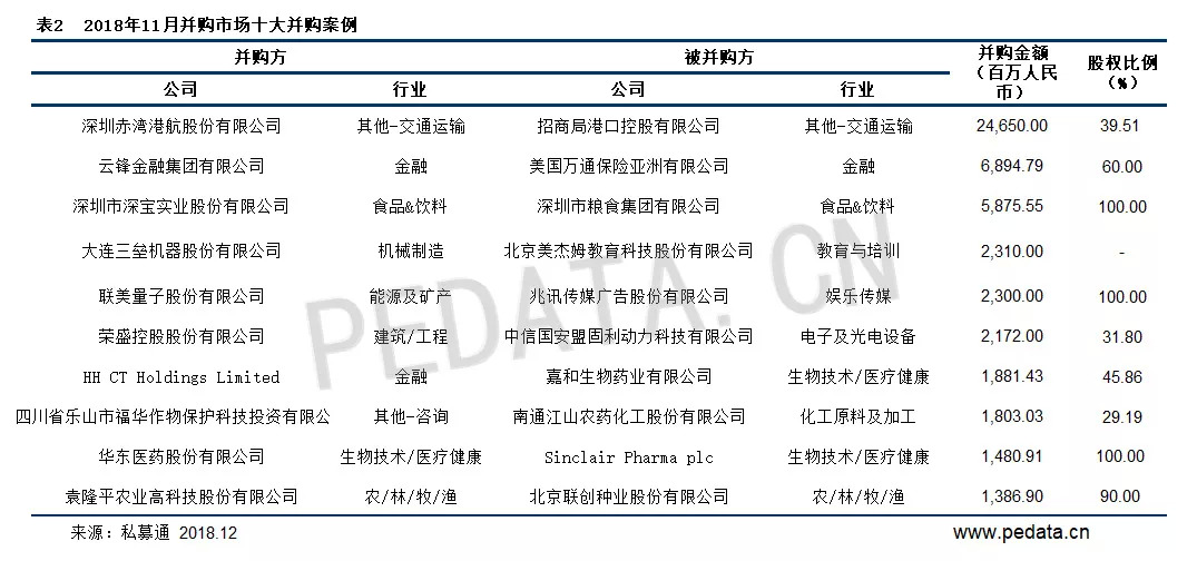
本月交易金额较大的两笔并购案例为:深圳赤湾港航股份有限公司收购招商局港口控股有限公司39.51%股权(交易金额246.50亿人民币),云锋金融集团有限公司收购美国万通保险亚洲有限公司60%股权(交易金额68.95亿人民币)。

2018年11月并购事件在地区和行业的分布

具体来看,2018年11月并购市场共完成167笔并购交易,按被并购企业所属省份来看,167笔交易分布在北上广以及江浙等30个省市、自治区以及香港和海外地区。从案例数量来看,江苏省位列第一,共完成19笔并购交易,占本月并购案例数量的11.38%;北京市与浙江省位于第二位,各完成17笔并购交易,占本月并购案例数量的10.18%;香港位于第三位,共完成12笔并购交易,占本月并购案例数量的7.19%。
并购金额方面,香港在11月并购交易中表现突出,涉及交易金额达372.61亿人民币,占本月总交易金额的46.87%。其中深圳赤湾港航股份有限公司以246.50亿成功受让招商局投资发展有限公司39.51%股权一案,较大的拉高了香港的交易金额。其次是北京市的交易金额达到96.70亿人民币,占总交易金额的12.16%,排名第二。本期发生在北京市的交易金额较大的案例为大连三垒机器股份有限公司以23.1亿收购北京美杰姆教育科技股份有限公司。深圳市以83.56亿人民币占比10.51%的成绩排名第三,发生在深圳市的交易金额较大的案例有重庆市迪马实业股份有限公司以13.46亿收购深圳市创曙企业管理有限公司。

本月并购交易共涉及22个一级行业,从案例数量来看,IT行业和清洁技术行业居第一位,各完成19笔并购交易,占本月案例数量的11.38%;金融行业位居第二位,共完成17笔交易,占本月案例数量的10.18%;生物技术/医疗健康行业和电子及光电设备位居第三位,各完成12笔交易,占本月案例数量的7.19%。
金额方面,金融行业涉及金额为135.96亿人民币,占本月总交易金额的17.10%,位居榜首;食品&饮料行业排在第二位,涉及金额为66.33亿人民币,占总交易金额的8.34%;生物技术/医疗健康行业以51.87亿人民币的交易金额和6.52%的占比位居第三。本月发生在金融行业交易规模最大的案例为云锋金融集团有限公司以68.95亿人民币收购美国万通保险亚洲有限公司60%股权一案,该案拉高了金融行业在本月统计中的整体水平。
本月金额较大的国内并购典例
三垒股份23.1亿收购北京美杰姆教育,完善教育产业布局
2018年11月29日,大连三垒机器股份有限公司以23.1亿成功收购北京美杰姆教育科技股份有限公司。
三垒股份位于大连高新园区,主营业务是塑料管道成套制造装备及五轴高端机床的研发、设计、生产与销售,主要产品包括PE/PP管自动化生产线、PVC管自动化生产线、数控单机、精密模具及五轴高端数控机床等,是国内规模大、品种系列齐全、生产工艺行业的双壁波纹管制造装备供应商之一。美吉姆教育主要从事与婴幼儿早期教育培训服务相关的业务。其业务源自美国“美吉姆”儿童早教品牌。本次交易完成后,该公司将注入早期教育培训资产,进一步完善集团在教育行业的产业布局。
深深宝58.76亿收购深粮集团,优化公司业务结构
2018年11月12日,深圳市深宝实业股份有限公司成功受让深圳市福德国有资本运营有限公司持有的深圳市粮食集团有限公司100%股权,作价58.76亿人民币。
深深宝成立于1975年,前身为宝安县罐头厂。近年来,公司集中资源大力实现产业转型升级,全力发展茶产业,是中国食品饮料行业上市公司。深粮集团是深圳市市属国有独资大型粮食企业,承担深圳市地方粮食储备,同时负责驻港、驻深部队的军粮供应任务。通过此次收购,深深宝将获得盈利能力较强的深粮集团粮油流通及粮油储备服务业务,进一步优化其业务结构,同时有助于深深宝实现风险分散和获得新的利润增长点,增强公司的盈利能力和抗风险能力,为未来的持续发展奠定坚实的基础。

本月金额较大的跨境并购典例
深赤湾受让招商局港口39.51%股权,港口业务综合竞争力全面提升
2018年11月22日,深圳赤湾港航股份有限公司成功受让招商局投资发展有限公司持有的招商局港口控股有限公司39.51%股权,作价246.5亿人民币。
深赤湾成立于1990年7月,1993年经股份制改造后,整合组建成深圳赤湾港航股份有限公司,并在深交所挂牌上市。主营业务为港口运营。招商局港口成立于1991年05月,是一家公共港口营运商。此次招商局港口与深赤湾之间的资产腾挪,不仅有利于解决深圳西部港口之间的同业竞争,同时可以全面提升港口业务的综合竞争力。
云锋金融收购美国万通60%股权,扩大原有金融生态
2018年11月29日,云锋金融集团成功受让美国万通保险亚洲有限公司60%股权,作价68.95亿人民币。
云锋金融是亚洲领先的投资和金融平台,主要从事金融服务,包括证券经纪、财富管理和投资、企业融资顾问、ESOP(员工持股计划)管理、投资研究等。美国万通总部位于美国麻省斯普林菲尔德市,是一家领先的人寿保险公司。主营业务为人寿保险、残疾收入保险、长期护理保险、年金、退休计划和其他员工福利。交易完成后云锋金融可以一站式提供股票交易,基金买卖,投资顾问,人寿保险的个人金融服务,还有企业融资,现金管理,委托理财,员工持股,强积金以及企业年金的机构金融服务,扩大了原有的金融生态。

VC/PE渗透金额过半,金融行业交易规模拔头筹
11月VC/PE支持并购案例共有71起,环比上升24.56%,数量渗透率为
42.51%;涉及并购金额为233.36亿人民币,环比下降26.82%,金额渗透率达29.35%。
VC/PE支持的并购交易中,标的地区分布在北上广以及江浙等21个省市、自治区以及香港和海外地区。从案例数量来看,江苏省和北京市位列第一,各完成9笔VC/PE支持的并购交易;排在第二位的是浙江省,完成7笔VC/PE支持的并购交易;上海市和广东(除深圳)位于第三位,各完成5笔VC/PE支持的并购交易。上述地域累计完成35笔VC/PE支持的并购交易,占VC/PE支持并购案例数量的49.30%,占本月并购案例总数的20.96%。从交易金额来看,香港位列第一,涉及交易金额为77.95亿人民币,占VC/PE渗透案例交易金额的33.40%;其次是北京市,涉及并购金额为43.54亿人民币;再次是上海市,涉及并购金额为20.97亿人民币。
VC/PE渗透的标的行业主要集中在金融、IT、生物技术/医疗健康、清洁技术、机械制造,共完成42笔并购交易,累计占VC/PE渗透案例数量的59.15%,占本月并购案例总数的25.15%。从交易金额来看,VC/PE渗透的标的行业主要集中在金融、娱乐传媒、生物技术/医疗健康,分别涉及交易金额68.95亿人民币、23亿人民币、18.81亿人民币,累计占VC/PE渗透交易金额的47.46%,占本月并购交易金额的13.93%。

综上所述,11月并购市场进一步回升,案例数量环比上升24.56%,交易金额环比下降26.82%。地域方面,江苏省在案例数量方面摘得桂冠,香港在交易金额方面拔得头筹。行业方面,IT行业和清洁技术在案例数量方面领先,金融行业交易规模本期表现亮眼。VC/PE渗透案例数与交易金额与上月相比均有所上升。
