
(图为官网截图)
什么是棚户区?
一般指简易房屋和棚厦房屋集中区,城市中缺少规划,导致宅院分布凌乱不齐,斜路、死路、圆弧路太多,结构简陋,抗灾性差即抗震、防火、防洪性差,居住拥挤,功能差、居住环境差、无道路、无绿化、无公共活动场地、采光通风差的房屋集中的地方。
我国的棚户区一般分为两种:
1、城市角落,主要包括内城遗忘区、城中村、厂中村等,总体上都是在城市开发建设中由于各种原因被遗忘的角落。
2、城市化过程中大量农民进城后搭建工棚居住而形成的区块。


2018年是南京市实施《南京市棚户区改造和老旧小区整治行动计划》的第一年。未来三年内,全市要改造418个棚户区,涵盖11万多户、936个老旧小区,确保到2020年年底,基本完成现有棚户区改造和主城六区2000年以前建成、尚未整治的非商品房老旧小区整治。

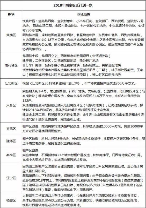
(图:2018年南京市棚改+老旧小区整改计划)
今年截至目前为止,鼓楼铁北片区的金燕路西侧、金陵村象山、金陵村72号、郭家山路二期四个项目全面实现了征收。其他片区也都在陆续拆迁中。
南京对城市棚户区改造有了界定标准,满足以下条件其中之一即可纳入棚改。
1、房屋结构简易,使用年限较久,使用功能不全,包括房屋室内空间和设施不能满足安全和卫生要求(无集中供水、无分户厨卫等)。
2、市政基础设施落后或不全,排水、交通、供电、供气、通信、环卫等配套基础设施不齐全或年久失修,且难以通过修缮完善功能。
3、建筑密度较大,房屋破旧拥挤,存在较大消防安全、地质灾害等安全隐患。
4、公共服务设施薄弱,无基本教育、医疗卫生、社区服务等公共服务设施,且无法通过规划建设进行完善。
5、房屋结构抗震基本不符合要求的,或经专业机构评定属于危险房屋或严重损坏房屋。

通知中要求,各区要以有效推动居民从“住有所居”到“住有宜居”为目标,将棚户区改造工作与城市更新、“美丽家园”建设,城市环境综合整治等工作有机结合起来。
以下情况被严令禁止:
一、严禁单独将企事业单位办公、生产、仓储等非居住用房纳入改造范围。整体改造项目中包含的企事业单位办公、生产、仓储等非居住用房部分不享受财政支持政策。
二、对于各类产业园区、工业园区和城市新区等功能区,在满足城市棚户区改造特征的基础上,可将规划区范围内的危旧房和城中村列入棚户区改造范围。严禁将棚户区改造范围扩大到农村,对于城市建设用地范围外的危旧房,一律不得列入城市棚户区改造范围。
三、严格控制改造范围,禁止将城市道路拓展、历史街区保护、文物修缮等带来的国有土地上房屋征收及征地房屋拆迁改造项目及其他不符合棚户区界定标准和改造范围的项目纳入城市棚户区改造范围。

南京市正在研究2018-2020年改造计划,争取推动棚户区改造实现“应改尽改”。
将有更多居民可以在南京拥有美好的居住环境。这是我们每个人所期待的。
