文 / 金错刀频道
中国的中产阶级或许是全世界最悲催的中产阶级。
过去十几年,他们中的绝大多数人,付出了非凡的努力,以为进入了新阶层,然后发现:
他们的宝贝孩子,在名牌幼儿园被虐,在“贵族”小学吃着变质饭菜,每天在外过着莫名其妙的苦日子。他们去哭诉、痛斥,得来个“无可奉告”。
原来辛苦得来的地位,不堪一击啊。
这群最具活力的人,也是最脆弱的。不必伤害祖国花朵,一块抹布就能将他们的理想幻灭。

花最多的钱,住最贵的酒店,喝最脏的水。
多么单纯的一群人,还以为一分钱一分货,结果是十分钱一分货。想想也是,有钱无势,不薅你薅谁,酒店不用挣钱啊?知道请清洁工要花多少钱么?
一分钱一分货?美得你。
1、花样作死的顶级酒店
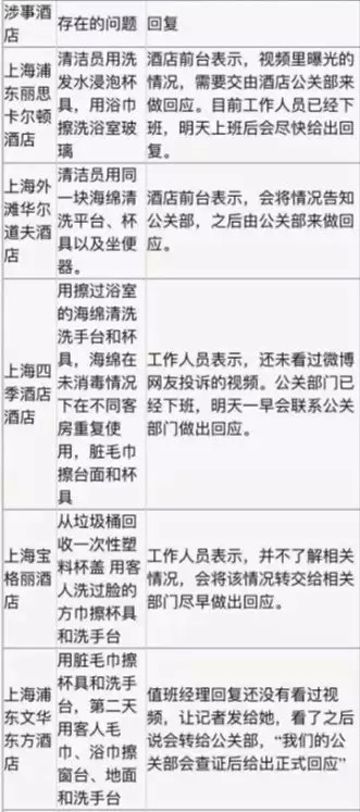
各大酒店的公关,这几天想必恨死了微博大V花总:这杀千刀的,又让我们加班了。
前两天,花总一段11分钟的视频,把高高在上的五星级酒店,拉下神坛。这位过去六年以酒店为家的微博大V,用摄像头拍下了各大酒店的卫生乱象。
捡起脚下的浴巾,擦完马桶擦水杯;一次性杯盖从垃圾桶捡回接着用....这种本该只有最廉价的酒店会干的事,没想到喜来登、华尔道夫、王府半岛、颐和安缦等顶级酒店全中招。

这都是些什么酒店?很多人花上一个月工资都住不起一晚。
网友评论:“最好的中国酒店,卫生与道德水平比不上日本的一个小旅馆”“以后出门还是自带睡袋吧”。
人民日报开启毒舌模式也很猛:“五星级变成了无星级”。
有人调侃:花总要被备注,客人喜欢在卫生间安装摄像头取证。
谁能想到,网友们的调侃,比起现实来,还是轻了。
之后,花总发了两条微博。一条是贵阳希尔顿花园的领导,曝光了花总个人信息,并在群里提醒:如果有看到此人预订互相通知。

第二条就显得很无奈了,因为他遇上了无敌的中国式解决方案:解决发现问题的人,就没有问题了。

总的来说,酒店这次的应对,只配拿个0分。
在想着怎么“解决”花总之前,酒店的各大领导通通成了哑巴,表现出的态度基本是:对不起,无可奉告。您有问题问我们的公关部吧。

不方便回答,也是可以谅解的,但你倒是请个会说话的公关啊。结果现在是,不回应就算了,回应了却火上浇油。

看看这三家公关的回应,大概是同一个人写的。受此重用,可惜其思想水平尚不及小学生,知错认错的优良品德全丢了。
这些回应,开头第一句便令人极不舒服——我们高度重视这个视频,因为其内容无法代表我们日常的营运和服务标准。

这意思就是,肯定是花总你人品不好,每次住酒店都住到了我们卫生最差的一间房,结果你现在以偏概全,我很生气。
就好像,我这锅汤就一颗老鼠屎,99%都是好汤,你喝吧,没事。
说起来花总也该理解。这些顶级酒店都穷得只能共请一个公关了,用浴巾擦你水杯的事,就别穷追猛打了吧?
其他酒店的公关回应,也没高明到哪去,隔着屏幕都透着一副“我都道歉了你还想怎么样?”的嘴脸。
截止17日10点,14家涉事酒店中,已有12家致歉,还有的表示正在核实。

核实什么呢?大概是花总的视频真实性。有的人还需要时间找借口,有的人是真不相信自家酒店会有问题,比如洲际酒店,但被光速打脸。

对于这些顶级酒店,现在唯一的安慰或许就是:还好落水的不只我一家。
说实话,这些酒店有一点刀哥还是欣赏的,它们还要点脸,没想着甩锅给万能的临时工。
这种“操守”是有传承的。去年的“五星级酒店不换床单”事件,清洁工也没被当做挡箭牌。谁都知道,这是管理问题,而不是素质问题。
传承的不止是这点“操守”,还有公关方式。
在去年的事件中,以北京三里屯洲际酒店为代表所发出的声明,属于“回避或变相否认问题”一派。而有的发动侧面公关战,质疑“蓝莓评测”的权威性,属于“解决发现问题的人就万事大吉”那派。唯独没有人属于“有错必纠,知错必改”一派。

(去年的事件回应)
刀哥一直想不明白,这些顶级酒店的危机公关,水平怎能这么次呢?
更想不明白的是,这些顶级酒店,怎能老犯低级错误呢?
2、脸已经丢到了国外,隔壁日本令国内酒店无法直视
在很多事情上,我们总会拿日作对比,日本人其实也在盯着我们。
2017年年底国内酒店卫生事件曝光之时,国内某地多家酒店五星级酒店上榜,重点是,日本媒体报道了,看台标,还是日本最有名的电视台之一日式新闻网(NNN)旗下新闻节目。
浴巾变成抹布,蘸马桶水擦厕所地板。

床尾巾长时间不换,看不出来脏就不换。

水壶不清洗,更不用消毒。

同一块抹布,先洗杯子,再擦垃圾桶,然后在马桶里洗抹布,真真儿的“一抹到底”。还用浴缸刷刷马桶,刷完马桶刷洗漱杯。
(本部分图片来自于“日本E世界”)
不知道那位传说中为证明酒店客房清洁度而多次当众喝下马桶里的水的日本内阁邮政大臣野田圣子看到这些会怎么说。
在新浪看点上,今年2月还发布过这样一篇内容:《日本网友热议,中国到底有多脏》。
里边是这样写的,懂日语的朋友们可以看看翻译得准确度。

既然“脸”已经丢倒日本,那不妨看看日本人是怎么打扫酒店卫生的。
同为五星级酒店,老外的评价是太干净了,很多细微的地方也都能打扫到,这样的程度连欧洲也达不到。
有自媒体同仁“东京新青年”实地取材,参访了位于横滨Landmark Tower 52层到67层的Royal Park Hotel,全日本位置最高的高级酒店。

俩字,震惊!
该酒店在2017年从众多酒店中脱颖而出,获得顾客满意度第一。

酒店客房清扫时间从早上9点一直到下午4点,有自己的监控系统,房间号位置绿色,代表有客,客人一退房就马上变成黄色。

保洁人员开始打扫时,就变成橙色。

因为酒店的清扫工作都是外包的,所以在正式开始清扫之前,酒店的工作人员会先进去做一番仔细的检查,看是否有客人遗落的物品,比如手机、钱包。
在变成橙色期间,保洁人员都做些什么?又是怎么做的?
1、收拾客人留下的垃圾。

打包装袋,并做标记,留一晚,因为不确定这些垃圾是否全部都是垃圾。

2、大清扫前,先打开电视机。
不是为了边看电视边干活儿,而是为了让清扫工作更加轻松。
原因是,电视机会发热,发热后会将周围的灰尘都吸附到屏幕上去,清扫完成,最后擦拭一下电视机就OK啦。

3、换床单被套。

4、清除前一位客人留下的任何痕迹。


最后一步,从里往外吸尘,连清扫人员在地毯上留下的脚印也要彻底清除。

清扫完成,工作人员进入房间检查,对各类酒店用品的摆放做一下微调,完活儿。

完全确认没有问题之后,该房间才会变成白色。

而日本另外一家知名酒店更加特殊,也更有代表性,帝国饭店。

其对客房清洁的重视堪称苛刻,检查细目多达190项。
客房清洁通常两人为一组,一个人清扫浴室,另一个人整理床铺,尤其是消除前一位客人留下的味道,且第一件事就是清除味道。
清扫工作完成后,会有专门的检查员来把关。检查员,是帝国饭店从1999年增设的特有编制,堪称全世界饭店第一,也是唯一。
检查项目从门把手就开始了,电话是否正常运作、闹钟准时与否、玻璃杯有无手印、便条纸有无写过的痕迹等,光入口门就有12项检查。

不光要光脚检查地毯的洁净度,还会躺进浴缸,以泡澡的视角去看马桶的下缘是否干净。
当然,日本的酒店行业也并非一开始就是如此,也有过脏乱差的历史,也不能否认肯定有一些我们看不到的东西存在,但是为何我们的五星级酒店被曝光被揭发,发人深思。
3、在俄罗斯,最高将被限制3年人身自由!
谁来解决我们的痛点?
看到几家被曝光的酒店所发布的道歉声明,纷纷提到“清洁标准”,这究竟是酒店自己的标准还是国家的标准,还是广大顾客认可的标准呢?
我们隔壁的俄罗斯,在酒店卫生的管理上做得很到位。
首都莫斯科酒店行业实现统一的卫生标准,法规详细到惊掉下巴。
细致到工作人员清洁房间的具体细节:
1.工作时必须有一个手推车,顶部、底部不同位置摆放不同物品都有具体规定
2.干净的床单在运送过程中,必须全程处于封闭包装状态
3.清洁人员使用的抹布必须严格标注和使用。

甚至连打扫客房的顺序都一一讲明。
处罚也足够狠。俄罗斯卫生部和俄罗斯联邦消费者权益以及公民平安保护监督局经常会进行宾馆酒店抽查。一旦调查结果不合格,最低罚款8万卢布(约合9千元人民币),或者没收半年的酒店盈利,甚至3年的限制人身自由。如果因为酒店卫生问题导致发生死亡事件,责任人将被判处强制劳动18万240个小时。
在日本就更不用说,早在1970年,日本就制定了《确保建筑物卫生环境法》。对如何检查室内卫生,如何使用保洁用具、清洗剂,如何消毒,如何制定作业计划和作业顺序等都进行了详细的规定。
对于酒店业的职业能力制定日本也有专门的评估标准,细到对从业人员着装、头发、指甲都有规定。
日本还专门设有“扫除能力鉴定协会”,能获得该协会的证书,相当于拿到一份高含金量的从业资格证。
在瑞士的酒店,酒店等级依据细菌测试评定的。日内瓦物资检测、监督中心稽查员会不定期进行的秘密检查,以抽查时细菌测试结果作为评定酒店等级的标准,这在世界上是独一无二的。
看完瑞士的秘密细菌测试,再看该截图,感想如何?

曾经有很多明星在节目里说外出时候都会自带全套物品,床单、被套、枕套、拖鞋、浴巾、洗漱用品、水杯等等,确实不浪费资源。现在看来,为了保护好自己,每个人都有必要这样做。
外包也好,自己请人也好,酒店的清洁就代表了整个酒店服务产品的质量。
酒店住宿是一个高度依赖标准化的行业,现在就连五星级酒店都保证不了清洁,这是行业性沦陷。
谁能解决这个痛点?

