作者:叶春池
编辑:李春晖
今年的电视剧大盘,一丧就丧了一整年。待爆的,没能爆。自爆的,没人信。
网络话题剧如《香蜜沉沉烬如霜》,终究是少女心的狂欢;看似赢得了电视受众的《娘道》,却成了年轻人的公敌;截止目前,收视率最高的电视剧,竟然仍是年初播出的《恋爱先生》。其1.561的收视率,放在往年剧集市场,卫视前十都难进。

放在今年初,谁能想到是这局面?
几经周折的《巴清传》播出遥遥无期;《如懿传》最终网络播出;大制作、全明星阵容的《琅琊榜2》、《远大前程》、《天盛长歌》纷纷收视扑街;甚至连大幂幂的大女主魔法都开始失效,春节期间播出的《谈判官》还算保住颜面,网台播出的《扶摇》整体反响平淡;翻拍之王《新流星花园》都无法救市了!

收视一片惨淡,与年初各大卫视手握头部大剧的热火朝天形成强烈对比。而眼下,新一年的卫视大剧编排纷纷出炉,硬糖君忧郁的发现:这一回,似乎连热火朝天的开年场面都没了。
如果说丧是2018年电视剧的关键词,那主旋律就是2019年电视剧的主旋律。

在大剧方面,明年的一线卫视编排均以主旋律大剧和年代剧撑场,一向是收视妙药的古装剧则退居二线。大ip也少见踪影,现实题材仍是主流,演员方面倒是仍然以青年流量明星为主。创新题材的剧也有不少,但大都穿上了“主旋律”的外衣。
总体而言,2019年,注定是各大卫视求生欲满满的一年。
紧跟政策的励志年代剧
今年是改革开放40周年,明年是新中国成立70周年。具有大国情怀的主旋律大剧,顺理成章成为各大卫视排兵布阵的重点。
国庆前,湖南卫视紧急换播献礼剧《你迟到的许多年》,四大卫视也紧随其后。10月12日,浙江、东方两家卫视联播《创业时代》;10月16日,北京、江苏两家卫视拼播《正阳门下小女人》。值得注意的是,这三部剧都出现在“纪念改革开放四十周年”第一批30部电视剧推荐参考剧目中。

今年还有空降献礼剧,明年卫视则更加准备充分。《江河水》、《国宝奇旅》、《伞兵魂》等献礼剧,和《人民的财产》《深渊行者》等现实题材剧均已作为各大卫视的头部大剧推荐。要么用年代剧来展现沧海桑田,要么用创业剧表达时代情怀,反正紧跟政策总不会错。
而事实证明,主旋律、年代戏不仅符合政策需求,也确实满足了当下主流电视观众的需求。北京卫视就凭借《娘道》+《正阳门下小女人》,简直逆势翻盘,脚踢芒果、拳打番茄,大有新一代卫视霸主之势。

当然,在以年轻收视群体为主攻对象的今天,主旋律剧也免不了青春化和类型化的处理。
像明年要播出的《无名侦探》、《艳世番之新青年》、《隐秘而伟大》、《老中医》、《一步登天》、《天衣无缝》、《国宝奇旅》就都是这样的杂交作品。主旋律题材被加入了谍战、探案、明星等商业元素,至于口味究竟如何,还需明年见分晓。
不过从今年的市场表现看,主旋律里的这些“支流”,确实更是观众心之所系。比如湖南卫视正在播出的《你迟到的许多年》,本来是讲述改革开放的的励志年代剧。但下海创业做工程,终究还是抵不过儿女情长抓小三。
该剧播出到现在唯一的爆点,就是网友热情讨论“白莲花女神和多疑结发妻究竟该选哪一个”这种完全不正能量的话题,妥妥的中年婚恋言情剧。

《创业时代》的主题更加切近当下,但同时也造成其BUG更加不堪推敲,只能当悬浮剧来看。除了baby的演技之外,目前讨论度最高的仍是人物情感走向,台词羞耻的连小黄文都不敢这么写。

目前来看,我国电视剧创作者对主旋律内容的类型化处理,显然不如电影工作者纯熟,至少《你迟到的许多年》、《创业时代》在收视和口碑上都不尽如人意。
而明年的大剧也差不多是类似套路,我们将看到:baby在《创业时代》里搞软件开发,在《渴望生活》里搞投资,在《我的真朋友》里搞房地产。虽然职业不同,但baby还是大baby,内核还是谈恋爱。
说真的,你们就不能好好谈恋爱或专心搞创业吗,一心不可二用啊!喧宾夺主或挂羊头卖狗肉,逃不过我们人民群众雪亮的双眼的。
继续冰封的古装剧
一边是现实题材打得火热,另一边是古装大剧异常落寞。
回顾2018年的电视剧市场,古装剧的排播是贯彻始终的市场焦点。一方面政策吃紧,一方面剧集有限。2017年,各大卫视都在哄抢古装大戏,大家使出浑身解数抓住《如懿传》《巴清传》《天盛长歌》的场景还历历在目。可这集体水逆的局面,还是打了各家卫视一个措手不及。

《巴清传》最为命运多舛,估计最后也就是“贱卖”网播。《如懿传》几次三番送审,最终还是难逃网播的命运。唯一播出的《天盛长歌》,收视扑到0.4,估计湖南卫视心中也是五味杂陈。

古装剧制作成本高、话题度高、影响力大,一度成为上市公司冲击业绩和股价的砝码。如今这个曾经的香饽饽,已因为播出风险过大而成为烫手山芋。
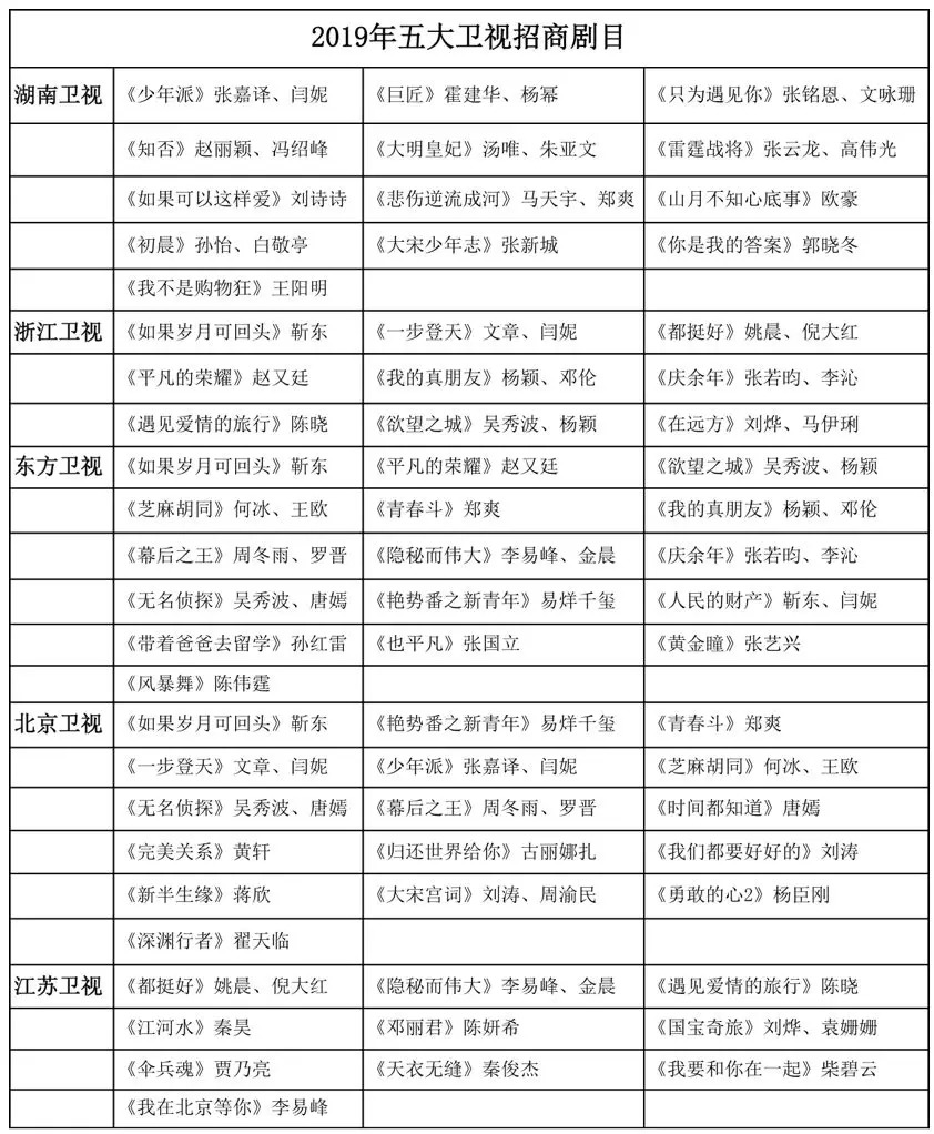
明年各大卫视明显对古装大剧表现节制,从五大卫视公布的招商计划看,目前仅有《知否?知否?应是绿肥红瘦》、《大明皇妃》、《庆余年》、《大宋宫词》、《大宋少年志》、《九州飘渺录》、《绝代双骄》进入待播序列。
《知否》作为湖南卫视的开年大戏,已经是爆款预定。冯绍峰、赵丽颖大婚热度犹在,还有今年大爆的朱一龙作男配,更是以励志女性剧作为包裹,或许能为市场打一针强心剂。

汤唯主演、同为大女主剧的《大明皇妃》也颇受关注,大制作、大卡司、电影咖,但参考《天盛长歌》收视,似乎也不好预测。
《庆余年》则是典型的男频大IP+全明星阵容,张若昀、李沁、陈道明、吴刚、辛芷蕾、宋轶、吴刚、李小冉一众明星加盟,不知表现是否能胜过同为猫腻原著的《择天记》。同为男频大IP的《九州飘渺录》由刘昊然、宋祖儿主演,从已经放出的预告片看,总该比《海上牧云记》的表现好些吧?

《大宋宫词》从目前流出的内容看,似乎是李少红要重走《大明宫词》的路子;《大宋少年志》是新人出演,整体体量较小;至于《绝代双骄》,只能说翻拍有风险,收视难保证。
比起当初古装大剧轰轰烈烈提前一年就大搞宣传,如今古装剧都开始忌讳曝光和宣传,能播出就是胜利,收视率也只能随缘了。
消失的大剧
在各大卫视明年的排播片单中,一些没出现的剧目,反倒更引起我们的好奇。章子怡的《江山故人》,张震、倪妮的《宸汐缘》,刘亦菲、井柏然的《南烟斋笔录》,秦俊杰的《天下长安》……这些早已热度满满的大剧,何以缺席排播片单?

可以看出,无法定档的剧集仍然以古装剧为主,这些消失的大剧最终会魂归何处?按照先例,相比二三线电视台,大多会选择在视频平台独播。比如此前的《海上牧云记》、《军师联盟2》、《如懿传》,最终都成了网剧。
尤其是今年《延禧攻略》成为年度剧集爆款。受《延禧攻略》启发,不少古装剧已经放弃卫视首播,转为网络首播,包括:《苏茉儿传奇》《武动乾坤2》《盛唐幻夜》《回明之杨凌传》《唐砖》《东宫》等等。

热度如此高的大剧尚且如此,各大卫视在买剧方面着实谨慎不少,一切都以降低风险为标准。而比较没风险的,或许就是已经有成功前辈的剧集。
明年播出的剧集中,不少来自翻拍和热播剧的“剧二代”。《人民的财产》是《人民的名义》的姊妹篇,《只为遇见你》是《因为遇见你》的姊妹篇,《半生缘》《绝代双骄》《平凡的荣耀》均属于翻拍。但低风险经常也伴随着低收益,从以往的市场经验看,这些剧集想延续前作的辉煌,可能性极小。

更有意思的是,除了题材贴近政策,各家卫视更力求全方位的正能量,掀起了一股“改名潮”。
在明年卫视待播的现实题材剧目中,李易峰、江疏影主演的《在纽约》就改名为《我在北京等你》,吴秀波、杨颖主演的《欲望之城》则改名为《渴望生活》,也是求生欲满满了。

既然2018年开年的斗志昂扬最终换得一片惨淡,没准儿2019年的开局平淡会有个意外之喜?无论如何,我们都衷心希望明年能多出几部爆款剧,一来可以多贡献几个非吐槽向的选题,二来真的已经剧荒太久了!
