编者注:中国人民银行行长易纲在2018年G30国际银行业研讨会的发言及答问中,指出:为解决中国经济中存在的结构性问题,我们将加快国内改革和对外开放,加强知识产权保护,并考虑以“竞争中性”原则对待国有企业,为下一步的国有企业改革提供新的视角。无独有偶,在不久前,长期从事国有企业改革研究的世行专家张春霖,在2018年8月《比较》发表的“国企改革再出发”的最新长文中,也阐述了如何以竞争中性原则推动国有企业改革。界面获《比较》授权转发此文。
01 引言
40年改革开放,国有企业改革一直处于极其关键的地位,多年被视为经济体制改革的“中心环节”。这是因为40年前改革开放启动的时候,占当时GDP 60%~65%、总就业30%的非农产业(World Bank,1985,第40—42页)基本上是国企“一统天下”。
国企改革包括很多内容,但其核心是改革国家所有制,即改革国家投入国有资本直接开办和经营企业的制度安排。毋庸讳言,国企改革必须面对的根本挑战,就是国家所有制与市场经济能不能兼容。这是自20世纪80年代就困扰着中国改革的一个“历史性难题”。在国外,90年代华盛顿共识的理论基础之一就是国企“不可改革”。在国内,市场经济的反对者和华盛顿共识在理论上其实完全一致,也认为国家所有制与市场经济只能二者择一、不可兼得。
1992年,中国正式选择了一条独特的道路。中共十四大按邓小平南方谈话的指引,把社会主义市场经济体制确立为经济体制改革的目标模式,而“社会主义市场经济”的一个核心含义,就是在向市场经济转型的同时,改革而不是放弃国家所有制。具体来说,就是通过在国有企业中建立“适应市场经济要求”的现代企业制度,把国企改革成为自主负责经营决策、独立承担风险的真正意义上的企业,使之可以“积极参与市场竞争,在市场竞争中壮大和发展”。与此同时,国家当然“要为各种所有制经济平等参与市场竞争创造条件,对各类企业一视同仁”(中共中央,1993)。
中共十四大的选择为后来形成的经济体制模式确定了方向。在此基础上,1997年的中共十五大把公有制为主体、多种所有制经济共同发展的所有制结构确立为“基本经济制度”,并正式接纳非公有制经济,赋予其“社会主义市场经济的重要组成部分”地位。2002年的中共十六大进一步提出了“两个毫不动摇”的原则。此后的中共十七大、十八大和十九大都重申了同样的原则。

相对来说,质疑或否定中国选择这样一条道路的现实可行性,比论证它要容易一些,因为传统的国家所有制模式与市场经济的冲突无论在理论上还是在实践中都是很清楚的,而要把二者有效结合起来,并无先例可循。但今天回头看,应该说,至少到目前为止,中国选择的道路是成功的。根本的理由是,循着这条道路,中国从一个国企在非农产业中占统治地位的经济结构起步,实现了40年持续高增长。考虑到国企在中国经济中曾经扮演的重要角色,如果国企改革不成功,过去40年的发展奇迹将是不可能的。
尤其值得指出的是,20世纪90年代沿着社会主义市场经济的方向实行大刀阔斧的国企改革和重组,加快了国企与市场经济融合的步伐,提升了其运行质量和效益。1998—2007年,国企绩效经历了长达10年的持续改善,与非国企的差距大幅缩小。国家财政和金融体系承受住了亚洲金融危机的冲击,处置了巨额不良贷款,同时保持了稳定和健康发展,为21世纪第一个10年的增长潜力释放起到了重要作用。特别重要的是,国企改革和重组为私营企业的兴起和成长开辟了空间,使整个经济可以在保持经济快速增长的同时实现多种所有制经济成分的共同发展。经济增长和私营企业的兴起创造了就业岗位,降低了国企改革的社会成本,使国家有可能在国企职工队伍缩减一半、约3000万人下岗分流的情况下保持了社会稳定。在企业层面,国企股权多元化的结果,越来越多的混合所有制企业开始形成,而国企本身的素质也大幅度提高,今天的国企与20世纪90年代已经完全不可同日而语。从全球范围看,还不大容易找到比中国90年代的改革更成功的国企改革案例。
但是,这并不等于说国企改革的历史任务已经完成。必须清楚地看到,20世纪90年代以来的国企改革对经济增长的贡献,是由于不断改革国家所有制释放了经济活力,而不是由于其存在本身。国家所有制与市场经济如何结合的历史性难题并没有完全解决。在国内,随着非国有企业在经济中的比重上升,如何合理界定国企在经济中的角色,保证国企和非国企之间的公平竞争,已经成为日益紧迫的挑战。与此同时,由于国内市场的对外开放和国企海外投资,国企在国际市场的参与度在大幅提高。随着中国经济在全球市场上的影响力提高,国家所有制主导的模式与全球市场经济秩序之间的摩擦和冲突经过多年累积之后,2018年随着中美经贸关系的紧张而集中显现。在新的经济环境中,国企改革面临新的挑战,必须在新的起点上再出发。
另一方面,20世纪90年代以来国企改革的成功加上多年执行的以“放水养鱼”为初衷的不分红政策,使国家在国企当中积累起了一笔数额巨大的国有资本。根据财政部的数据,2016年底,非金融类国有企业(国有及国有控股企业,下同)总户数达到17.4万家,投入其中的国有资产总额或国有股权资本已经由1998年的4.8万亿元增长到41.6万亿元。关于投入金融类国有企业的国有资本总量,没有相应的公开统计数据。根据作者对27家银行和非银行金融机构(包括三家政策性银行和工农中建交)的年报数据所做的分析,2016年末,财政部、中央汇金、全国社保基金和梧桐树(国家外汇管理局)在这些机构持有的股权价值6.7万亿元,其他国有机构法人和地方政府持有1万亿元,合计7.7万亿元。据此估计,国家在非金融和金融类国企中投入的国有资本总量至少50万亿元,其规模超过2012年的GDP和2014年的全社会固定资产投资总额。巨额国有资本投入,使得国企在金融、能源、交通、通信等战略性行业继续占据支配地位。即使在一般工业行业,国企在总资产中的份额也仍占到近40%。国有资本的总规模以及国企在重要行业的地位,意味着国企改革能否进一步成功推进,对中国经济的未来发展意义重大。
国企改革要继续对中国经济发展做出积极贡献,必须根据已经变化了的经济环境确定其目标和思路。过去40年尤其是早期,“搞好搞活”国企本身一直是一个主要目标,这是因为在过去的经济结构中,国企盈利增加很大程度上意味着整个经济的效益改善。但今天国企改革所处的经济环境已经大不相同。国企亏损当然不可取,但国企对经济增长的可能贡献远不止于自身盈利。本文试图提出的意见是,除了继续提高国企自身效益,下一步的国企改革还需要围绕四个任务展开:
(1)合理定位。从经济发展的总体战略需要出发确定国有资本在整个经济中的角色,采用行业目录、分红比例、增减投资等政策手段优化国有资本布局,并对投入企业的国有资本总规模进行调控。
(2)公平竞争。采纳国际上普遍接受的“竞争中性”(competitive neutrality,或译竞争中立)原则,并在此基础上结合中国国情制定和实施适用于国内外市场的、统一的中国国有企业公平竞争规范。
(3)政企分开。按照“管资本”的原则,把主业处于充分竞争行业和领域的商业类国有企业转型为国家参股企业;把一部分国有股权委托给专业机构持有和管理;并按“花钱买服务”的原则建立一套国企非商业职能的管理制度。
(4)惠及全民。通过若干相互竞争的投资基金性质的机构投资者,把国有资本的一部分收益直接分配到民众个人手中,与财政分红、社保基金划转一起形成三条相互补充的国有资本收益惠及全民的渠道。
02 合理定位
对国有资本角色进行合理定位的必要性,根源于多种所有制并存的基本经济制度。既然是多种所有制并存的市场经济,要保证最大限度地发挥国有资本对经济发展的积极作用,同时又要保证市场机制在资源配置中发挥决定性作用,就需要对其角色给予恰当定位。国有资本角色定位包括两个具体方面:一是投入企业的国有资本总量;二是该总量在不同行业和企业之间的分布。
严格说来,国有资本角色定位并不完全是一个新的任务。优化国有经济布局、“有所为有所不为”的改革任务,早在20世纪90年代就已经提出。从1993年十四届三中全会《决定》开始,一系列政府文件出过国有资本布局的优先领域。2015年的最新提法是“推动国有资本向关系国家安全、国民经济命脉和国计民生的重要行业和关键领域、重点基础设施集中,向前瞻性战略性产业集中,向具有核心竞争力的优势企业集中”。但必须承认的是,20多年来这个领域的改革进展是很有限的。
首先,投入企业的国有资本总量尚未提上政府的政策日程。根据财政部的数据(图1),非金融类国企中国有资本总量的增长速度,1998—2006年多数年份在10%以下。2007年突破15%之后,在股权回报率下降的同时一直保持15%~20%的高速增长,直至2015年减速到12.2%,2016年重回10%。与此同时,国有企业总户数也在2008年止跌回升,2016年回升到2001年的水平。
投入企业的国有资本总量高速增长,其资金来自何处?由于公开数据有限很难完全说清楚。可能的因素包括国企利润转增国家所有者权益、“四万亿”刺激计划、地方政府融资平台划归非金融类企业,等等。不过有一点可以肯定:这样的增长速度并非国家从发展战略的需要出发有意调控的结果,没有哪个政府文件曾经确定国家投入企业的国有资本总量应该以什么速度增长。
其次,有关文件确定的布局调整的基本原则没有进一步细化为可操作的行业目录。比如具体哪些行业“关系国家安全”,哪些行业“关系国计民生”,并没有一个可操作的界定,而宽泛的解释可以极其宽泛,直至包罗几乎所有行业。同时也没有什么有效的机制推动国有资本从非优先领域向优先领域集中。一笔国有资本具体投入哪个领域,完全取决于控制这笔资本的国企管理层及其领导。近年来政府对国企提出“瘦身健体”的要求,针对的问题就是大量国企多年来一直在非优先领域(如房地产)扩张。图2A使用财政部数据显示,如果以2007年36个行业在非金融国企的所有者权益总额中的份额来代表当时国有资本在各行业之间的配置,然后计算2007—2016年非金融国企所有者权益的总增量中各行业的份额,并把两个份额加以比较,那么结果是,在此期间国有资本配置的五大优先行业是社会服务、房地产、建筑、道路运输和“机关团体和其他”类国企。图2B进一步显示,这五个行业中,机关团体和其他类国企的总资产增长最快,10年增加了11.6倍,社会服务业次之,增加了9倍。
应该说,无论是国有资本的总量增长还是行业布局,目前的情况都接近于一种“无人驾驶”状态。要保证国有资本的角色定位服务于国家的总体发展战略,必须从总量和布局两个方面推进改革。第一是要把国家投入企业的国有资本总量列入政府政策调控的日程;第二是要把国有资本应当优先配置的领域和行业细化为可操作的行业目录,并把布局优化的任务分解以便落实。
总量调控是确定国有资本角色定位的一个重要方面,需要列入政策日程。在多种所有制并存的经济结构中,国家投入企业的国有资本是国家总财力的一部分。从长期角度看,国家既可以使用税收和其他财力对企业投入更多的国有资本,也可以把一部分国有资本从企业抽出来投入其他用途,总的原则应该是服务于国家总体发展战略的需要。因此,对国家投入企业的国有资本进行总量调控,也是多种所有制并存的基本经济制度的题中之义。
国家可以使用的调控手段至少有两个。在流量方面,国家可以调控的主要指标是国企的分红比例,包括国有资本经营预算中从国有独资公司收取的“利润收入”和来自国有控股、参股公司的“股息红利收入”。净利润给定时,分红收入决定着国家把多大比例的国企利润投回到国企。但国家对分红比例的控制主要在国有独资公司,国家控股和参股公司的分红不能完全由国家股东决定。因此,流量调控必须辅之以存量调控。在存量方面,国家可以调控的指标是国有资本经营预算中的“资本金注入”减去“产权转让”和“清算”收入后的净额,可以称之为资本金净注入。因为国家已经投入企业的国有资本总量已经由历史给定,反映调控结果的核心指标应是该总量今后的年增长速度。
很显然,要确定这样的调控目标,国家必须既考虑在优先领域需要配置多少国有资本,也考虑其他领域(例如教育、科技、卫生、国防等)对国家财力的需求,并在二者之间寻求适当平衡。所以,确定国家对企业投入多少国有资本的决策,必须纳入公共财政预算的编制过程。国家作为所有者从国企获得的收入不能在国企部门内部自我循环,而是要进入财政收支的总盘子,由政府统筹规划。规划的核心指标是国有资本经营预算调出到公共预算和补充社保的资金占收入总额的比例。2010—2017年,中央国有资本经营预算收入总额9107亿元,调出到公共预算1457亿元,占16%;补充社保基金约267亿元,占3%。其余81%用于国企改革成本、补贴和资本金注入。随着国企历史遗留问题的逐步解决,调出到公共预算和社保基金的收入应该逐步增加。
国有资本在现阶段的中国经济中应该扮演什么样的角色,具体应该布局在哪些行业,需要专门研究才能提出可操作的方案,本文无意展开讨论。但对国有资本角色的合理定位应该遵循一个基本原则,就是让市场机制在资源配置中发挥决定性作用。具体来说,国家向企业投资应以弥补市场失灵为优先考虑,凡是非国有资本有意愿有能力做好的事情,不应该作为国有资本布局的优先领域。换句话说,国家向企业投入国有资本,要以不“挤出”非国有资本为原则。从有关的研究来看,这大致上也是其他国家的国企定位遵循或契合的原则(专栏1)。

国有资本投入企业时以不“挤出”非国有资本为原则,是国家所有制与市场经济兼容的一个重要前提。这是因为国家依托其职能,总可以通过财政、国有金融体系和其他多种手段对民间资本施加控制和影响。如果国家投资于企业时不介意甚至有意挤出非国有资本,那么非国有资本将很难有立足之地。其结果,多种所有制并存的基本经济制度、市场配置资源就会成为空话。基于这样的原则,对国有资本应当优先配置的领域和行业界定行业目录,其目的是引导国有资本向这些领域和行业集中,而不是说这些领域和行业由国有资本垄断,不准非国有资本进入。
03 公平竞争
竞争是市场制度的灵魂。要保证市场在资源配置中起决定性作用,就必须给竞争政策以更基础的地位,加强竞争,发挥市场功能(吴敬琏,2016)。把国有企业置于公平竞争的环境中,是一项十分重要的改革任务。这既是在国内促进多种所有制经济共同发展的需要,也是实现中国全球发展战略的需要。
首先,不同所有制的企业之间公平竞争,是基本经济制度的基石。因为传统的国家所有制采取“一个社会、一个工厂”的模式,而且政府作为国有资本的所有者,既亲自开办企业(政企不分),又负责履行监管和社会管理等普通政府职能(政资不分),所以它能容纳的经济结构只能是国企一统天下,而不可能允许其他所有制的企业与之公平竞争。国家所有制要与市场经济兼容,必须通过改革使国有企业成为自主做出经营决策、独立承担风险、可以与其他所有制企业平等竞争的市场参与者,而不再受政府公共权力的庇荫。正是由于这个原因,从1993年中共十四届三中全会《决定》到2013年十八届三中全会《决定》,保证各种所有制企业公平竞争一直是改革的一个基本原则。十八届三中全会《决定》的具体要求是,国家保护各种所有制经济的产权和合法利益,保证各种所有制经济依法平等使用生产要素、公开公平公正地参与市场竞争、同等受到法律保护,依法监管各种所有制经济。为落实该《决定》,政府又于2015年进一步提出逐步确立竞争政策的“基础性地位”,加强竞争政策与产业、投资等政策的协调。
在今天的中国经济中,非国有企业不仅占据半壁江山,而且是大众创业的主要载体和经济增长新动能的主要源泉。国企与非国企的公平竞争对经济发展的意义日益重大。尽管国企经营环境的透明度有限,但国企在与非国企的竞争中享有来自其所有制身份的独特优势,是不争的事实。比如国企在获得土地方面比非国企有明显优势,融资成本普遍低于非国企,获得政府补贴的国企数量多于非国企,获得的平均补贴数额也大于非国企。由于相对软化的预算约束,国企对亏损和资不抵债的承受能力远高于非国企。更公平的竞争可以带来非国有经济更大的发展和整个经济更高的效益。
但公平竞争不仅仅是一个国内问题。由于今天的国内市场已经大幅对外开放,国企在国内市场获得的竞争优势不可避免地会影响它们在全球市场上的竞争对手,加上近年来国企在海外的投资并购,在国际市场上的参与度迅速提高,公平竞争问题近年来已经日益受到主要贸易伙伴的关注,也是中美经贸关系紧张的一个重要原因。
问题的根源在于现有的国际贸易和投资规则与中国以国家所有制和政府产业政策为特征的经济模式之间的矛盾。虽然世界上很多国家都有相当数量的国企,但以中国国企的规模和数量,对国际市场竞争产生的影响远非其他国家的国企所能企及。而现有的国际经贸规则多数是在中国崛起之前形成的,或者没有充分考虑中国国企进入国际市场后带来的独特问题(Wu,2016),或者假定中国最终会和其他国家趋同,不再保留如此众多的国有企业。所以,中国的模式虽然与全球市场经济秩序一直存在摩擦和冲突,但一方面摩擦和冲突经历了一个逐步积累的过程,另一方面主要贸易伙伴也有一个逐步认识、放弃等待的过程。这个过程给中国国企在国际市场上的发展提供了一个窗口期,但2018年中美经贸关系的变化很可能标志着这个窗口期的结束。今后中国国企在国际市场可能面临贸易伙伴越来越多的猜疑、戒备甚至抵制。
值得强调的是,国企按公平竞争的原则参与国际市场,首先是中国自身发展的需要。在多边主义和经济全球化遭遇阻力的今天,中国自身的未来发展比过去任何时候都更需要一个竞争有序而不是封闭割裂的国际市场。因此,作为全球第一大贸易体和“一带一路”的倡议者,中国的根本利益在于推动经济全球化朝着更加开放、包容、普惠、平衡、共赢的方向发展。为达此目标,中国就必须让贸易伙伴包括“一带一路“的合作伙伴相信,中国的国企确实是在公平参与国际竞争,或者换句话说,别国的企业是在和中国的企业而不是和中国的政府竞争。否则,中国引领新型全球化、推动“一带一路”建设的努力难免会遇到怀疑和阻力,由此引起的贸易伙伴的反制措施会祸及非国有企业尤其是中小企业。
强调把国企置于公平竞争的环境之中,并非基于对国企的歧视或偏见。当然,即使非国企也不是天生就能保证与其他企业公平竞争,但国企在两个方面有其特殊之处。首先,国企的所有者——国家同时具有监管其他企业和管理社会的合法权力,包括对国企的竞争对手进行监管、审批、征税的权力。只要国企可以利用国家权力强化它们对其他企业的竞争优势,公平竞争当然就无从谈起。其次,即使就国家作为国有资本的所有者而言,如果所有国企和国有金融机构事实上处于同一主体的控制之下,整个国有经济就会变成一家股权资本超过50万亿元的超级公司,别的企业与一家国企的竞争就会变成与这家“中国有限公司”的竞争。当然,这里说的是理论极限,实际情况靠近理论极限的程度,取决于国企和国有金融机构的行为在多大程度上符合同一实际控制人控制之下的企业的行为模式。但由于这样的“中国有限公司”在规模和实力上几乎达到了“天下无敌”的程度,所以一旦它对公平竞争构成威胁,其后果会十分严重。此外,在国际市场上,还有一个与贸易伙伴沟通的问题。由于中国国企的独特性质和语言文化障碍,即使公平竞争事实上并未受到严重挑战,贸易伙伴也可能没有足够的手段和能力准确判断挑战究竟有多严重,而是按“宁可信其有不可信其无”的原则决定其行动。
所以,就其本质而言,国企进入国际市场所带来的竞争问题,仍然是一个国家所有制和市场经济能不能兼容的问题。所不同的是,以前国企乃至整个中国经济在全球经贸秩序中的地位没有今天这么重要,因此问题不那么突出。另一方面,这也是经济全球化在成功吸纳中国并促进了中国发展之后带来的新挑战。在中国进入全球市场之前,前苏联集团国家也都实行传统国家所有制,但它们没有遇到类似的问题,因为它们在“经互会”的框架下形成了自己的小圈子,没有对全球市场的竞争秩序形成多大挑战。
如前所述,关于国家所有制与市场经济兼容的可能性,从现有理论和实践中比较容易为否定的结论找到根据。但20世纪90年代“华盛顿共识”失败之后,全球范围内确实出现了一个重要趋势,就是接受国企存在的事实,承认其存在的价值,而把改革努力更多地集中于改善其公司治理,将其置于公平竞争的环境之中。OECD从21世纪第一个10年开始推动国企公司治理改革,第二个10年开始推广竞争中性原则,就反映了这一趋势。即使美国主导形成的TPP(跨太平洋伙伴关系协议)文本,也没有要求别国把国企一概私有化,而是在承认国企存在的同时,要求国企遵守若干原则以保证不对贸易伙伴形成损害。
如何才能把国企置于公平竞争的环境之中?根本的途径可以概括为两条:一是确保国企不利用国家的权力强化自己的竞争优势;二是确保国企尽管有一个国家股东,但在其他方面和别的企业一样是独立参与市场竞争的商业实体。后者的要害在于政企分开,本文下一部分将集中讨论。关于前者,可供考虑的一个改革思路是接受OECD推崇的竞争中性原则,根据中国实际情况提出并实施一个保障竞争中性的中国方案。
竞争中性原则的要义是,政府采取的所有行动,对国企与其他企业之间的市场竞争的影响都应该是中性的;也就是说,政府的行为不给任何实际的或潜在的市场参与者尤其是国企带来任何“不当的竞争优势”(undue competitive advantage )。竞争中性原则最初是澳大利亚1996年提出的,当时的表述是“政府的商业企业不应仅因其为政府所有而享有对其私营部门竞争对手的净竞争优势”。2011年开始,OECD发表一系列报告推广该原则,并给出了更具体的界定。
那么,要实现竞争中性,政府必须重点做到什么?OECD((Capobianco and Christiansen,2011)提出了竞争中性原则的八个“构件”,其内容大致可概括为四个方面:
(1)在国企承担公共服务或公共政策职能的情况下,对其成本要给予公平、透明的补偿。过度补偿相当于补贴,会给国企带来不当竞争优势。当然,补偿不足或者没有规则和透明度,也会影响国企的正常运营,弱化公司治理,并为低效率的企业提供借口。为保证公平和透明,国企的商业活动与公共服务、公共政策职能应当尽可能分开,至少在会计上要分开核算。
(2)在税收、监管、政府采购等方面平等对待国企和其他企业。
(3)在国企债务融资方面,保证国企不受益于国家的显性或隐性担保。应该特别指出的是,国有金融机构容许那些不能偿还到期债务、本应破产的国企继续存在,相当于一种隐形担保,对它们的债务豁免相当于补贴。
(4)在国企股权融资方面,国家作为股东要求国企提供与市场投资回报率相当的国有资本回报率。如果国家股东无此要求,就相当于降低了国企的股权融资成本,使其对低回报或亏损具有更强的承受能力,从而有更大的能力以压价或抬价与其他企业竞争。而国家因此受到的财务损失,最终需要以税收收入或其他属于全民的收入来弥补。因此,给国企注资而不要求市场水平的回报率,实质上也是一种补贴。显而易见,竞争中性原则和中国改革一再重申的保证各种所有制企业公平竞争的原则是完全一致的。在国内和国际两个市场上接受这个原则,有利于和贸易伙伴通过谈判寻求共识。但也要看到,竞争中性原则到目前为止仍然只是OECD提倡的原则,既没有法律约束力,也没有看到哪个国家把它转换成了可操作的细则。由于中国的国企数量多、规模大、体制独特,究竟如何才能实现竞争中性,需要根据中国的实际情况确定。与其被动应对贸易伙伴的抱怨和关切,不如主动提出一个实施竞争中性原则的中国方案,对外作为同贸易伙伴沟通和谈判的基础,对内作为进一步促进国企和非国企公平竞争的指南。
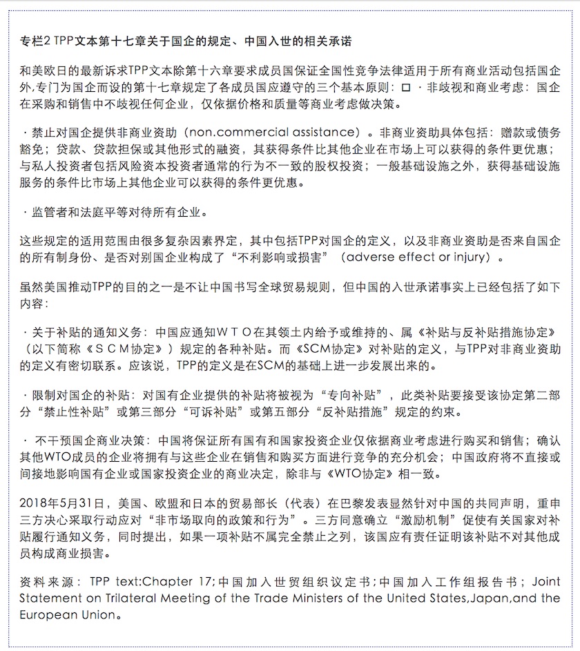
这样一个方案应该包括哪些具体内容,需要进一步的专门研究,但可以考虑以目前正在实施的公平竞争审查制度为基础。同时,为了寻求与主要贸易伙伴的利益契合点,可以参考TPP文本第十七章关于国有企业的规定、中国加入WTO的相关承诺,以及主要贸易伙伴的其他诉求(专栏2)。TPP是迄今为止对国企问题规定最为详细的自由贸易协定,反映了美国当时的基本诉求,其精神与竞争中性原则以及WTO的相关规定是一脉相承的。但TPP的很多规定留下了很大的解释余地。从这个角度出发,对一些普遍接受的基本原则提出中国自己的解释和实施方案也非常必要。
当然,提出这样一个方案并非目的本身,关键是要将之付诸实施,而实施这方面的改革将会是一项非常艰巨的任务。比如,保证国企在债务融资方面面对和其他企业一样的环境,意味着金融体制需要进一步改革;而实现竞争政策与产业政策的协调,意味着需要清理那些反竞争的产业政策(徐林,2018)CITATION徐林182052。但这样的改革今天已经到了十分必要和紧迫的地步。

04 政企分开
国企改革40年,政企分开一直是一个公认的重点、难点。政企分开与公平竞争密切相关。只有真正实现了政企分开,国有企业才可能作为企业而不是政府的代理人与其他企业竞争。另外,实践反复证明,在政企不分的体制下,企业作为政府权力机关的附属物,不可能有效率。
但由于国企的所有者是国家,如果政企完全彻底地“分开”,政府完全不管企业,又会出现内部人控制和所有者缺位。为了保护所有者的利益,又往往不得不强化政府对企业经营决策的干预和控制。国企改革在行政干预和内部人控制的两难选择之间探索多年后形成的一个共识是,政企分开的要害在于国家的所有者职能和其他职能分开。国家作为所有者,在企业中不能缺位,但其角色以《公司法》规定的股东权利为限;国家作为监管者和社会管理者对国有企业和其他企业一视同仁。在此基础上,国有企业就可以和其他企业一样,以股东价值最大化为经营目标,自主做出经营决策,独立承担经营风险。唯一不同的是有一个国家股东,但国家股东也和其他股东一样,对企业债务也只承担有限责任。
2003年国有资产监督管理委员会的建立,就是按此思路采取的一项重大改革。相对于20世纪90年代国企的实际情况,国资委模式使国家的所有者职能与其他职能实现了较大程度的分离,各级国资委推行的关注国有资产价值、加强董事会建设、绩效考核、经理人员公开招聘等方面的改革,推动了国企公司治理水平的提升,加快了国企与市场经济的融合。
但是,国资委模式仍面临两个重要挑战:其一,政企不分、政资不分问题依然存在(国务院,2015),政府实际上仍然在介入企业的经营决策,只不过是通过国资委而已。其二,国务院国资委管理的国企超过4万家,为了把它们组织到约100个企业集团的框架内而普遍采用层级繁多的母子公司持股结构,带来了一系列挑战,包括内控松弛造成的国有资产流失和违纪违法问题。为了从“管企业”转向“管资本”,国务院国资委于2017年4月制定了职能转变方案,其中包括把若干管理事项下放或授权给企业集团和地方国资委。但要在政企分开的问题上取得根本进展,必须采取进一步的措施管好资本、放开企业,具体可以考虑三个力度更大的措施。
一是全面推行混合所有制改革,把竞争性行业的商业类国企改为国家参股企业。改革的目的是国家以“管资本”为原则,把自己在企业的角色重新定位为财务投资者,仅追求财务回报,把企业经营决策的控制权留给非国有投资者。这当然也并不是全新的改革措施。20世纪90年代以来,随着国企吸收非国有投资和对非国企投资,实际上已经形成了相当数量的国家参股企业,只不过因为相关统计只关注“国有及国有控股”企业和私营企业,国家参股企业究竟有多少,不得而知。
值得强调的是,混合所有制改革要取得实效,关键是实现政企分开,改善企业的公司治理。单从股权结构看,国有独资企业在国有企业总量中的比例其实已经很低。2013年16499家国有工业企业的数据显示,全资国有企业在销售收入中的比重已经降低到38.3%。但实践表明,仅仅吸收非国有投资而不从根本上改善国企的公司治理,政府继续以各种形式参与企业的经营决策,积极的效果往往很有限,有的甚至会沦为圈钱游戏。
二是把一部分国有股权委托给专业投资运营机构持有和管理。随着国家参股企业的增多,在这些企业中的国有股权可以委托给专业投资运营机构持有和管理,其他企业中的国有股权也可考虑这种管理方式。这些专业投资运营机构可以是中央汇金公司以及信达、华融、东方等资产管理公司那样的国有机构,也可以是国内外市场上的非国有机构。本文下一部分将要论及的投资基金性质的机构投资者也在此列。由专业机构持有和管理国有股权的一个重要意义是在政府和国家投资的企业之间建立一个隔离带,进一步减少政府权力对微观经济决策的干预,让市场专家管理股权,让企业家经营企业,政府则以更加超脱的身份面对市场竞争。
三是为国企承担的非商业职能建立一套以“花钱买服务”为核心的管理制度。全球范围内,国企承担政府给予的非商业职能是普遍现象。之所以叫作“非商业”,是因为企业行使这些职能的结果,其收益无法覆盖成本并实现合理盈利,因此不同于商业活动。非商业职能中最常见的,是按低于成本的价格向消费者提供产品或服务,比如水电煤气和公共交通服务;另外一类比较常见的活动是不惜亏损执行政府某项指令。
对国企非商业职能的管理有必要改革,是因为目前的管理方式首先为政府超越股东权利干预企业的经营活动提供了借口;其次,因为国企承担非商业职能没有透明的成本核算和补偿机制,导致国企的经营绩效无法准确衡量,政府对国企非商业职能的合理成本补偿与反竞争的补贴也很难准确区分。当然,并非只有国企才可以承担政府给予的非商业职能,非国企同样可以承担这些职能。政府偏好国企,是因为国企是“自己的”企业,只要政府提出要求,企业不敢怠慢,只能不计成本依令而行。但这也正是问题所在。实践中经常发生的情况是,政府分配给企业的非商业职能有的并没有什么合理依据,甚至纯属长官意志;即使合理的非商业职能,也往往没有相应的预算,而是指望企业“买单”;在选择企业的过程中,又往往不愿意引入竞争,而是喜欢钦点自己喜欢的企业;至于成本,有的完全由企业买单,有的则给予其他优惠待遇加以弥补,造成新的扭曲。
改革的基本原则应该是政府对国企和非国企一视同仁。除了应急救灾等特殊情况外,政府要求企业行使非商业职能,不问所有制身份,一概实行统一的以“花钱买服务”为核心的管理制度,其要点可以包括以下五个环节:
(1)提议:非商业职能要实现的政策目标必须由某个政府部门提议,有法律法规依据并完成相关内部审批程序。
(2)预算:在要求企业行使该职能之前,必须已经获得相应的财政预算。
(3)采购:确定行使该职能的具体企业,必须遵循政府采购的相关竞争程序,体现公开公平公正的原则。
(4)评估:对企业行使这些职能的结果以及要实现的政策目标是否实现,必须进行评估和确认。
(5)补偿:如果企业按合同要求完成其任务,对产生的成本,必须给予公平补偿;为此必须建立相应的财务会计和审计制度(包括专门的账户),保证这些成本既无高估也无低估。建立这样一套制度的目的是要让国企在承担非商业职能的同时也可以像其他企业一样参与市场竞争。当然,这样的制度会使政府失去国企这样一个“抓手”,但有利于进一步解放企业,最终也有助于政府提高自身效率,减少腐败。
与此相关的另一个问题是“公益性国企”的改革方向。公益性国企或者可以定位为不以营利为目的的公共机构,转制为相关政府部门下属的事业单位;或者可以继续作为企业存在并按商业化原则经营,追求股东价值最大化,对承担的非商业职能,则从政府那里得到公平补偿。当然,即使事业单位,也要追求以最小成本提供公共服务,不能不计成本、不讲效率;即使以营利为目的的企业,在营利的同时也同样可以服务于公共利益。
05 惠及全民
如何能使国企的经营成果惠及全民,是一个被长期忽视的问题。这大概是因为国有资本理论上属于全民,所以只要能“保值增值”,利益自然还是属于全民。但不断积累国有资本本身当然不是全民的最终目的。要保证国企的经营成果确实惠及全民,必须改革国有资本收益的分配和使用。
在这方面已经开展的改革主要是两项:一是国家财政从国企分红,二是划拨一部分国家股权到社保基金。这两项改革都是朝着正确的方向迈出的重要步伐,但也都有其局限性。首先,到目前为止,这两项改革带给全民的福利与庞大的国有经济总盘子相比完全不成比例。2016年,全国国有资本经营预算收入2609亿元,其中有2.3%用于补充社保基金支出,21.1%调入公共预算,合计23.4%。其余用于解决历史遗留问题及支付改革成本(2.3%)、注入资本金(34%)、政策性补贴(4.7%)和其他开支(15.4%)。换句话说,相对于2016年非金融类企业高达41.6万亿元的国有资本规模和2.6万亿元的利润总额,国家财政取之于国企而用之于国企之外的收入只有611亿元,相当于国有资本总量的0.1%,利润总额的2.3%,当年国家财政收入的0.4%。
但是,即使有更大比例的国有资本收益进入公共财政预算或补充社保基金,这两个方面的改革仍然不大容易使民众有“获得感”。国有资本收益进入公共财政预算,自然可以用于各项财政开支。但普通民众很难感受到什么实际差别。至于进入社保基金的国有资本收益,确实会最终落到民众个人手中。但中央财政对应的全国社保基金只是国家社会保障储备基金,专门用于人口老龄化高峰时期的养老保险等社会保障支出的“补充、调剂”。
当然,国企通过其相对稳定的工作岗位和比较优厚的待遇,给国企职工提供了实际利益。但问题是国企职工只是全国劳动力队伍中很小的一个部分,大约在5%;占城镇就业的比例也不超过10%。对绝大多数劳动者包括农民工,国企职工的身份和待遇都属可望而不可即。2007—2016年,非金融国企的户数增加了55%,资产总额增加了2.5倍,而就业岗位仅增加了2.8(《中国财政年鉴》,各年)。
要使国企的经营成果能够实实在在地惠及全民,需要进行更大幅度的改革。一个值得考虑的改革方向是把国有资本收益的一部分通过某种“直通车”式的制度安排直接分配到民众个人手中,与财政分红、社保基金划转互相补充,形成三条国有资本收益惠及全民的渠道。
这样的“直通车”,其基本定位应该是投资基金性质的、若干相互竞争的机构投资者。每一个这样的机构投资者为一定数量的受益人开设账户,然后一方面受国家委托在一部分企业持有国有股权并获取收益,另一方面把收益分配给在该机构开设账户的受益人。“受益人”的范围可以有三种选择,或者是全体公民,或者是特定人群,或者二者兼有。如果是惠及全民,其效果类似于有些国家用石油或其他收入设立的“全民基本收入”。向特定人群倾斜有利于实现政府的某些政策目标,但需要在操作中瞄准该特定人群。
以“直通车”方式把国有资本收益的一部分直接分配到民众个人手中,有利于抑制收入差距的扩大,更充分地体现国有资本全民所有的属性,使之确实成为保障人民共同利益的重要力量。当前正在快速发展的新一轮技术革命加上经济全球化,其结果很可能有利于高技能劳动者和资本所有者提高收入,而对中低技能劳动者的就业和收入产生不利影响。如能直接把一部分国有资本收益分配给他们,其效果相当于他们在企业持有股份,可以分享资本收入。从这个角度看,已经积累起来的巨额国有资本是一笔宝贵资源。根据皮凯蒂等人最近的研究, 2015年中国全部公司股权中近60%为公有,公有资产占国家财富的比例为35%。相比之下,大多数发达国家公有资产在国家财富中的比例在20世纪60—70年代约为15%~25%,现在则接近0%。在美国,资本所有权的70%已经集中在10%的人群中。中国拥有这样一笔公有资产,在调控收入差距的时候就不必像发达国家那样高度依赖税收手段。
当然,这里提出的只是一个粗线条的思路。要实施这样的改革,还需要更进一步的技术设计、论证和试点。由于中国体制模式的独特性,这方面没有多少国际经验可以借鉴,但马来西亚的国家股权公司提供了一个值得参考的案例(专栏3)。


06 结语
过去40年的中国国企改革走出了一条独特的道路,就是在不放弃国家所有制的情况下实现向市场经济转型。其核心是把传统国企改革成为适应市场经济要求的商业实体,同时为各种所有制的企业建立一个公平竞争的环境。尽管国企改革与其他方面的改革相比有诸多不尽如人意之处,但考虑到国企曾经扮演的重要角色,中国选择这样一条国企改革道路应该说是成功的。过去40年的实践表明,国家所有制和国有企业是可以改革的,对它们的改革是可以释放经济活力的;但前提是改革必须坚持市场化方向,适应市场机制的要求而不是扭曲市场机制。
今天,国企改革面临变化了的经济环境。在国内国际两个市场上实现国家所有制与市场经济的兼容,是一个尚未完成的历史任务。尤其是如何实现中国的经济模式与全球市场经济秩序的兼容,是一个紧迫而艰巨的挑战。今天的全球经济,各国相互关联、相互依存程度之深前所未有,中国过去的发展尤其从经济全球化中受益匪浅。进一步改革国家所有制和国有企业,使之在全球市场上适应市场经济的要求,符合中国的发展利益。与国际市场脱钩或者搞自己的小圈子,不是中国发展战略的选项。此外,20世纪90年代以来国企改革的成功,使国家积累起来了一笔超过50万亿元的巨额国有资本。无论从经济发展的角度还是从社会公平的角度,这都是一笔宝贵的资源。放弃对国有资本的所有权也不是中国发展战略的选项。
所以,正确的方向只能是继续坚持20世纪90年代初确定的改革道路,按照市场经济的要求改革国家所有制和国有企业,在更深层次上落实基本经济制度。改革的要害是政府进一步退出企业层面的微观经济决策,将之留给相互竞争的市场参与者,包括非国有企业和管理国有资本的专业投资机构、经营国有企业的企业家;政府则以更超脱的定位,专注于保障公平竞争的市场环境,同时用国有资本的收益改善民生、调控收入差距,为国有资本的原始所有者带来更实际的利益。如此,则既有助于市场机制在资源配置中发挥决定性作用,也有助于更好地发挥政府职能。
