在中国的主流审美中,白是美的代名词,“一白遮百丑”依然为绝大多数人接受。作为“服用就能美白”这样方便、简单的美白产品,从日本兴起的“美白丸”受到了众多女性的青睐。然而,9月26日,“放心选”公布的文章一石激起千层浪,让来自日本的POLA、FANCL以及来自澳洲的UNICHI三款网红美白丸,站上了舆论的风口浪尖。
CBO 记者 雷陈鸿
9月26日,北京口袋时尚科技有限公司自媒体微信公众号“放心选”发布了题为《网红美白丸含致癌雌激素?揭开POLA、FANCL的美丽陷阱》的文章,称其检测的包括POLA WHITE SHOT 美白丸在内的3款美白丸含有一类致癌物己烯雌酚,及雌二醇,引起网友了广泛讨论。目前,该文章阅读量已超过10万,话题“#美白丸 致癌物#”一度登上微博热搜。

“放心选”称POLA、FANCL、UNICHI三款美白丸检测出致癌雌激素

此次,“放心选”所检测的3款美白丸产品分别为POLA WHITE SHOT 美白丸、FANCL WHITE FORCE美白丸、Unichi 玫瑰果美白精华素胶囊。其公布的检测结果显示,除了一些有效成分外,这三款产品均含有己烯雌酚和雌二醇。其中,己烯雌酚为人工合成的非甾体雌激素物质,在2017年世界卫生组织国际癌症研究机构公布的致癌物清单初步整理参考中,己烯雌酚被列入一类致癌物清单。

(图片来自“放心选”)
与己烯雌酚不同,雌二醇则为天然雌激素。文中称,联合国粮农组织和世界卫生组织的食品添加剂联合专家委员会制定的雌二醇每日允许摄入量为0-50ng/kg体重,也就是说一个体重50kg女性的雌二醇每日允许摄入量为2.5μg。而其此次检测的结果显示:POLA WHITE SHOT 美白丸每粒雌二醇含量为22.13μg;FANCL美白丸每粒雌二醇含量为20.48μg;Unichi 玫瑰果美白精华素胶囊每粒雌二醇含量为46.91μg。
根据上述该检测结果,三款美白丸雌二醇的含量都远超正常人每日允许的摄入量。同时,文中还称,长期大量摄入雌二醇会扰乱激素平衡,增加乳腺癌患病风险。
POLA、UNICHI、FANCL回应:产品不含致癌成分,将予以法律手段追究
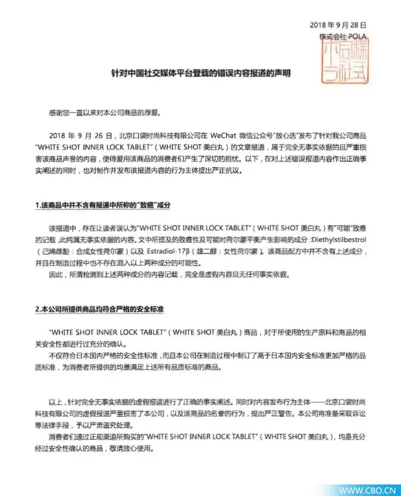
9月28日,POLA官方发布《针对中国社交媒体平台登载的错误内容报道的声明》,对此事进行了回应。其表示,POLA WHITE SHOT美白丸不含有该文章中所称的“致癌”成分,对制作并发布该内容的行为主体提出严正抗议,同时表示将采取诉讼等法律手段予以严肃追究处理。

该声明称,POLA WHITE SHOT 美白丸配方中不含有“放心选”文章中提及的己烯雌酚和雌二醇,并且在制造过程中也不存在混入这两种成分的可能性。因此,“放心选”文章中针对POLA美白丸的报道完全无事实依据,且严重损害其产品的声誉。WHITE SHOT美白丸不仅符合日本国内严格的安全性标准,而且在制造过程中制定了高于日本国内安全标准更加严格的品质标准。
POLA对此完全无事实依据的虚假报道进行正确阐释的同时,对该内容发布主体-北京口袋时尚科技有限公司提出严正警告,并声明POLA将准备诉讼等法律手段予以严肃追究处理。此外,POLA还附上了WHITE SHOT美白丸的正规销售渠道,天猫国际POLA海外旗舰店在列。

同时,“美白丸致癌物”风波的另两位主角——澳洲UNICHI、日本FANCL也发布了声明。
在9月27日,澳洲UNICHI公司发布声明称,Unichi 玫瑰果美白精华素胶囊是天然保健产品,绝不含有己烯雌酚/雌二醇。同时,UNICHI公司还在其新浪微博官方账号上表示,已向“放心选”母公司发出律师函。UNICHI同时表示,已对该产品在澳洲和中国的权威机构进行检测,将在第一时间公示检测结果。

9月28日,FANCL在其官网发布声明称,FANCL WHITE FORCE美白丸的处方中并未配合己烯雌酚、雌二醇成分,生产过程中也决不可能混入此类成分,其产品的安全性没有任何问题。同时,FANCL对这种误导顾客的行为提出严重抗议,要求删除文章,并在必要的情况下采取法律措施维护品牌信誉。
“放心选”已派人赴日澳专柜购买产品,将再次检测
随着网络舆论的发酵,9月28日,“放心选”公众号再次针对此事发布《放心选对“美白丸”文章的跟进说明》,对部分网友的质疑以及澳洲品牌UNICHI的声明做出回应。
针对不少网友对所检测的三款美白丸样品购买渠道的质疑,“放心选”首先公布了其购买渠道。POLA、FANCL、Unichi三款美白丸样品分别购自:天猫国际官方直营、天猫国际33号农场海外专营店、Unichem海外旗舰店。同时,该公众号还表示,鉴于大家普遍认可品牌专柜这个购买渠道,已派人赴日本、澳洲两地品牌专柜购买这三款美白丸,并再次送检。
“放心选”表示:“致癌雌激素,到底是行业弊病还是假货疑云?我们努力逼近真相。”
同时,针对澳洲品牌UNICHI的声明,“放心选”回应称,其并未披露检测项目及具体检测数据。而“放心选”在与检测机构多番沟通后,公布了Unichi 玫瑰果美白精华素胶囊的检测报告原件。
目前,此次“美白丸致癌物”事件双方仍在争议中,后续进展《化妆品财经在线》记者将持续关注。
