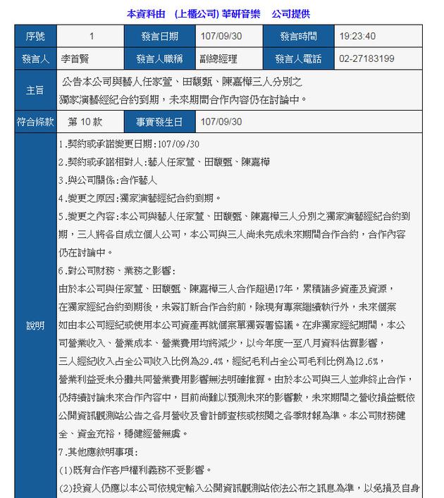
9月30日,台湾华研国际音乐股份有限公司宣布与任家萱、田馥甄、陈嘉桦的独家演艺经纪合约已到期,未来3人将各自成立公司,不过由于17年来累积许多资产及资源,虽然独家经纪约已到期,但“除现有专案继续执行外,未来个案如由本公司经纪或使用本公司资产,再就个案单独签署协议。”
9月25日,华研证实旗下女团S.H.E三位成员将脱离华研。26日华研股价一开盘便跌停,单日市值蒸发逾台币5亿元(约合人民币1.1亿元)。公司在30日的声明中强调:“本公司财务健全、资金充裕,稳健经营无虞。”

虽然作为组合名称的“S.H.E”仍然属于华研,但三人将各自成立公司。田馥甄Hebe所创公司名为“乐来乐好”,任家萱Selina则是“任真美好”有限公司,核准日期分别为8月11日和20日。陈嘉桦Ella经纪约将转入和丈夫赖斯翔合开的公司“劲桦娱乐有限公司”。
