记者|戴梦馨
编辑|李怡彭
姓名、身份证信息、电话,刘恩会把自己的个人信息用微信发给课程销售,再扫描三个二维码并确认以后,被告知已完成了课程报名,并走完了分期付款流程。让她没想到的是,这笔仅需几分钟的6465元贷款操作,却是一个无法撤销的决定。
职场竞争的激烈,让英语、职业技能等课程成为不少在校学生和职场新人的需求。但如今水涨船高的培训费,对年轻人们带来了不小负担,分期付款成为分散学费压力的选择。
然而,有不少学生向界面新闻称,被销售误导甚至骗取个人信息,在不知情的情况下办理了分期贷款。尽管按照合同可以退款,但不少公司故意拖延办理,导致学生退款无门。
原本用于减轻财务压力的分期贷款,成为不少教育培训公司“设局”的完美套路工具。面对具有法律效力的合同、影响个人征信的还款,许多人找不到解决方法,最终只得背上贷款,按时偿还。

扫码三次贷下学费数千元
最近,学英语成为了刘恩会心中的大事,在微信朋友圈看到尚德机构(NYSE: STG)的推广后,她毫不犹豫地点了进去。9月23日晚,一名尚德的销售与她取得联系,不到半个小时,刘恩会就购买了“英语专科AI不过退费班”的课程, 并完成了销售推荐的分期贷款。
刘恩会向界面新闻记者讲述了办理贷款的全流程。销售要求刘恩会提供身份证信息、姓名、电话,然后发来第一个二维码,扫描后出现了尚德机构的支付定金页面。支付了718元定金后,销售发来第二个二维码,用于下载“百度有钱花”App。下载后,销售发来第三个二维码,使用百度有钱花App扫描后出现付款页面,确认支付即完成了总额为6465元的学费贷款。
将贷款金融服务附加到销售中,或许不过是为了促进售卖使用的常规套路,但许多背上“教育贷”的学员在事前并不清楚。邓多告诉界面新闻记者,自己在向达内教育(NASDAQ: TEDU)求职时,对方以招聘的名义获取了她的个人信息,自己在毫不知情的情况下,就背上了一笔2万多的贷款。
2017年,邓多毕业找工作时,山东省青岛市的达内分公司打电话邀请邓多前去面试。据邓多回忆,一名自称人事负责人的女士告诉她,达内是上市的大公司,福利待遇好、工资高,但是邓多没有互联网工作经验,需要接受前期培训。
“我有点懵,觉得自己没经验肯定做不好,她告诉我培训三个月以后就在达内工作,工资至少五六千,培训费不多,且可以从工资扣除,算是达内出钱。我觉得是大公司,就可以试一下。”邓多说,这位负责人告诉她,达内怕碰到培训完就走的“老赖”,所以需要在网上通过第三方签一个合同,这样大家都有保障。邓多向界面新闻强调,全程都没有人提过贷款,对方向邓多索要了百度账号和密码、个人信息、身份证、住址等,然后用这些信息自行完成了合同的填写。
“我一直以为是去达内工作之前的培训,也没有索要合同。”邓多说。直到有一天,她收到了银行卡的扣款通知,扣款信息里提到了”百度有钱花”,她才感到有些不对劲。邓多下载了百度有钱花App,登陆账户才发现里面有一笔总额23312元、分期20期的贷款,商户名称显示“达内青岛山东路社招”。 邓多突然意识到,这位人事填写的所谓“协议”,其实就是在百度有钱花App办理贷款。“我以为贷款会很复杂,怎么都没想到这样我就办了贷款。”她说。
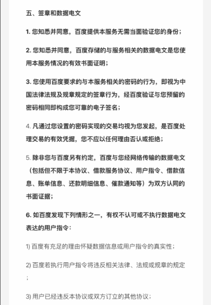
邓多向界面新闻记者提供了百度有钱花App里的相关协议。根据《百度有钱花教育分期服务用户协议》,出借贷款的是上海百度小额贷款有限公司、重庆百度小额贷款有限公司。申请贷款只需要年满18周岁且具有完全民事行为能力,并提供姓名、手机号、照片、身份证、学历证明、银行卡等必填信息。
根据这份协议,百度有钱花App使用百度账号就可以登录,并不需要单独开通权限、注册账号。该协议第五部分第一、三、四条还规定称,百度提供服务无需当面验证身份,申请人使用相关密码的行为,就被视为有法律效力的签章行为,构成电子签名,申请人不能用任何理由否认或拒绝。
退费艰难,为免影响征信必须还贷
办理贷款1小时以后,刘恩会就后悔了。原本尚德的销售人员告诉她,可以零基础学英语,保证学会,还能拿到浙江师范大学的毕业证、赠送教师资格证培训课程,但当她办完贷款下载了尚德App以后,看到的却是“完善协议并投保”页面,里面并没有销售所承诺的内容。
刘恩会立刻提出退课退款要求。销售却在不断推诿。
“他们说已经排期了,退费要到12月。”刘恩会说,在她的多次要求下,这名销售人员给出的解决时间是10月10日,要求“十一假期以后再说”。
但是,根据合同内容,一旦拖到10月,办理退款将面临合同违约。刘恩会向界面新闻记者提供了尚德机构的培训协议显示,在完成报名24小时之内申请解除协议,可以全额无息退费;7天之内申请退款则仅退还学费总额75%的培训费,另25%作为注册费不予退还。如果超过7天,刘恩会就不能用任何理由解除协议。
无奈的刘恩会想到了百度有钱花App,希望能解除这份贷款。然而,《百度有钱花教育分期服务借款协议》第七部分显示,退款需要教育机构和用户协商一致。百度有钱花判断的标准是“服务商户向百度发送退款通知”。
尽管尚德机构、百度有钱花在各自的协议中,均表示贷款和培训是两份合同,彼此不承担任何责任,但这一条退款认定标准,实际上是把两个合同“绑”在了一起。根据这条规定,退款的主动权完全在教育培训机构手中,必须由教育培训机构发起,贷款协议才能解除。
邓多告诉界面新闻记者,她曾联系百度有钱花要求退款,“百度有钱花说必须达内同意才能退款,达内公司说要去百度那边申请,最后告诉我不能退。”
截至界面记者发稿时,尚德机构仍未就刘恩会的订单向百度有钱花发送退款通知,这意味着刘恩会必须按时还贷。按照百度有钱花App《风险告知书》第五条,刘恩会的还款记录将报送至中国人民银行全国个人征信系统,一旦违约将被记入征信记录,可能在今后办理信用卡、房贷、车贷等方面受到影响。
教育、金融公司紧密合作,成消费金融重要市场
教育分期贷款已经成为多家教育培训公司提供的服务,一些公司把分期贷款描述为“助学金”等利于用户的服务。对于教育培训公司来说,分期贷款大大降低了学费门槛,促售作用十分明显。
在实际的课程售卖中,部分销售人员会故意混淆分期付款与贷款的区别,一些学员在报名交费前甚至根本不知道自己是在贷款。
在销售的推荐下,张湘俊在今年6月26日购买了英孚英语“两年经典小班课程”,共810课时,课程时间为27个月,学费共计10999元。在实际付款时,销售推荐张湘俊办理了总额9899元、24期的贷款。“销售打电话、微信电话教我办理,根本没说是贷款分期,就说分期付。我着急去考试,看的不仔细,办的特别仓促。”张湘俊向界面新闻记者说。
作为大四学生,张湘俊的每月生活费是1200元,而英孚英语这笔培训贷款需要每个月还款412.45元,超过生活费的三分之一。张湘俊感到自己买的课时过多,当她向英孚英语的销售Grace提出退费时,对方回答说: “绝大部分同学都上不完的。” 并催促让张湘俊尽可能多上课。
在明知无法上完课程的情况下,销售仍然推荐自己家买下高额的套餐,张湘俊感到自己被骗了。
一名已从某在线教育公司离职的销售柯里告诉界面新闻记者,销售需要判断客户是否有付费能力,而分期贷款有利于将支付能力不足的人也纳入到潜在客户当中,扩大可能的销售机会。“有的销售迫切希望成单,所以push(推动)学员买课的时候会直接说‘学费可以分期’。”柯里说。
利用教育分期贷款,教育机构获得了更大的潜在客户群,提供贷款的小额贷款公司则是另一个获益者。新媒体“一本财经”推送的文章《“教育分期”风云录:两龙头厮杀,小玩家险全军覆没》中提到,2016年曾有30余家贷款公司瞄准了教育分期市场。百度金融的离职员工赵新叶也在该文中透露,百度金融的教育分期部门因为业绩表现优秀,在2016年底的年会上被授予了一个公司级别大奖。
刘恩会、邓多、张湘俊使用的百度有钱花App,正是度小满金融(原百度金融服务事业群组)旗下的金融产品。百度在2015年12月成立金融服务事业群组,而教育培训分期贷款一直是金融事业群组着重布局的市场。
根据中国经济新闻网的报道,截至2016年四季度,“百度有钱花”以75%的市场份额领跑教育信贷领域,合作教育机构近3000家,环比增长约80%,服务学生数环比增长约45%。凤凰网的报道称,在今年9月2日举办的第三届全球金融科技(北京)峰会上,度小满金融CEO朱光发表主题演讲时表示,度小满金融累计已为114万人发放教育分期贷款,超过130亿元。
教育贷款隐患浮现,防止“被贷款”需增强法律意识
教育贷款引发的问题已经引发了监管部门的关注。9月14日,上海市消费者权益保护委员会(下称消保委)发布《2018年1至8月教育培训类投诉分析》,认为恶意包装、审核宽松、资金风险等教育贷款隐患凸显。
消保委发现,贷款消费的消费者近八成通过手机下载软件办理,贷款过程仅需几分钟,有些培训机构通过引导推荐、涉嫌强制等方式,或者把贷款包装成“免息”、“分期付款”等福利,对贷款限制性条款及风险却只字不提,导致有些消费者“被贷款”。
另外,消保委认为教育培训机构的部分合同缺少公平的退费规则,并未把口头承诺和福利写入合同,这都为消费者事后维权带来隐患,一旦发生争议,消费者容易陷入被动局面,退款难以索要。
“(类似的事情)我见的太多了,对学生是恨铁不成钢。”京衡律师事务所律师余超说。他告诉界面新闻记者,教育培训贷款很像“套路贷”在教育领域的变种,“比如有些教育培训机构可能知道学生会(容易)退费,所以故意用贷款增加退款障碍,拖延办理退款。这就类似’套路贷’的一个套路,还款时故意让你找不到人,直至拖到违约。”
余超表示,与“套路贷”受害者面临的问题类似,学生对教育分期贷款的投诉很难举证,即使提起民事诉讼,培训机构、小额贷款公司掌握了完整的证据链,几乎找不到任何问题。因此,大学生、职场新人必须提高警惕,在签订任何合同之前都要看清合同与协议条款。
面对部分教育培训机构故意设下的陷阱规则,不少学生、年轻人缺乏合同、法律意识,也成为踏入分期贷款困境的原因。
在接受界面新闻采访的投诉人中,绝大多数人并未保存合同、协议,甚至没有意识到合同的存在。唯一注意到合同的刘恩会,直到接受采访时才仔细阅读合同,发现退费、贷款的相关条款。邓多告诉界面新闻记者,全班接近50人只有1人向达内公司索要了合同,“我们手上什么证据都没有。”邓多说,最终由于缺乏证据,学生们只能放弃退款、索赔。
张湘俊和刘恩会至今也没有告诉父母自己背上了贷款。刘恩会向界面新闻表示后悔:“我不敢,我一个人都没敢说,我怎么那么傻,我怎么就被骗了。”
(应采访对象要求,邓多、柯里为化名)
