作者:情报组
“储能100人”获悉,近日,华北能监局发布《京津唐电网调频辅助服务市场运营规则(试行)(征求意见稿)》,将国内电力辅助市场改革又向前推进了一大步。
其中,对储能投资商而言,备受瞩目的申报价格拟定为0—12元/MW,这个不设底线的价格信号将对市场产生何种影响,还有待观察。
去年底,山西能监办已将山西电储能调频市场的服务申报价格下调为5-10元/MW。在这一价格的指引下,山西火电AGC储能联合调频市场依然迎来爆发式增长,项目数量从2017年的3个,升至今年的12个。
据“储能100人”了解,山西AGC调频市场施行新政以来,除最初一两个月申报价格在7元/MW左右,其后时间申报成交价格均压着5元/MW的低价贴地飞行。有储能投资商担忧,华北能监局0—12元/MW的价格施行后,将迫使AGC储能调频低价化竞争趋势更为剧烈。目前尚未制定明确政策的蒙西电网,也可能大概率参照华北能监局政策施行。
从已有AGC储能项目的商业模式来看,在投资回收前,投资商与电厂之间的收益分成已从早期典型的八二开、七三开,变成五五开、四六开报价频出。这个原本投资回报率在3—5年间的高收益市场,在一些区域正加速沦为一个中低等收益的普通市场。
但华北能监局内部人士在接受“储能100人”采访时指出,不设底价是当前各地电力辅助市场改革逐渐采用的普遍模式。山西5元/MW的底线申报价格的制定,在市场运行中,变成了某种意义上的实际指导价格。
在没有底价的情况下,包括储能装置在内的火电调频机组,根据自身情况参与AGC调频市场的竞争,最终成交的价格,将更能反映市场的真实需求。该人士还透露,华北能监局在收集各方反馈意见后,争取在年内组织短期的模拟运行。
从华北能监局此番拟发新政所明确的市场主体来看,其主要考量是在区域市场各个层面优化调频资源配置,激发火电机组参与调频的积极性,至于在价格上对电储能项目的可能吓阻,应属连带杀伤。
今年3月,华北能监局即已发布《华北电力辅助服务市场建设方案(征求意见稿)》,其中明确优先推进调频辅助服务市场,要求“待调频市场运行稳定后,适时引入调峰辅助服务,开展华北及省网调峰辅助服务市场化交易”。显然,这一前一后两个文件,是华北电力辅助服务市场大改革的连环政策。
值得注意的是,今年3月华北能监局发布的《方案》曾要求:“调频辅助服务市场中标的火电机组不可参与调峰辅助服务市场”。但近期发布的《征求意见稿》则并未再重申,且于第二十四条中明确规定,“当日中标机组因电网安全需要、调峰需求无法提供调频服务时,中标机组暂停提供调频服务。待条件允许后继续提供,当日调频服务费用予以计入。暂停期间若提供调峰辅助服务,调峰服务费用按调峰辅助服务市场规则进行计算”。
以下为近期《征求意见稿》几个圈阅重点:
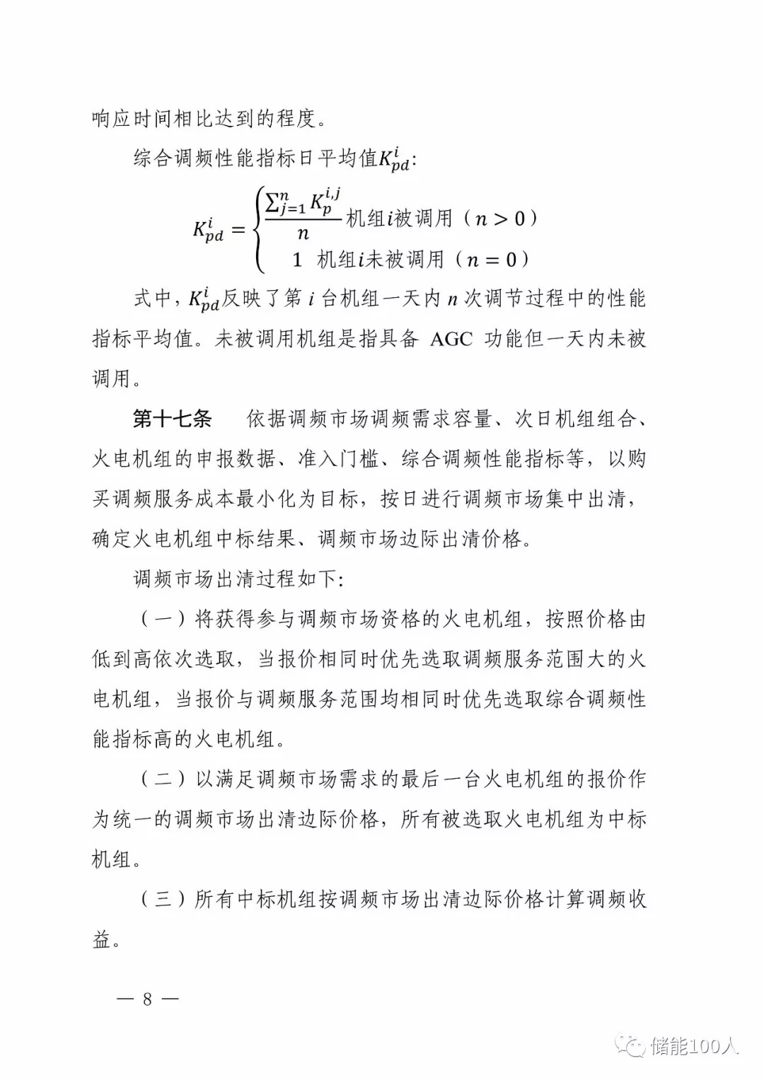
调频方式。第三条,本规则所称电力调频辅助服务(以下简称调频服务),是指发电机组在其申报的出力调整范围内,跟踪自动发电控制装置(以下简称 AGC)指令,按照一定调节速率实时调整发电出力,以满足电力系统频率和联络线功率控制要求的服务。
调频服务费用。第五条,调频服务费用在包括火电(燃煤、燃气)、水电(含抽水蓄能)、新能源(风电、光伏)等京津唐电网所有发电企业之间进行分摊。
市场主体。第七条,调频市场的市场主体是京津唐电网华北分中心以及北京、天津、冀北电力调控中心直调的火电机组所属的发电企业。
而在去年山西出台的《山西电力调频辅助服务市场运营细则》中,市场主体除火电机组外,还有“获得准入的独立辅助服务供应商”。
抽水蓄能。第十条,抽水蓄能机组因自身运行特点,暂不纳入调频市场申报环节,作为调频市场价格接受者计算所提供调频服务费用。
火电企业义务。第十一条,京津唐电网所有火电企业,均需分摊调频服务费用。包括所有中标机组、未中标机组、未报价的机组。
需求容量范围。第十三条,“每周调频需求容量,暂定为周预测最大负荷的10%”;第十五条,“准入门槛按周统计。”
去年山西文件则按日统计,要求“次日调频市场的可调容量需求,暂定为系统开机容量的15%。”
调频申报价格。第十四条,申报价格的最小单位是 0.1 元/MW,申报价格范围暂定为0-12 元/MW。
准入门槛排序。第十五条。
出清结算。第十七条。
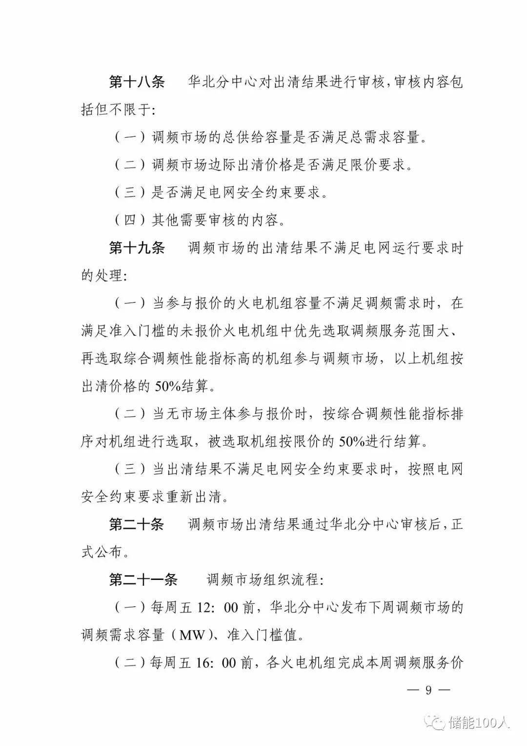
供不应求时,第十九条,在满足准入门槛的未报价火电机组中选取优等机组参与调频市场,按出清价格50%结算。
山西去年文件则要求综合各种指标排序调用,并按最高标准计算补偿费用。
考核。第二十三条。
调频亦可参与调峰。第二十四条。
附文件:














