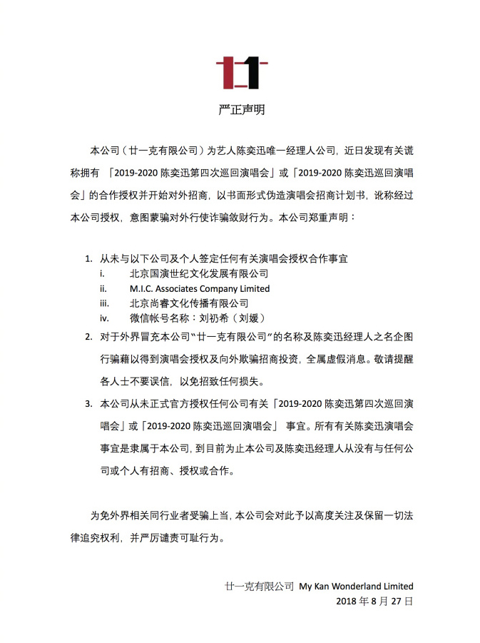
8月27日,陈奕迅经理人公司廿一克公司发布声明称:近日,有不法分子谎称以通过廿一克有限公司授权的名义,拥有陈奕迅巡回演唱会的合作并开始对外招商,以书面形式伪造演唱会招商计划书,意图蒙骗对外行使诈骗敛财。提醒各界人士不要轻信,谨防上当受骗。
8月27日,陈奕迅经理人公司廿一克公司发布声明称:近日,有不法分子谎称以通过廿一克有限公司授权的名义,拥有陈奕迅巡回演唱会的合作并开始对外招商,以书面形式伪造演唱会招商计划书,意图蒙骗对外行使诈骗敛财。提醒各界人士不要轻信,谨防上当受骗。
广告等商务合作,请点击这里
