
房租年年涨,今年特别多。
涨房租本是一个正常现象,但这个夏天北京房租涨的让人措手不及,据中国房地产行情网公开信息显示,7月北京房租涨幅达到21.89%,环比涨幅为2.63%。
据艾瑞网了解,去年年底,北京东四环外一个92平方米的两居室,市场价大约5200元,今年8月初的时候已经涨到6000元以上。今年5月时,长椿街某小区两居室的市场价在7000元上下,而现在已经达到了7800元。更有个别热点地区的房屋短时间内翻倍上涨。
这样的上涨速度,让在北京租房的人叫苦连连,而近日水木论坛那个“房租7500变10800”的帖子与我爱我家前副总裁对资本抢房的揭露,则将舆论矛头直指长租公寓。
资本嗜血,房主惜租
8月17日北京住建委集中约谈了自如、相寓、蛋壳公寓等主要的几家住房租赁企业,要求其不得以高于市场水平的租金或哄抬租金抢占房源。
之后,租赁企业负责人赶紧站出来择清自己,矢口否认哄抬租金。
蛋壳的负责人沈博阳18日通过朋友圈回应称:租房关系到民生,不是儿戏,多一些科技驱动,少一些中介套路;多一些透明有序,少一些恶性竞争互相拆台。对于造谣抹黑扰乱市场的行为,蛋壳公寓一定会拿起法律武器。
自如发《声明》表示,长租公寓目前占整个房屋租赁市场的比例不足5%,首先不具备影响操作整个租赁市场价格的能力,其次从企业运营机理出发也不会哄抬租金折损出租率,影响企业及行业的长效发展。
随后,19日,自如CEO熊林就公开发文对最近的房租暴涨做出了解释,总结就是,北京房租上涨与毕业季、人口流动趋势、房屋供应相关,是市场行为跟自如没关系。

而贝壳研究院发布的《北京租金上涨的真相》中认为,北京租金上涨的原因在于大量违建拆除。报告指出,在清理了违规的租赁住房后,市场上低端租赁房源减少,加之对“黑中介”、“二房东”的打击导致挂牌房源总数下滑;曾经低端房源的租客大量进入正规租赁市场,需求端的增长推动了这部分产品租金上涨。
毕业季、违建拆除、房屋供应关系的确是推动房屋上涨的重要原因,但长租公寓对房租价格的影响仍脱不开干系。
自如、蛋壳等平台利用高于市场价的价格大量收房,房主自然看谁给的多就把房子托管给谁。
刚刚加入北漂行列的小吕对艾瑞网说,他的房子马上到期了,即使加价房主也不跟他续约,因为房主要把房子签给自如,他不清楚自如许诺给了房主多少钱,现在他正在拼命找合适的房子。
房租上涨的另一驱动力来自于地产商的入局,他们的集中式长租公寓,提供更多增值服务,房屋品质好,价格自然不菲。
长租公寓的高价也给“惜租”的房主多了一个涨价的理由,有房主认为把房子托管给租赁平台不放心,但自己的房子品质也不差,还不收管理费,租金凭什么要比那些平台低。
关于“降租金”可能性不大
8月19日,一个个号称不囤房的租赁企业一下“变出”12万套房投向市场,承诺不涨租金,并加强对业务人员的管理决不允许哄抬租金抢占房源。
据贝壳研究院发布的数据显示,北京租赁人口为800万人,而租赁房源量仅为350万间,租赁缺口达400万间以上。这12万套房对抑制房租上涨来说杯水车薪。
要知道,自如、蛋壳等平台与房主签合同时都是照着三年甚至五年签的,北京五环外2500一个月的房子,签五年能给到4000。
而平台与租客基本一年一签,租客就算合同到期了,在市场上自由流通的房子变少了,最后还是得向高租金妥协。
“金九银十”马上就到了,一波跳槽、换房的热潮又要来了,到时房租会不会涨,不久我们就可以知道答案。
不同形式的长租公寓对比
国家自2015年起不断颁布对租房市场的利好政策,使租房市场的不断升温,吸引大量机构入局,据统计国内长租公寓品牌已经有1200家,运营主体主要分为开发商类、中介类、酒店类、创业类。
不同类型长租公寓的优势及挑战


在发达国家,长租公寓在租赁市场占比25%-30%,而我国长租公寓才刚刚起步,市场发展潜力大。相比普通的房屋租赁,长租公寓租金支付灵活,配套设施和增值服务健全,为租客营造更好的租住环境。最大的缺点在于租金偏高。
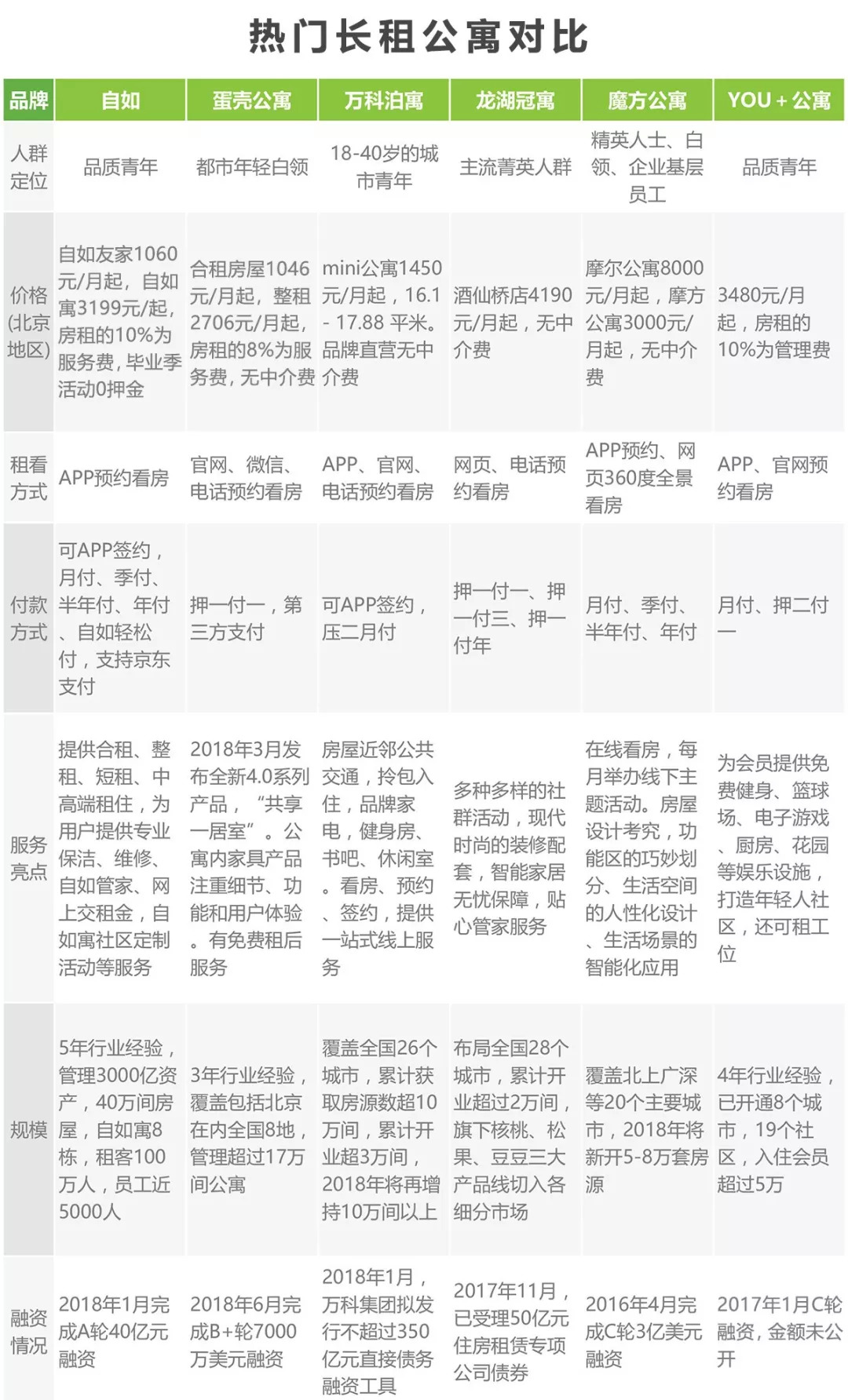
艾瑞网筛选了近期市场上比较热门的几家长租公寓,在支付方式、增值服务、租金等方面进行对比。


中国长租公寓市场已经初具规模,开发商类的运营方的入局,大大拉高了行业准入门槛。目前由于经营不善、资金困难、盈利难等原因,已有GO窝公寓、Color公寓和好熙家公寓等几个长租公寓品牌退出市场。
雄厚的资本支持和高入住率是长租公寓能够正常运营下去的关键。房主与租客在选择长租公寓品牌时,除了租金价格外也应该对品牌方实力进行多方面的考量。
