去杠杆、防风险无疑是过去一段时期内经济工作的重心,防范化解重大风险也是三年攻坚战的主要任务之一。从2016年下半年开始,政策当局启动了去杠杆的进程,时至今日已近两年,取得了一定成效。其间,在不同时段、不同场合、不同部委出现过金融去杠杆、实体去杠杆、稳杠杆、结构性去杠杆等不同表述,含义有所差异。我们从财务杠杆的本源出发,厘清不同表述的内涵及其之间的关联。本报告指出,目前处在稳杠杆的阶段,后期工作重心将转至化解地方国企债务问题,这几乎是去杠杆的最后一个堡垒。
长期以来,杠杆过高问题一直困扰着我国,债权融资比例过重,而各种企业均有过度杠杆的倾向,风险积聚造成金融脆弱性。为此,我们从问题的最根源出发,先解释我国的高杠杆之迷,然后再按图索骥,展开去杠杆的路线图。
1.什么是杠杆
该语境下的杠杆即为财务杠杆,加杠杆即企业(含金融企业)在制定自身的资本结构时,通过增加债务融资的方式,扩大经营规模。举债有一定成本,即相对刚性的利息支出,只要企业创造的收益超过这部分成本,即可扩大盈利。但同时企业也会为此承担财务风险,即收益低于债务成本而产生损失,或者无法偿付到期债务而导致的经营失败。因此,财务杠杆必须适度。
我们日常用来衡量财务杠杆高低的指标比较多,常用的包括资产负债率、权益乘数、股东权益比例等,本质相同,都是把总资产总负债、总权益三个科目进行颠来倒去计算。但是,这些指标过于笼统,不能充分反映不同资产或负债类别的风险水平、变现能力、盈利能力,因此又开发了一些更为详细的指标,包括流动性比率、利息保障倍数等,均是从不同角度衡量偿债能力或杠杆水平。但其中最为常用的指标,依然是资产负债率。

而对于金融企业,还有更为详细的算法,为兼顾不同类别资产的风险水平,把不同类别的资产按风险高低给予不同权重(风险越高,权重越高),计算出一个风险加权后的资产总额(风险加权资产),同时对资本(类似总权益)也进行不同层级的统计,最后计算资本充足程度,银行业称为资本充足率(非银行金融业有其他称谓,但原理相同)。这是衡量金融企业杠杆水平的最重要的指标。此外还有杠杆率、流动性比率等其他指标,均能从不同角度反映杠杆水平。

金融企业除自觉控制财务杠杆过高的风险之外,与非金融企业不同之处在于,监管部门为保障金融业稳健经营,保持整个金融体系的稳定,还会为资本充足程度等指标规定下限,也就是控制金融企业的财务杠杆水平,防止它们过度杠杆而经营失败进而诱发金融体系波动。
因此,本报告后文主要选取资产负债率衡量非金融企业的杠杆,选取资本充足率衡量银行的杠杆。
2.加杠杆之源
加杠杆也就是举债经营,即通过债务融资募集资金投入生产。长期以来,我国债权融资的比例一直偏高,导致整体杠杆水平一直偏高,整个经济体有“重债”倾向。债权融资中,又以银行信贷为主,因此很多债务风险积累在银行体系,增加了金融脆弱性,银行股也因此长期处于系统性低估值状态(估值水平明显低于其他行业,也低于其他经济体的银行股)。近期债务违约事件多发,银行股估值又进一步下探,已创出历史新低。其他金融股估值也有类似情况。
这一局面的形成,有我国经济结构方面的深层次原因。我国过去几十年,尤其是加入WTO之后的十多年的经济发展模式,可以用下面一张图概括:

我国作为制造业大国,借助低劳动力成本等优势,为全球提供了价格实惠的制造业产品。在海外需求驱动下,制造业逐渐繁荣。然后,制造业再带动中上游行业(资源品、原材料等),和产业工人由农村进城,并由此带动城镇化。紧接着,城镇化又带动基础设施建设、房地产、围绕生产与生活的消费与服务等。基建、房地产又反过来带动制造业和中上游。
而整个过程中,金融业要为制造业、房地产、基建等主打产业提供融资等金融服务。由于这些行业大多是资本密集型的,所以融资需求较大。同时,这些行业的经营现金流相对稳定,可预测性强,且有较丰富的通用资产(土地、房产等)作为抵质押物,风险偏低,因此非常适合用债权融资。而刚好我国金融体系也是以银行为主体,其他金融机构、资本市场占比较小。因此,两者一拍即合,一个以银行债权融资(信贷为主)为主、服务于资本密集型工业化与城镇化的投融资体系宣告建立。
这个体系可以简化为下图(暂忽略政府、非银行金融企业的影响。实体包括非金融企业和个人):

正如前文所述,图中银行、企业各自的自身的杠杆水平,本报告将分别以资本充足率、资产负债率来衡量。我们后续的分析主要围绕此图展开。
展望未来,随着我国产业转型升级,将来资本密集型的传统制造业占比下降,而知识密集型、技术密集型的新兴产业占比上升,而这些新兴产业由于经营风险偏高,不太适合债权融资,更多依赖于股权融资,届时我国的整体杠杆水平将会缓慢下降(当然,这并不是说那时就不会有杠杆过高问题,依然会有局部领域出现过度杠杆)。这本身是一个产业升级转型、金融服务随之转型的固有规律,我国正处于转型过程中,此时,处置存量债务的风险成为头等大事。
从理论上讲,既然加杠杆会加大财务风险,那么一个理性的人(企业),会自觉地将杠杆控制在一个合适的水平,以此来适度扩大经营规模、扩大盈利,但又不至于让自己轻易陷入债务违约的风险。而且,在一个无摩擦的理想环境中,随着杠杆水平提高,该企业财务风险加大,那么其债权融资成本也会上升,当负债成本高过一定程度时(比如高过资产收益时),会使举债经营变得无利可图,因此也就无动力继续加杠杆了。因此,理想状态下,财务杠杆自己会有个上限,不会无度加杠杆。

但现实中,有很多原因导致微观主体经营杠杆过高。比如,最常见的原因是经济的周期性,由个体理性带来的群体非理性。经济向好时,所有人(包括企业和银行)都对未来非常乐观,积极加杠杆。然后在经济周期见顶回落后,导致其经营收入无法覆盖债务本息,导致债务违约发生。如果债务违约在极短期内大面积爆发,就会形成系统性风险或债务危机,危及金融机构时就是金融危机,进而严重影响经济产出就是经济危机。为了防止众人在经济向好时过于乐观,各国政策当局引入了宏观审慎监管,在经济向好的时候做逆周期调节,控制大家加杠杆,我们在前期报告《双支柱之础——详解新金融监管体系的逻辑》(2018年4月12日)中对此已有详述。
此外,我国自身还有一些特殊的体制成因,也容易助推过度杠杆,主要就是指“预算软约束”。以国有企业为代表,虽经一系列改革,但依然没有完全成为自负盈亏的经营主体,其负债有政府背书的隐性担保,因此倾向于扩大负债、扩大经营,但不必为此承担财务风险。恰好此时,金融机构也同样具有这种认识,也认为国企客群风险较低,因此也积极将资金投放给这类企业。这也是导致我国整体杠杆水平——尤其是国有部门的杠杆水平——过高的原因之一。本报告将在后面实体去杠杆的部分中对此展开重点讨论。
3.杠杆的实测
从图4出发,我们大致统计由银行体系输送给实体的融资总量,再结合其他数据,即可大致掌握杠杆水平。这可以从两端统计,一边是统计金融体系(主要是银行)向实体投放的融资金额,另一边是统计实体拿到的融资金额。
首先,我们从2018年5月的银行业资产负债表上观察到,银行以信贷、购买企业债券等形式投向实体的资金为135.5万亿元(即对非金企业债权、对居民债权之和)。然后,银行对非银金融债权有27.4万亿元,其中也有部分间接投向实体(比如通过非标等形式),我们假设其中投向实体占一半,即13.7万亿元。那么,银行表内投向实体约149万亿元。

然后,根据银行业理财登记托管中心《中国银行业理财市场报告(2017)》,2017年底(由于未见更新的数据公布,暂且使用该数),银行表外理财约19万亿元(即扣除保本理财和同业理财。因同业理财已体现在买方银行的资产负债表中,已在表内统计),其中约70%(来自早期理财报告的经验数)通过各种形式(购买企业债券、非标等)投向实体,即大约13.6万亿元。
因此,银行表内外资金共163万亿元,投向实体。
注意,这里我们将非银金融企业视为银行的通道业务,是由于非银金融企业以自身资金(即不来自于银行表内外的资金)投向实体的占比很小,暂且忽略。
接着,我们再统计实体拿到的融资金额,主要依据的是社会融资规模数据。截止2018年5月末,社融余额为182.1万亿元,扣除明确不来自银行的股票融资(6.9万亿元,况权益融资不是杠杆,与本报告无关),以及实际上不发生资金流动的未贴银票4.5万亿元,剩170.7万亿元,然后债券融资、信托贷款、委托贷款中也有部分是不来自银行体系的(来自居民部门或非银金融机构),再扣除一小部分,最后来自银行的社融不足170万亿元,与前一种算法的163万亿元,大致相当。
由此,图4中最关键的一个环节,即银行(含表内外,此图后文同)向实体投放资产的环节,我们大致确定其金额为163-170万亿元。

再结合实体部门的总权益、非银行体系负债等数据,可以确定实体部门的杠杆水平。然后,银行这边,再结合各类资产的风险权重和资本情况,即可确定资本充足率(即杠杆水平)。
但是,这里还有两个非常重要的问题:
(1)在同一部门内部的结构性分化。即,实体部门内部,也不是所有群体都高杠杆,而是不同群体杠杆高低分化,甚至分化还会比较大,若仅观察全部门的杠杆水平不足以了解真相。银行部门内部也是同样。我们需要找到杠杆最高的细分群体,它们是最需关注的风险点,是精准的“病灶”,找到它们杠杆过高的根源,并对症下药解决之。这也是今年中央财经委首提的“结构性去杠杆”的现实依据。
(2)公布的资产负债率、资本充足率是否有粉饰、美化的情节?毫无疑问,答案是“是”。
接下来,我们分别就以上金融去杠杆、实体去杠杆的有关问题展开讨论。
在这一轮去杠杆中,金融去杠杆的提法早于实体去杠杆,也最先付诸实施。我们可以用资本充足率反映银行的杠杆水平,但由于种种监管套利行为的存在,所披露的资本充足率有粉饰的成分,高于真实值,加大了去杠杆工作的复杂性。整个金融去杠杆经历了“紧货币”“严监管”等不同阶段,目前已取得阶段性成效。
1.杠杆有多高:粉饰的资本充足率
我国金融体系以银行为主,研究金融杠杆的风险也是以它为主。前文已述,我们主要以资本充足率来衡量银行的杠杆水平。此外,还有一系列其他监管指标,来综合评判银行的稳健程度。从披露数据来看,我国各类银行的资本充足率均处于较高水平,放眼全球都是较高水平,并且还处于缓慢上行趋势中,看似资本充足,经营稳健。


但是,在这一轮去杠杆启动之前,银行通过各种手段,绕开资本监管等有关监管要求,实现额外的业务扩张,几乎是业内公开的秘密。很多时候,这类行为被统称为“监管套利”。比如早年,银行将信贷资产包装成同业投资,因为同业投资早期风险权重低于信贷,以此来实现资本节约(资本漏提),也造成了后期非标业务的滥觞。随着监管措施不断完善,部分监管套利的漏洞已被补上,但表内资产通过种种手段漏提资本的情形依然存在。
很多监管套利行为是通过嵌套等方式实现的。比如,银行通过同业投资或委外投资,通过一个通道(SPV,比如信托计划、券商资管计划等资管产品)去投向底层资产,那么有可能在通道层面额外加杠杆、加久期(期限加大错配)或降信用(投向风险等级更高的资产,甚至谎报资产类别,名为投向利率债,实为非标等),以此来博取更高收益,节约资本。最为典型的方式,即将一定金额投资于SPV后,再由SPV进行拆借,实现加杠杆。而且,拆借以短期为主(最为极端的为每日拆入,即“滚隔夜”),加大期限错配,从而降低负债成本,扩大利差。本质上,是以牺牲流动性、安全性博取风险回报。银行表内从事这种行为,本身会受到银行业流动性比率、资本充足率等监管指标的制约。但由于是通过SPV实施(尤其是SPV不是原银监会管辖范围内的时候,存在无奈的“监管分割”),经常可以绕开监管,从而实现监管套利。

同时,表外理财业务也是额外加杠杆的方式。表外理财虽然名义上是代客理财,但在《资管新规》实施之前,实质上是刚性兑付的,最终需由银行自行承担大部分理财所投资产的风险。因此,在计算真实的资本充足率时,也理应将这些资产纳入到风险加权资产中来(也就是所谓的“资本回表”)。我们以2017年末数据进行估算,表外理财中有70%的资产投向实体,即13.6万亿元,假设按100%风险权重计入风险加权资产,则会导致全行业资本充足率下降(资本充足率、一级资本充足率、核心一级资本充足率分别下降1.3、1.1、1.0个百分点),对于大部分银行而言,依然达标。但对于部分资本充足率原本就不高,而理财业务占比又较高的银行,则可能会面临较大的资本补充压力。

在上述测算基础上,如果再考虑到其他监管套利行为漏提的资本,真实的资本充足率还会再略降一点。因此,银行的杠杆水平,绝对不会像所披露的数据那么低。可惜我们也没有非常精确的数据可以测算真实的资本充足率,这是我们跟踪金融实际杠杆水平所遇到的最大困难,也是金融去杠杆的最大难点。但可以观察表内的SPV投资规模和表外理财规模(及其占总资金运用或总资产比例),这两个是银行绕开监管加杠杆的主要科目。


从上述数据上看,2016年下半年人行逐步启动去杠杆行动后,股权及其他投资、表外理财规模没有马上回落,但增速变缓。直至2017年,监管部门开展一系列乱象检查后,才缓步回落。随着2018年各项监管措施落地,这些科目还将进一步回落。我们先来回顾这一过程。
2.紧货币:金融的负债端
很难为这一轮去杠杆找到一个准确的起点。2016年7月26日,正当大家沐浴在低利率的欢乐海洋中时,中央政治局会议指出:“要有效防范和化解金融风险隐患,保持人民币汇率在合理均衡水平上基本稳定。”政策取向悄然生变。本来,金融去杠杆和实体去杠杆,两者并无先后之分,最佳的手段是双管齐下。但是,实践中,由于不同部委分管两块工作,因此不可能做到步调完全协调统一,金融去杠杆较早启动。
在随后的8月24日,人行在时隔近半年后重启了14天逆回购,政策取向悄然生变,几乎是打响了金融去杠杆的第一枪。正因为监管部门也对真实的杠杆水平并无精准数据,怕操之过急诱发系统性风险,因此,去杠杆的早期动作其实是非常小心翼翼的,小心翼翼到使众人不一定意识到政策的转向。

人行手里掌握的工具主要是货币政策,可以决定基础货币投放的利率、期限和规模。而很多SPV加杠杆,是通过向其他金融机构(主要是资金富余的银行)融入短期拆借来实现的。而人行此前以7天逆回购的方式,向市场投入短期、廉价的基础货币,银行再将资金以短期、廉价的方式供应给SPV等主体用于加杠杆。时值货币宽松的环境,市场上资产收益率偏低,很多机构也以杠杆投资的方式提高收益。因此,人行最干脆利落的对策,就是提高基础货币投放的成本,可以是提高利率,也可以是提高投放的期限,以此来加大银行或SPV加杠杆的难度或成本。人行在重启14天逆回购操作之后,又提高了国库存款定存利率,缓慢抬升银行负债成本,抬升货币市场利率。
10月28日,中央政治局再次召开会议,指出货币政策要“在保持流动性合理充裕的同时,注重抑制资产泡沫和防范经济金融风险”,人行的行动随之升级。11月开始,人行连续在货币市场净回笼基础货币,并增加了MLF等中长期基础货币的投放。11月,人行还将表外理财纳入MPA广义信贷统计范围,引发了货币市场流动性紧张。
除MPA之外,人行其他的大多手段均是作用银行或SPV的资产负债表的右端,即负债端,抬升了银行负债的成本——主要是指同业负债的成本。这就是所谓的“紧货币”。同时,MPA控制广义信贷增速。人行希望以此来实现整体金融杠杆下降的目的。

由于人行没有权限干预银行的具体业务,因此,只能通过负债端成本上升,压缩银行的业务空间,以此来压降金融杠杆。尤其是对同业负债依赖较大的银行效果较为明显。但由于资产端的刚性,这些去杠杆压力没有马上传导到资产端,当然也就更没有传导到实体的负债端,而是银行自己默默消化了负债成本上升的主要影响,承受了息差的下降。而银行资产端的进一步工作,有待监管部门启动。
3.紧信用:金融的资产端
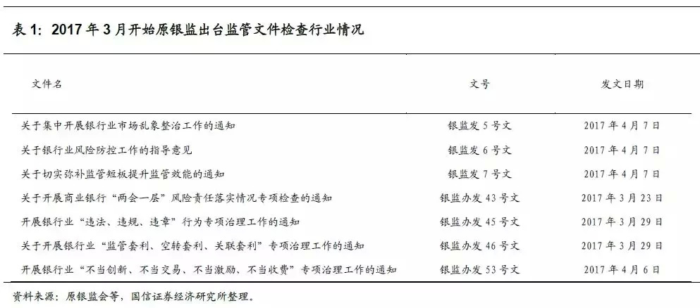
2017年3月开始,原银监会出台了一系列监管文件,开始检查银行业的种种行业乱象与监管套利,后来被统称为“三三四十”(三违反、三套利、四不当、十乱象)大检查,宣告了金融监管部门对银行资产端各种乱象(很多乱象的实质就是绕开监管要求,额外加杠杆)的治理正式启动,也意味着金融去杠杆已经开展到了银行的资产端。

但监管行动以“检查”开始,没有贸然叫停业务,体现出监管整治方案的谨慎。这些检查的实质目标,是监管部门想先对整个银行体系进行摸底,即为银行业“大体检”,掌握真实的杠杆扩张情况,后续再根据实际情况决定监管整治方案,稳妥降杠杆,防止出现监管动作过大而诱发系统性风险。经过为期半年多的检查,根据原银监会2018年1月披露的数据,此轮检查共发现问题约6万个,涉及金额17.65万亿元,并使监管部门对行业整体情况有了大致的了解。
在此基础上,实质性的监管整治文件才陆续出台。自2017年底至2018年初,一系列整治文件出台,对银行资产端的监管逐渐从“查”正式转向“治”,实质性整顿银行业务的文件开始陆续出台,其杀伤力明显大过检查文件。

其中,最引人注目的无疑是一行两会一局联合发布的《关于规范金融机构资产管理业务的指导意见》,即《资管新规》,开始实质性压缩刚性兑付的银行理财业务。
这些监管措施全面遏制了银行业通过各种手段绕开监管规定、实现额外加杠杆的行为。尤其是《资管新规》,使银行借道表外理财加杠杆的方式被取缔,20万亿元的表外理财存量大多不符合新规要求,将被逐步整治压降。2018年4月27日《资管新规》正式颁布实施后,效果立竿见影,委托贷款、信托贷款等理财产品投资较多的资产应声回落(同时还受到其他监管文件影响)。

至此,银行资产端开始在监管压力下开始收缩,也就是平时所谓的“紧信用”,很多原来通过不尽规范的手段投放资产的做法,变得难以为继,这直接导致了银行表内外信用投放能力快速收缩。当然,监管同时对负债端业务也在规范。

与此同时,由于银行资产端的投放已被遏制,人行继续维持紧货币的必要性下降,2018年以来货币政策有所放宽。尤其是银行的信用投放导致货币派生量变少,广义货币(主要是存款)增速变慢,那么存款增长对基础货币的冻结(冻结为法定存款准备金)也会变少,货币市场本身也会趋于宽松,体现为“宽货币”。体现在货币市场上,则是银行间市场的主要利率均在2018年已显著回落,比如SHIBOR(3M)已回落至3.7%左右。

当然,货币宽松对信用投放无济于是,因为这次紧信用并非完全由紧货币导致的,而是严监管导致的。只要监管不放松,紧信用料将持续。这也意味着实体的负债端被抽离,实体部门开始感受到痛苦,去杠杆的效果终于将体现于实体部门。
至此,金融去杠杆工作其实已经基本到位,无需加码,后面只需将严监管常态化即可(防止金融乱象死灰复燃)。所以,人行在2018年5月发布的《2018年第一季度中国货币政策执行报告》中认为“金融体系控制内部杠杆取得阶段性成效”。
其实,在2016年下半年至2017年底这段时间,金融去杠杆已在银行负债端推进(紧货币),2017年底开始在银行资产端推进(紧信用),这中间还是为杠杆过高的实体留足了“逃命”的时间,实体可以在这段时间内通过收缩资产、偿还负债等方式,主动降低杠杆,以便减轻实体去杠杆过程中的痛苦。但是,不是所有的企业都具有如此前瞻和魄力,有些企业则是想降也降不了。于是,当实体负债端开始被动收缩时,债务违约事件便开始时有发生,尤其是一些高度依赖于借新还旧的部门,借新渠道受阻,违约不可避免,这也意味着去杠杆在实质性推进。
相比起金融去杠杆,实体去杠杆还是比较简单明了,资产负债率大体可以反映杠杆水平,规避监管的情况也少,易于察明杠杆水平。但是,它的复杂性在于:
(1)内部分化严重,过高杠杆只是发生在特定群体,不是所有实体都是杠杆过高;
(2)去杠杆受到各种因素制约,不能顺畅地市场化出清,处于“胶着”状态。
这两个问题其实是一个问题,因为杠杆最高的那个细分群体,正是处于去杠杆“胶着”状态的群体。
1.找到病灶:谁在加杠杆
我们2010-2013年那一轮宏观调控,其实已经开启过一轮实体去杠杆。通过银根紧缩和房地产调控,收缩了银行的信贷,使很多在“四万亿”刺激后杠杆过高的企业开始违约倒闭,它们的杠杆水平有所下降。
但从结构上看,上一轮去杠杆的对象是以杠杆过高的中小型民营企业为主。以2011年温州爆发中小企业流动性危机为起点,去杠杆进程长达数年,直至2014年下半年政策转向。此后,银行等金融机构依然没有恢复对中小型民营企业的信心,2013年往后,信贷及其他资产业务大多投向政府背景的国有企业为主,其中一大部分又是从事基建投资的城投公司(基本上继承上早年地方政府融资平台的职能),甚至包括久久未入土的“僵尸企业”,也还在融资续命,此外也有部分资产投向大型或上市的民营企业。
我们在数据上发现,在过去这几年时间内,民营企业部门的资产负债率在持续下降(当然,其中部分大型民企、上市民企的杠杆水平仍是大幅提升的,因为银行们认为它们相对安全),这也反映出在过去几年中,银行从民企领域收缩信贷,民企杠杆率显著下降。因此,截至最新,民企没有理由成为本轮去杠杆的重点对象(但其中杠杆过高的个别企业除外)。

而国有企业,主要是地方国企,杠杆率仍在上行。尤其是2014年开始,因银行信贷资源向国企倾斜,又叠加新一轮货币宽松和监管松驰,地方国企杠杆水平又见底回升,部分省区国企上升较高,杠杆过高。原本2014年9月的《国务院关于加强地方政府性债务管理的意见》(国发〔2014〕43号)之后便不再被允许的地方政府违规举债,又通过各种名目,死灰复燃。

然后,这些企业加杠杆,风险有多大呢?也不好回答。因为银行本身就不是冲着它们的健康的财务表现去放款的,无法通过财务分析等常规方法辨识风险。尤其是一些城投企业,随着负债率越来越高,而产生效率越来越低,其违约风险无疑是上升的。但是,银行和其他金融机构依然对这类企业有一种“信仰”,认为它们身上有政府隐性担保的加持,不会轻易违约。哪怕真遇上财务紧张,还款困难,地方政府也会调动资源协调,比民企多一层“缓冲”,不会轻易违约,安全性更高。这就是业界戏言的基于“信仰”在放款。这些企业的经营性现金流入必然是无法偿还到期债务本息的,只能通过卖地、借新还旧来偿还。
可惜,我们没有更加详尽的数据,进一步了解各地区、各行业、各企业类型的加杠杆情况。但是,不管是从现有的数据上,还是从直观感受上,一个主要结论是无误的:在过去的这一轮宽松中加了过多杠杆的地方国企,正是这次去杠杆的重点。
2.如何打破胶着状态
监管当局并不是没有意识到这类企业的风险。虽然它们基于政府信用的“加持”,能够通过借新还旧的方式滚续负债,不至于马上违约。但是,一旦情况超出政府控制能力之外,或者政府本身无意愿维系,那么也会发生违约。而且,在这种情况下,银行所面临的风险反而高于民企,因为面对民企违约银行还能通过各种手段处置,但面对强势政府则几乎束手无策。因此,金融监管当局很早就一直关注这类风险,希望尽早处置债务问题,但金融监管单兵突进于事无补。
在企业经营不发生重大改善、企业股东不给予大额增资的情况下,所谓的处置债务、降杠杆手段,无非是变卖资产偿还存量债务,还不起的则债务违约并减记,企业进入重组或破产流程,并无皆大欢喜的其他方法。但是,因为种种原因,这些手段难以推进,在企业相关的各利益主体(尤其是地方政府)的干预下,在过去一段时期内,实体去杠杆基本上处于“胶着”状态,没有很好的进展。究其原因,包括“既有传统观念的束缚,也有利益固化的藩篱,大多涉及体制机制调整”(语出郭树清“2018陆家嘴论坛”演讲,‘胶着’状态亦语出于此)。确实,这类企业涉及到了很多就业、税收等问题,简单违约或破产,外部成本过大,各方“共输”,推进难度极其巨大。
因此,后续的推进,第一要务是破解进程胶着的难题。目前的手段已是“金融+财政”双管齐下,金融监管从严,遏制银行继续向这些地方国企放款,另一方面,财政部门自2017年开始也出台了多项措施,规范地方政府举债行为,防止地方政府通过各种渠道违规举债,阻止了部分国企继续融资。

在“金融+财政”严监管政策下,很多国企(尤其是城投)难以借新还旧,财务开始紧张。目前,部分城投依靠手中“余粮”或地方政府协调,还能支撑一段时期。但如果政策照此延续下去,在不久的将来发生更大面积的违约,已是板上钉钉。

事实上,由于这类负债规模过大,我们认为直接用债务违约、破产清算的方式可能风险过大,甚至极有可能诱发系统性风险。按照我们前期估测,银行表内外非标总规模约20-30万亿元,其中一半以上投向城投,即超过10万亿元,甚至可能接近15万亿元。这些负债会在2018-2020年内集中到期,每年到期量数万亿元。如果任其大量违约,则可能导致银行对这一群体的“信仰”瞬间破灭,开始从这一领域主动收缩信用,进一步加速债务紧缩,债务违约规模迅速扩大,导致系统性风险,后果不堪设想。
而不发生系统性风险是所有监管措施的底线。因此,我们预计,再强行通过债务违约的方式压降杠杆风险过大,因此在很多场合,这项工作已被表述为“稳杠杆”,首要的是用“金融+财政”严监管的手段稳住杠杆水平,不能让杠杆水平反弹,然后再寻找其他更妥当的方式处置存量债务,实现稳步降杠杆。
延续此逻辑,我们还进一步预计,财政部门会出台其他手段化解这一风险。可能的措施包括以地方债置换地方政府的违规举债(同时需要配合严肃财政纪律的措施)、中央向地方转移支付等。由于目前已经进入债务到期高峰期,部分国企或城投企业已靠“余粮”硬撑,马上会违约多发,因此留给处置工作的时间窗口并不会太长。
1.主要结论:金融问题财政解
去杠杆已持续近2年,历经“紧货币”、“紧信用”、稳杠杆等阶段,截止目前,金融去杠杆已取得阶段性成效,实体去杠杆也已开始推进。而此轮去杠杆最核心的“病灶”——地方国企(尤其是城投企业),但却因种种原因,去杠杆处于胶着状态。在“金融+财政”双双严监管的情况下,借新还旧之路已断,地方国企财务压力将显著增大,违约将会多发。由于债务规模巨大,也没有可能通过市场化出清的方式处置风险。因此,需要从财政角度化解债务风险,可能的措施包括地方债置换、转移支付等。因所剩的时间窗口不多,我们预计实施的时间会比较快。
2.投资建议
此前,在严监管的作用下,地方国企债务面临较大的违约可能性,市场较为担忧这给金融业带来的资产损失,因此给出了较低的估值。截止目前,银行股、券商股、保险股的估值均在历史底部附近,部分个股已跌破历史低位。

我们认为,地方国企债务问题已到了解决的时间窗口,有较大可能在近期出台相关措施,诸如地方债置换或转移支付等。届时,市场对金融机构的过度担忧会被扭转,实现估值修复。
监管措施出台或落地时有所失当,造成市场大幅波动甚至系统性风险。海外经济或政策出现预期外变化,可能进而影响国内经济形势或政策格局。文中部分测算由于缺乏权威统计数据,有些假设来自于行业调研的经验值,可能存在样本偏差。
文章来源:元立方金服
