
伴随地铁、高铁的快速建设,我国主要城市的轨交商业同步高速发展,新鸿基、太古、万科印力、华润、嘉里、大悦城、龙湖、宝龙等大型房产商纷纷聚焦轨交上盖综合体。继轨交上盖商业率先成为城市风景线之后,轨交地下商业的商机也正悄然勃发,引得各方资本追捧。
但相较于成熟的轨交上盖购物中心的地下商业,我国的地下商业总体仍处于低阶阶段。同时,越来越多更专业的地下商业发展商开始介入,上海申通地铁集团、深圳地铁集团、港铁集团、苏州轨交集团等全国三十余个城市轨交集团、城建集团已经或计划建设轨交站配套地下商业设施,杭州大厦、友阿、广百等百货巨头悄然进入地下商业开发。日本东急集团、JR东日本集团、三井不动产等在轨交商业上有丰富经验的海外发展商,也对中国地下商业跃跃欲试。
勾连多个轨交站的巨型地下城纷纷启动,例如上海虹桥火车站区域规划数十条地下通道涵盖33个街区的260万方地下空间,深圳前海超级地下城更达630万平方米。而今年启动的部分重点高铁站新建改建项目直接瞄准了东京站、大阪站的TOD轨交枢纽标准,例如由日本日建设计的成都北站与重庆沙坪坝高铁站龙湖综合体。

超级轨交TOD商业枢纽——“车站城”
日本近年城市更新的重头戏正是主要城市的核心火车站,其掀起“站城一体化”重新开发车站地区超高层甲级写字楼、宾馆及大型商场的高潮,已形成或即将形成东京车站城、大阪车站城、JR博多站城、札幌车站城、名古屋站城、京都站城等多个四通八达,且经营成功的巨型车站城及配套的火车站地下城。花费巨资升级的名古屋站地区,更是超越传统商圈荣町成为城市的第一商圈。

大阪车站城示意图:大阪车站城除了以上图中主题商业,另有火车站地下商业街CROST、铁路高架桥下的EST购物中心、新梅田食道街。
日式车站城的商业由三部分构成:车站站内商场Ekinaka(如JR Ecute)、站外商场/车站大楼(如JR TOWER综合大楼和Lumine商场)、地下商业街(如八重洲地下商业街和梅田地下街),三者完美融合共同构成复合式高强度、高密度、紧凑型的立体三维日式车站城,且日式车站城通过四通八达的地下商业街连通周边众多百货商场、购物中心及办公楼裙房(如难波城和Grand Front),形成了巨型火车站商业中心,例如东京站丸之内、新宿、池袋、涩谷。
值得注意的是JR、东急等日本各轨交公司在海外进行投标时,不仅强调铁路的安全性能,还活用在日本国内积累的技术知识和经验,充分发挥占地优势,积极推销综合型车站城的商业发展方案。

轨交商业枢纽车站城四大特点
我国多个城市也正在奋起直追,效仿日本火车站站城规划高起点的TOD轨交商业枢纽。但火车站被轨道割裂造成轨道两侧交通及人员流通不畅,加之我国早年火车站缺乏地下通道或建设过于低档简陋,导致许多位于城市中心位置的火车站地块商业价值被严重低估成为中心城区的洼地。
轨交商业枢纽车站城四大特点包括:
1. 与周边街坊地块进行集约化整体化规划,高强度、高密度集约化开发。地下商业街与周边建筑地下空间形成有机整体,成为独特的城市综合设施。
2. 汇集多种不同类型轨道交通——地铁站、高铁站、轻轨站、公交车站,线路众多形成换乘步行需求。因而客流量巨大,平均每天至少数十万甚至上百万通勤客流。
3. 步行交通体系立体化——由于铁道阻隔了地面交通,必须以地下通道及天桥连廊或者火车站上方完全加盖勾连,被铁道分裂的火车站两侧地块的综合体项目。整个火车站地下由多条四通八达的地下商业街彻底连通,周边众多街坊地块及多个地铁站形成巨大的地下城,甚至叠加纵横交错的二层三层步行连廊。
4. 城站一体化——轨交枢纽四通八达,日本科学而人性化的规划不仅造就了高效的轨交枢纽综合体,更就地形成了城市的中心或副中心。由于我国大量新站设置在城郊甚至远郊,故国内城站一体化及枢纽内商业气氛大多尚在培育中。
由于火车站国情差异巨大,故我国的地下城往往位于市中心核心商圈由多个地铁站勾连而成,例如上海(五角场站-江湾体育场站、徐泾东站—虹桥火车站、中华艺术宫—耀华路)。规划待辟通南京(新街口站—珠江路站—上海路站—大行宫站),此外,国内筹备中的超级地下城项目则诸如:武汉光谷广场、上海龙阳路站、徐汇滨江西岸、南京湖南路等。
Tips:东京三大副中心火车站涩谷、新宿、池袋到市中心银座的距离分别为7.3、7.9和10公里,丸之内东京站距离银座更是只有1公里,而上海虹桥站至人民广场要17.8公里。

中日轨交商业四大差异
我国地下商业类型已由早年相对简单粗放的市场型、整租型,迭代壮大至如今的主题型、街区型、枢纽型等十种类型,并出现了深圳连城新天地、长沙国金街、上海太平洋森活等个别优质案例。但和东邻日本成熟的轨交地下商业相比,我们有待改善的地方主要集中在三方面:
1. 轨交地下商业单打独斗未能有效连通周边地块,更没有与周边商场地下商业相互协同,无法形成便利且强辐射的地下城。虽然上海虹桥站地下城初具雏形,但和东京大阪等地的车站城相比尚有较大差距。
2. 地下商业街的细节设计缺少人文关怀,业态组合过于单一。往往不是千篇一律类似小商品市场的零售,就是不知名餐饮小吃品牌包打天下的美食城,缺乏主题化、精细化。
3. 缺乏专门针对地铁站尤其是火车站定制开发的特定车站商业模式,例如JR东日本旗下铁道会馆主导开发的GRANSTA与ecute、东急电铁公司旗下etomo。日本轨交公司凭借成熟轨交商业模式正在向中国及东南亚扩张。
4. 日本地下商业街均整体持有,并不销售产权或使用权,保证了项目的整体有序运营及调整。而我国地下街往往存在分割销售商铺产权或使用权,导致项目一团散沙而成为脏乱差的小商品市场。

中日轨交典型商业案例对比:深圳福田站、东京站
对比中日目前各自最成功的轨交商业——深圳福田站和东京站均位于市中心,通过站前地下商业街将周边大量办公楼与毗邻的商业中心融为一体。由于针对匆匆而过的通勤客流,故两者的品牌构成均以中端大众化为主,业态组合中食品及餐饮占比较高。

地下商业街的业态占比同所处商圈特点密切相关,东京八重洲地下街周围乃丸之内办公楼区,故服饰零售比例低于商业中心的地下街,如大阪站梅田地下街和札幌站地下街。日本地下商业街与城市建设通盘考虑,具有较强的公共性,其出入口更多更密,通勤效率高出行更便利,并配有更多公共服务设施。总体来看,日本商业中心地面店铺通常销售高端商品,地下商业街适合高频需求的日用商品和休闲零售、便利店、甜品店、餐厅、咖啡馆,以及高性价比的廉价服饰店较为适合。近年来,化妆品、杂货、3C通讯器材、保险和医疗相关等服务业的店铺也在逐渐增多。
相较于深圳连城新天地,八重洲地下街服饰零售占比更高,单店面积较小,其中不乏优衣库、欧时力、Timberland等知名连锁品牌。由于海外游客众多,八重洲地下商业街更云集了41家免税零售店,无论年营业额还是坪效及租金均处于领先地位。八重洲地下街设有更多服务店铺例如外币兑换、银行、邮局、照相馆等,并设有投币式储物柜、问讯处、口译服务等多种服务,值得国内火车站商业学习。
作为地下商业街的经营者,面对庞大的通勤客群,在提供安心惬意的设施环境同时,如何吸引路人顺便来到商铺,并产生购买行为成为消费者,是其重要课题。和地面商业设施来客具有较高的目的性不同,地下商业街必须克服客流虽多,但并无消费目的导致实际购买率偏低的问题。从符合客群实际需求的业态组合、有魅力的品牌商铺组合、门店的装修设计、商品结构的调整、定价策略以及服务等方面增加顾客的进店率,促使购买率上升。

1、深圳地铁连城新天地
深圳地铁·连城新天地是中国迄今唯一在运营的“贯穿多站厅、连接多枢纽”的地铁商业街,中国第一个拥有自主知识产权吉祥物的地铁商业街。日均客流量超过十余万人次,为周边数十万都市人群提供了休闲、生活娱乐空间,成为了市民的“都市便捷生活”中心。同时,举办丰富多元的文化演出与主题展览等活动,成为了中心区域的“都市文化传播”中心,获得中国首条城轨交通商业示范街荣誉。
除了琳琅满目的传统店铺,这条地下商业街还创新性地引入了“双创”概念,在核心位置办起了一条专门展示销售各种科技创新成果的“创享街”,目前已经汇聚超过40家创新企业。

深圳连城新天地1期地图

东京八重洲地下商业街平面图
2、东京车站城
东日本旅客铁路株式会社,将东京车站与其周边区域视为一巨型城镇,基于化东京车站为城镇的概念,将涵盖车站内部以及丸之内口、八重洲口、日本桥口周边等的整体区域,命名为TOKYO STATION CITY东京车站城。为引出东京车站城最大魅力、持续提高区域整体价值,设立由东日本旅客铁路株式会社,以及JR东日本集团下与东京车站城相关的23家公司,为会员的东京车站城营运协议会。关于东京车站城的一切信息发布、活动企划与执行、整备区域内环境等事项,均由东京车站城营运协议会负责。
3、八重洲地下商业街
这里是东京最大的地下购物中心,也是东京车站城11条地下商业街的一部分。

纵横交错、错位竞争的日本车站地下商业
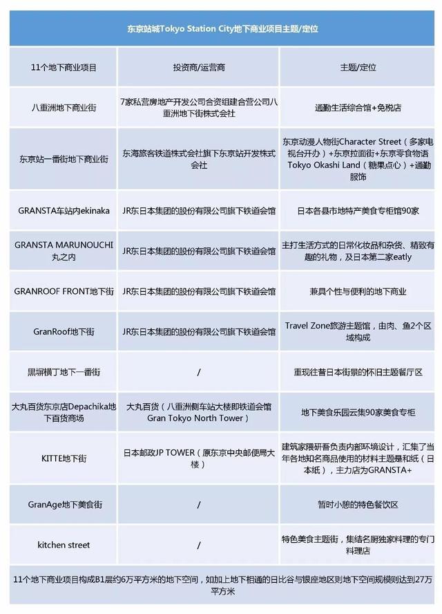
不同于福田站地下商业由连城新天地独挑大梁,其他地下商业若即若离缺乏整体规划;东京站城地下商业则堪称密切配合的有机商业集群。除了八重洲地下街之外,还有其他十个地下商业项目(大半由轨交集团投资运营),各具特色的地下商业形成纵横交错的地下商城,东京车站城B1层面积约6万平方米。
八重洲地下商业街:东京最大的地下购物中心,B1、B2地下两层商业1.8万平方米180个商铺,针对通勤族主打时尚潮流生活馆,针对海外旅客推出免税店,年营业额近10亿元人民币年坪效超过5万元。设有“花之广场”、“石之广场”、“光之广场”、“水之广场”等4处休息空间。
东京站一番街地下商业街:主打东京动漫人物街Character Street(多家电视台开办)+东京拉面街+东京零食物语 Tokyo Okashi Land(糖果点心)+通勤服饰。

GRANSTA车站内ekinaka:荟萃全日本各县市高人气美食及特产专柜86个,相当于舌尖上的旅游。
GRANSTA MARUNOUCHI丸之内车站外:主打生活方式的日常化妆品和杂货、精致有趣的礼物,并设有东京站内最高级别餐饮区及日本第二家eatly。
GRANROOF FRONT地下街:兼具个性与便利的地下商业。
GranRoof地下街:针对游客设立的Travel Zone旅游主题馆,并分为肉、鱼2个主题区域。
黒塀横丁地下一番街:重现往昔日本街景的怀旧主题餐厅美食街。
大丸百货东京店地下层:标准的日本Depachika地下百货商场美食模式,地下美食乐园云集90家美食专柜。Depachika即地下百货商场,其名称来源于百货公司(depato)和地下室(chika)。由于规模巨大包罗世界各地的高品质名牌美食,犹如美食乐园的感觉,加之直通地铁车站,故客流鼎盛。
KITTE地下街:原东京中央邮便局大楼,建筑家隈研吾负责内部环境设计,汇集了当年各地知名商品使用的材料主题是和纸(日本纸),主力店为GRANSTA。
GranAge地下美食街:暂时小憩的特色餐饮区。
kitchen street:特色美食主题街,集结名厨独家料理的专门料理店。
|中日典型车站城地下商业街
由于轨道造成城市街区割裂,故地下商业街是串联车站城车站站内商场Ekinaka、站外商场/车站大楼与周边街坊的必备公共设施。日本各大城市的火车站周边普遍形成了四通八达的地下城。

对比来看,地下商业街主要选址火车站与市级商业中心,日本火车站地下街和商业中心地下街的繁荣程度相当。我国市区火车站周围缺乏整体规划,而新建火车站又往往过于偏远,导致商业中心的地下街通常比杂乱的火车站地下街要繁华。哈尔滨站青岛站石家庄站吉林站沈阳站等多地火车站地下商业街经营惨淡,所幸上海虹桥站、北京南站和深圳福田站地下商业街已经有了几分日本火车站地下街的影子,正在建设或规划的成都北站、南京南站、福州南站的地下商业街未来或将更为完善。
Tips:由于车站城规模庞大,故新宿站和梅田站都被称为现实版大型迷宫,Whity梅田地下商店街组织真人版车站城密室逃脱游戏,消费满3000日元就可以直接报名申请参加抽选,参加限制名额是100组(2人1组)。


东京站城B1层地图

东京站城周边地图
中日火车站差异比对

以上轨交客流包括JR、私铁、地下铁客流合计,不包含路过但未乘车客流,东京站客流未含相连的大手町地铁站客流。
发展火车站商业,国内见仁见智,有人认为中国铁路乘客过多不宜站内发展商业,但实际上,日本火车站客流远大于国内主要车站,例如国内客流最高的上海虹桥枢纽(包含虹桥机场客流及地铁客流)的日均客流量105万人次,春运单日最高客流量为133万人次,与日本排第六的东京站并列。我国其他城市主要高铁站日均轨交客流也就大致相当于京都站、博多站、名古屋站、等站的轨交客流量。
制约我国高铁站发展商业的主要因素不是客流过大,而是客群构成、乘车习惯及管理效率,部分远郊站选址不当,客流过低、配套商业面积过大也制约了轨交商业发展。日本火车站普遍不设站前广场及大型候车室,乘客习惯于像乘地铁一样乘火车,多余时间则在站内商店消遣,而中国旅客尚未形成此习惯。

大阪车站城

大阪梅田地下商业街勾连起大阪站、梅田站与东梅田站西梅田站
文 / TinTin Guo
