7月19日,券商中国记者从香港证监会(SFC)网站获悉,汇丰金融证券(亚洲)有限公司(简称:汇丰证券亚洲)因违反债券销售有关规定被罚款960万港元。
据券商中国统计,今年香港SFC累计共开出了35张罚单,7月份以来,开出了5张罚单;全年处罚金额超过1000万港元的有4张,罚单金额最高的是花旗,因保荐人缺失遭证监会谴责及罚款5700万港元。
券商中国记者注意到,今年的罚单中,除了花旗、瑞士信贷、瑞银、德意志银行等国际投行,还出现了建银国际金融、中信里昂证券、诺亚控股(香港)等在港中资券商的身影,罚单金额最高的是建银国际金融,被罚2400万港元。
960万,汇丰违规销售债券被罚
SFC官网显示,因汇丰证券亚洲的债券销售手法出现系统性缺失,对其作出谴责并罚款960万港币。

据悉,在2015年4月至2016年3月期间,汇丰证券亚洲向客户销售相关债券时,存在4类违规情形:

1、在向其客户作出建议或招揽行为前,没有就个别债券进行妥善而充分的产品尽职审查;
2、没有设立有效的系统,以评估其客户的风险状况,及确保向其客户作出有关债券的建议或招揽行为在所有情况下都是合适和合理的;
3、没有向其销售人员提供充分的产品资料,以确保他们充分了解产品特点和所涉及的风险,以便他们在销售过程中能够向客户作出充分的披露及说明;
4、没有妥善备存其向客户提供的投资意见或建议的文件纪录。
SFC表示,尽管证监会已多次提醒持牌机构遵守为客户提供合理适当建议的责任的重要性,并就销售定息产品、复杂类别债券及高息债券提供了具体指引,但汇丰证券亚洲却未有设立有效的系统,以确保其向客户建议及、或招揽客户买入的债券的适当性。
SFC认为,有必要向市场传达强烈的阻吓信息,防止再有类似的失当行为。
不过,汇丰证券亚洲已采取补救措施,加强其适当性框架;而且,目前并无证据显示有任何客户就汇丰证券亚洲的销售手法作出投诉或遭受了损失。
资料显示,汇丰证券亚洲及其附属公司1982年在香港注册成立,是汇丰集团旗下香港上海汇丰银行有限公司的全资附属机构,提供股票、债券、外汇、贵金属、商品期货和衍生产品的投资服务。除贵金属产品外,业务受香港证监会的监管,获发香港市场1号牌和4号牌,可以从事证券交易和投资咨询业务。
香港也强监管?超千万罚单已有4张
今年以来,SFC重拳出击,打击各种违法违规行为。共开出了35张罚单,仅7月份,就开出了5张罚单。全年处罚金额超过1000万港元的“大单”有4张,分别是:
7月9日,建银国际金融有限公司因保荐人缺失遭证监会谴责及罚款2400万港元;
5月17日,花旗环球金融亚洲有限公司因保荐人缺失遭证监会谴责及罚款5700万港元;
4月13日,极讯亚太有限公司因其电子及程式买卖系统和另类交易平台出现缺失遭证监会谴责及罚款1730万港元;
2月8日,Credit Suisse(Hong Kong)Limited(瑞士信贷香港)及其关联公司因违反监管规定遭证监会谴责及罚款3930万港元。


值得注意的是,除了天价罚单,多家国际老牌外资投行赫然在今年被罚之列,只是罚款金额没那么多而已。
其中,花旗更是两次被罚:
7月10日,花旗环球金融亚洲有限公司因另类交易平台的缺失而遭证监会谴责及罚款400万港元;
3月21日,瑞银证券亚洲有限公司因利便交易活动方面的缺失遭证监会谴责及罚款450万港元;
3月13日,德意志银行及德意志证券亚洲有限公司因违反监管规定遭证监会谴责及罚款830万港元。
此外,美国最大的网络券商盈透证券香港子公司也两次被罚。
中信、诺亚,这些中资领巨额罚单
近年来,在港中资券商不断崛起,不过,快速发展的同时也暴露了一些问题。
除建银国际之外,一些在港中资券商也“领到”了巨额罚单。
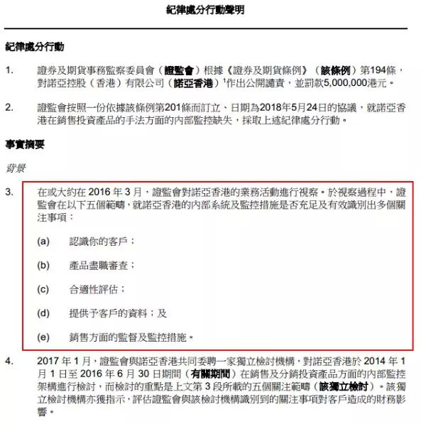
5月29日,诺亚控股(香港)有限公司因违反监管规定遭证监会谴责及罚款500万港元。

资料显示,诺亚控股(香港)有限公司是诺亚中国旗下全资控股子公司,于2012年1月4日获得香港证监会1号牌、4号牌和9号牌(资管业务)。
3月13日,中信里昂证券有限公司因内部监控缺失遭证监会谴责及罚款900万港元。中信里昂证券是中信证券子公司,持有1号牌、4号牌和7号牌(提供自动化交易服务)。

一家在港中资金融机构高管表示,和内地比,香港市场的监管法律体系相对健全,市场更为成熟规范,更强调市场行为,行政干预相对较少。“监管又无处不在,我们把香港证监会装在心里,”他说。
