作者|一 一
编辑|李春晖
暑期档最大的悬案,不是《我不是药神》为什么能爆发;也不是《邪不压正》姜文到底讲个啥;而是《阿修罗》的投资方,到底是怎么想的?这部神奇的电影究竟是怎么诞生的?
号称“历时6年耗资7.5亿”,这部暑期档投资最大的电影,首日仅收获2671万票房,目测票房最终落点难过亿。不止如此,该片还凭借一己之力将暑期档的平均分大幅度拉低。

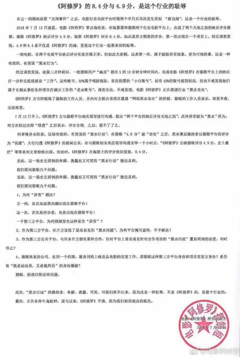
当然,对于豆瓣、猫眼等平台打出一致的低分,《阿修罗》的片方自然是很不服气的。《阿修罗》片方迅速发文质疑猫眼评分,认为这是一场有预谋的“黑水行动”,是“整个行业的耻辱”。

口碑不佳就在第一时间质疑评分网站,对于片方来说已不算新鲜操作。毕竟,《逐梦演艺圈》的毕志飞导演,至今还在执着于为其大作讨个说法。咱们就看看没有被质疑“做手脚”的豆瓣影迷是怎么说的:


在《邪不压正》首日陷入舌战之时,《阿修罗》悄然上映。论成本,《我不是药神》+《邪不压正》翻2倍都未必比得过《阿修罗》;论口碑,2个《阿修罗》都不敌姜文口碑最差的《邪不压正》。
想不通,想不通这电影为什么投资7.5亿;想不通为何如此高的成本,却使用目前的主创班底;想不通不到2小时就成为最大投资机构的三十六计文化,究竟打得什么算盘。

是自身实力不够,被电影圈的浪头给淹到了?还是本来就另有谋算,甚至是网上有些说法质疑的 “洗钱”行为呢?
就如同对于这部电影无数个想不通一样,一切都难以找到实锤,但一切都十分可疑。
神秘投资方,2小时敲定入局?
目前的电影圈,凡是票房破10亿的国产片,必然有多家一线资本方集体护航。这也是内地电影市场头部资源集中化最为鲜明的一个表现。一线资本方,无论是资金、资源的充足程度,还是对市场的准确拿捏,都要好于其他公司,这是毋庸置疑的。
但让人想不通的是,投资7.5亿的《阿修罗》虽然也有26家资本方,却没有一个是电影圈的一线阵容。而且其中不少都并非电影投资的“熟客”,甚至出现了中科粒子医院管理技术公司这样完全的门外汉。

资料显示,《阿修罗》的出品方为宁夏电影集团和真鉴影业。宁夏电影集团的前身是宁夏电影制片厂,这家老牌制片厂曾经凭借着《画皮》起死回生,顺利完成转企改制。
而真鉴影业的掌门人,正是曾经参与《画皮》系列的杨真鉴。但双方并没有联手打造《画皮3》,而是耗费6年拍摄了《阿修罗》。
不过,这部电影最大的投资方则是三十六计文化。这家成立于2012年的新公司,背后是神秘投资人张家豪。

相关资料显示,张家豪做手机起家,2005年开始以投资人身份涉足地产、文化、金融等领域,2009年和央视共同运作“同一首歌”品牌,2011年成立香港新长江国际投资集团,重点投资文化娱乐项目。

不过,硬糖君比较孤陋寡闻,这位在大量文章里被表述为“资本少帅”的张家豪,此前我从未听闻。能搜到的相关报道,也很少有来自一线财经媒体的,想透过通稿看本质的拼凑其履历并不容易。
2014年1月《深圳商报》的一篇报道,有和硬糖君一样的疑惑。这篇报道也是硬糖君按图索骥找到一个比较有意思的事件,就是2014年张家豪以投资人身份进入深圳红钻足球队。(后续内容似指张家豪才是球队真正幕后大佬)

在这笔投资中,张家豪表示自己以前连个“伪球迷”都不算,但现在要通过红钻队布局足球产业链、吸引投资人、“整合高端人脉资源”、“构建开放投资平台”、“通过金融整合促进深足崛起”。
这个“开放投资平台”究竟应该如何理解,并没有确切说明,不知是否可以理解为今天的“互联网金融”概念。能够确认的新闻只有,仅仅半年之后的2014年7月, 深圳红钻队员赛场讨薪,表达对俱乐部的不满,舆论一片哗然。
不过,告别足球,还有炙手可热的影视。张家豪此前投资的影视项目,仅有2014年投资《赐爱》和《爱在当下》,两部十八线作品完全没有在市场引起任何反响。投资7.5亿的《阿修罗》,算是三十六计文化的大片首战。根据此前的媒体报道,张家豪决定投资只用了不到2个小时。
张家豪曾在公开场合,喊出电影票房最少30亿的豪言。但如今,能否破亿成为了《阿修罗》更为现实的目标。

值得注意的是,三十六计文化借着参投《阿修罗》,与大地电影院线成立了50亿元的影院投资并购基金。这只基金分为两个部分,一是院线,二是影视作品。但如今,《阿修罗》大跌眼镜的表现,让这支50亿基金变得更加神秘。
不过,张家豪可能更看重的是进军影视产业的契机。按照其说法,就是“资本+渠道+内容”的闭环,构建“全要素自然流通的无国界投资平台”。《阿修罗》大概只是三十六计文化“影产融”的一个试验品。本身的盈亏,对于三十六文化的影响可能并不大,毕竟它的意义是能够引起影视圈的注意,以便未来的布局。因此才大张旗鼓宣传7.5亿投资,丝毫无惧市场“洗钱”质疑。
这样的娱乐+金融故事,倒是和他此前建立足球开放投资平台的概念十分类似。而在这影视+金融的熟悉概念里,人们也难免要闻到熟悉的快鹿集团的味道。
7.5亿的巨额投资,是不是物尽其奢?
不过,种种信息表明,《阿修罗》7.5亿的投资基本上是有据可查的。
电影拍摄时间长,多国别“部队”同时上阵。从实际效果来看,观众不认“里子”,但外面的“金棉袄”咱还真不能视而不见。

电影的特效制作,的确完成度较高。虽然观众的衡量标准是特效服务于故事,但从电影的角度来说,并不能说起7.5亿成本不实。
只是如此巨大的投资成本,还是有诸多可疑之处。
一般来说,电影的拍摄是能俭则俭。即便愿意在视效上多下功夫,也是尽可能严格把控支出。基本上,所有电影的苦恼都是“超支”,但《阿修罗》完全没有这个苦恼,从一连串夸张的数字里,我们看到的是拼了命在花钱。其浪费程度,完全不像是为了拍好电影,倒像是完成花钱KPI。
例如电影在美术方面,聘请了在全球概念设计师网站排名前40位的20位。对于一部电影来说,这样的成本支出是否具有必要性呢?
电影使用了56公里的蓝布系统,8000万的光设备,再加上不会在成片里有任何显示的CG预览,电影的拍摄过程可谓是“不挑最好,但求最贵”。

但如此重工业的配置,电影的主创阵容却极为“大胆创新”。
电影的导演,选择的是在多部好莱坞大片里担当过武指的张鹏,这也是他首次独立执导电影。一上来就是7.5亿大制作,片方的挑选标准显然不同凡响。
演员选择同样如此。吴磊在95后鲜肉里还算红,过往演技也不算差,但毕竟资历尚浅。梁家辉和刘嘉玲则属于典型的老牌香港明星,好片有,这两年走穴赚钱式的烂片更多。三个人其实完全撑不起一个7.5亿投资的大制作。

近年的国产片,只有《长城》的投资成本或许可以和《阿修罗》有一拼。但前者里,鹿晗、林更新、郑恺只能在里面跑腿,马特·达蒙、威廉·达福、佩德罗·帕斯卡则是欧美最顶级的明星。
而实际拍摄成本为《阿修罗》三分之一的《妖猫传》,几乎把中日两国明星一锅烩了。倒不是说,明星多投资就多,明星贵投资就贵。而是一部超级大片,必然有与之相匹配的阵容。
《阿修罗》的投资逻辑,完全是反常的。它似乎完全没有考虑任何成本的风险,市场的风险,一股脑儿全部把钱花了出去。而如此花钱的,却又不是影视圈的一线资本方,而是过往履历都难以查探的投资者。市场经验不足、缺乏参考模板,如此投资让人感到疑惑又震惊。
香港电影的“泡沫”,是否正在入侵内地?
曾经的香港电影无上繁荣,但背后的原因很多人并不太清楚。
其实香港电影繁荣的另一面是香港黑社会“洗钱”的入侵。其中,不少香港电影明星都和黑社会牵扯上了关系,尽管大多并非自己所愿。黑社会以投资的方式,通过电影洗钱,除了有可能获得高额票房回报外,还将自己的收入合法化、正规化。

也正因如此,随着本土和欧美黑帮热钱的涌入,让香港电影在上世纪八九十年代获得了充分的资本土壤。
前不久,崔永元扯出的明星涉税案,无论是真是假。且不论真相与否,和明星涉税一起的还有电影的“洗钱”。在内地电影市场,电影沦为“洗钱”工具也并非没有发生过。
导演李克龙就曾提到:“我多次碰到过这样的投资人,他们说,我投1000万给你拍电影,其中200万是给你拍片用的,你要给我走出1000万的账目。剩下的几百万你要以票房或利润的名义返还给我。这就是电影洗钱的一种形式,是在和法律玩猫腻,我当然不敢做。”
此外,广电总局官员陆红实称:“近两年,我国每年都有百多部滥片不能上院线,我总觉得这些滥片子的资金来源很怪,始终认为这跟洗钱有关系。”

电影的许多开销指出是单向的,这就为“洗钱”提供了极大的便利条件。
当然,并不能凭借7.5亿投资以及口碑不佳就一口咬定《阿修罗》是“洗钱电影”。只是从投资逻辑和行业参考来说,这部电影身上的诸多疑点看上去完全不理性。
电影是金融工具,但更有艺术本性。至于是否涉及“洗钱“,恐怕谁也不敢贸然给哪部电影扣上这个帽子。只是我们希望,一切的资本投入都是基于电影内容本身,无论是高投入还是高回报,都是内容本身应得的,而非人工把控的。
