6月24日晚,常山药业发布公告称,收到河北证监局行政处罚事先告知书,河北证监局决定对常山药业给予警告并处以罚款60万元,对公司董事长高树华、董秘吴志平给予警告并各处30万元罚款。
事件起源于,5月15日,常山药业公告称,据统计数据显示,“国内ED患者人数约1.4亿人”,假设其中有30%接受治疗,人数将达4200万人,假设接受治疗的ED患者每年都能多次使用药物,未来中国潜在的市场规模有望达到百亿元级别,市场空间广阔。常山药业16日再发补充公告对此进行了说明称,关于枸橼酸西地那非(俗称伟哥)市场空间的预测,数据主要来源于券商研报,但公司证券部未向报告撰写方咨询其数据来源及计算方法,未对其数据是否准确进行核实。未来产品销售情况具有较大不确定性。
河北证监局认为,常山药业在相关行业数据较多、未获取证券公司研究报告原本、未向研究报告撰写方咨询数据来源以及确定计算方法的情况下,仅通过互联网公开渠道检索到证券公司研究报告的部分信息,即贸然选取相对较大的数据在公告中予以披露,且未注明数据来源,对投资者的投资行为产生误导,且导致公司股票交易出现异常波动。
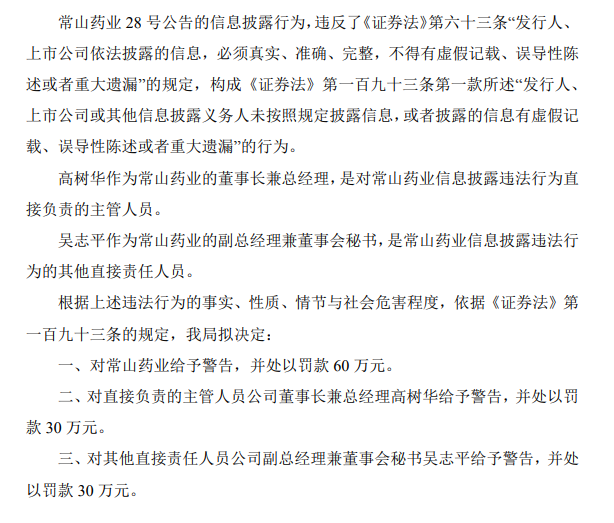
上述违法事实,有公司公告、询问笔录、公司情况说明等证据证明,足以认定。 常山药业 28 号公告的信息披露行为,违反了《证券法》第六十三条“发行人、 上市公司依法披露的信息,必须真实、准确、完整,不得有虚假记载、误导性陈 述或者重大遗漏”的规定,构成《证券法》第一百九十三条第一款所述“发行人、 上市公司或其他信息披露义务人未按照规定披露信息,或者披露的信息有虚假记 载、误导性陈述或者重大遗漏”的行为。
高树华作为常山药业的董事长兼总经理,是对常山药业信息披露违法行为直 接负责的主管人员。 吴志平作为常山药业的副总经理兼董事会秘书,是常山药业信息披露违法行 为的其他直接责任人员。
根据上述违法行为的事实、性质、情节与社会危害程度,依据《证券法》第 一百九十三条的规定,河北证监局拟决定: 一、对常山药业给予警告,并处以罚款 60 万元。 二、对直接负责的主管人员公司董事长兼总经理高树华给予警告,并处以罚 款 30 万元。 三、对其他直接责任人员公司副总经理兼董事会秘书吴志平给予警告,并处 以罚款30万元。


