2014年接近尾声,看到P2P行业亮出的成绩单,金融市场的“大腕”机构估计也是要醉了。在这一年里,P2P众多公司在怀疑中前进,这是用时间和市场检测出真理,P2P终归属于金融市场的重要一员,而且是用真实数据说明跑路、倒闭、提现难等风险,根本原因是风险保障,比高收益更重要的是安全。
对于各P2P平台奔波忙碌的一年,有哪些动态,易P2P(微信号:YI_P2P)为大家来盘点一下。
1、各路资本“大军”入场,“干爹”背景堪比“李刚”
2014年各种资本进入P2P行业,有商业银行、上市公司、互联网企业,当然私募风投也不会错过这个“香饽饽”。在P2P行业的营销推广中,也是各种宣传,势头不比当年的“我爸是李刚”逊色。
1月份,人人贷获得1.3亿美元融资。2014年初人人贷首先打响了战役第一声,也由此而始终占据市场前几位,站稳了位置。
2月份,积木盒子获得银泰资本千万美元投资。相隔不到7个月,第二轮融资,连小米都跨界来掺合一脚,获银泰资本、经纬中国等多个资本方追投。
4月份,拍拍贷B轮融资,光速安振中国创业投资领投,红杉资本、诺亚财富跟投,此次融资金额在5000万美元左右。
5月份,易贷网获得软银中国数千万美元投资。
6月份,有拾财贷、微贷网等获得融资。
7月份,热点是海通证券直投91旺财,出手金额之大笔可谓是今年的重点戏。
下半年,有短融网、翼龙贷等平台抓住2014年的尾巴,先后获得融资。
图表1:2014年获得融资的P2P网贷平台盘点

从各家P2P网贷平台拼干爹拼背景的情形来看,易P2P(微信号:YI_P2P)将各家背景分为几类:第一类:银行背景,如陆金所、开鑫贷等;第二类:券商背景,如91旺财、投哪网等;第三类:国内风投,如微贷网、翼龙贷;第四类:国外风投,如拍拍贷、易贷网等;第五类:企业集团,鑫合汇,88财富网等;第六类:上市公司,如银湖网、前海理想金融等。

在这里不妨评选一下各类干爹背景,选出前六位,陆金所、91旺财、翼龙贷、宜人贷、鑫合汇、银湖网。不得不说,各家平台背景都深厚,厚此薄彼的,也会招来嫉妒,以上仅供参考,投资者可从各家平台的融资额、投资方来自行判断。
2、兜底与不兜底,丁字路岔口向左还是向右
2014年P2P兜底与不兜底的热议,要推选出三家热门平台:红岭创投、贷帮网、人人聚财。
2014年8月,红岭创投董事长周世平在平台网站上自曝“重大利空”坏账:该平台遭遇广州四家纸业“骗贷”,涉及借款本金总额1亿元。这笔坏账也是将20家银行牵扯进入,创下P2P行业的记录,有市场解读坏账率达10%。
对于如此巨额的坏账,红岭创投的做法很简单:兜底!风险准备金有7000万,周董事长拿出5000万自有资金,垫付这1亿元的逾期贷款。投资者是一片叫好声,可这件事检测出一些风险问题,诸如动产质押、风控措施等。
一波坏账未平,另一波坏账又起。11月9日,贷帮网曝出1280万元坏账,随后发现不止一家,人人聚财也是被同一家叫做前海融资租赁的公司拖下水。但是惹来议论的是,两家对待坏账、对待投资者截然相反的态度,贷帮网总裁尹飞明确表示不为坏账兜底,成为P2P业内首家拒绝垫付的平台,人人聚财则承诺保本赔偿,先行垫付。
于是“兜底”成了P2P的一个关键词,风险就隐含着投资者潜在的疑问,兜底吗?行业内人士也是诸多的解读:兜底、刚性兑付是P2P的DNA基因;不兜底才是P2P的未来;兜底是为了P2P赢得投资者信任……

走在十字路口,向左走还是向右走,别赢了现在输了未来。
3、又爱又恼的监管,清晰的思路,你造吗?
年终了,说好的互联网金融监管呢,还是没有出!
在P2P领域,领导层是有监管思路的,你造吗?譬如以下几条重要思路与方向:
1,P2P民间借贷信息中介,不是担保中介。
2、P2P业务要项目一一对应,要执行实名制原则。
3、网络借贷P2P不搞资金池,不非法吸收公众资金。
4、投资人的资金第三方托管,不能以存款代替托管。
综上来说,实名制,负面清单制,牌照门槛制等都有可能会在将来监管细则中出现,但是目前情形是法无禁止则可行,那么就让P2P再裸奔一会吧。
4、国外P2P——Lending Club上市,中国互联网金融第一股将涌现
在2014年的最后一个月第二个星期五,全球最大P2P平台Lending Club在美国纳斯达克上市,成为全球首个上市的P2P平台。上市首日,Lending Club的股价较发行价暴涨56.20%,当日市值达到85亿美元。给中国P2P行业燃起了希望之火,或将加速国内P2P平台的IPO进程。
可是国内P2P平台到底哪家会成为第一股?
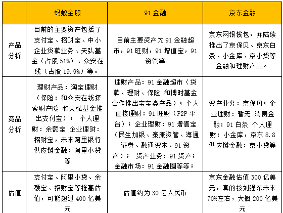
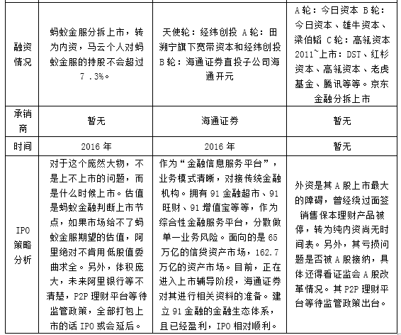
据公开报道的,未来有A股上市计划的有91金融,蚂蚁金服,京东金融等。时间节点上,大多都定在2016年。表格如下:


(图来自钛媒体:包子大饼葱)
从估值上分析,蚂蚁金融最大,京东金融次之,91金融最后;但在IPO成功的可能性上,91金融最大,蚂蚁金服次之,京东金融最后。原因是什么呢?对比一下美股市场可以发现,一些高估值公司往往不急于IPO,一是不断融资等待更高的估值,二是不急于变现,轻易把公司抛到资本市场。在“待价而沽”这种情况下,投资者在高位投资就必须等待更高估值后抛售才能获利套现,散户的利益是受损的。
91金融虽然估值上比不上蚂蚁金服和京东金融,但是可以率先IPO,乃至有机会成为“互联网金融第一股”。
5、P2P各类发展模式优胜劣汰,(小贷、典当、信托、供应链金融、保理、票据和融资租赁)
随着P2P公司越来越有市场地位,因此P2P的发展模式也演变出多样的,除了分为线上线下模式、信用模式、抵质押模式、担保模式,另一方面,我们可以从发展方向角度来看P2P的发展模式。以下将一一细数各模式前景。
小贷公司:与小贷公司合作,轻资产运作模式的典型P2P网贷平台是开鑫贷、有利网等。P2P借助小贷公司规模壮大,小贷公司借P2P平台曲线“上网”。但是长期合作发展下去,将是小贷公司会被P2P平台打败。
典当公司:合作模式是债权阶段性流转+类淘宝平台。虽然有创新之举,但是长远来看,持续发展力度不足。典当行拿到好的项目源会自己做,应该不会合作,不可能让利给第三方去做。
信托:杠杆风险加大。P2P集合资金、P2P融资担保和信托产品受益权拆分,以上都暗含着将本来两个风险很大的领域集合在一起。
供应链金融、保理:P2P介入供应链金融,有些是有电商平台、保理公司合作的。在我国商业银行的业务中,供应链金融有很大市场的,如今P2P平台也将目光急剧奔向这块领域。将来核心企业的筛选、真实性的贸易机会,将会是竞争的争夺点。
票据:票据理财将不会持续火下去。目前很多平台票据理财已经降息或者停发,尚且不说收益方面,商业票据很多平台不敢做,风险不易把控。最新消息,12月份,中汇在线票据理财2.5亿元无法提现。
融资租赁:P2P行业的“新宠”。前景是美好的,路途是艰辛的。与融资租赁合作,盘活存量资金,对接项目资源,但是贷帮网的前海租赁事件已“东窗事发”,风控保障仍需加强。
6、成交量、投资人数猛增,业绩有目共睹
2014年余额宝被浇灭的焰火,却兴起了P2P。
2013年全年的P2P网贷平台成交量约600亿元,而2014年10月、11月近两个月的成交量就与2013年全年成交量相当。
2014年12月的成交量依据平均增速推算得来,预计将达到360亿元。

2013年底P2P投资人数有30多万人,按照增长速度推算,预计到2014年底,P2P网贷投资人数能达到近100万人。

7、P2P搭上O2O,创新互联网金融链
020(Online To Offline)营销是时下最流行的模式,互联网金融领域也都在做020,自然P2P网贷行业也不会错过,线上运营成本高,线下操作方式简单却很有效。
在线上模式中,各家平台难免会模式相同,分别不出差异,而在目前几家P2P平台的线下模式中,却发现各有各的特点。有些平台是搭上顺风车的,像91旺财,借助91金融直接入驻了证券公司“高大上”的线下店,翼龙贷是在社区开展体验店。除了线下店模式,还有线下营销模式的推广,上海浦东地铁站已经出现了你我贷的地推团队派送体验券。
8、央行降息,P2P也跟着来震一震
数据显示,P2P平台的平均收益率从2014年初20%以上跌至目前的14%左右,而业内人士表示,到2015年,整个行业估计会降到12%、13%左右。尤其在两年不遇一次的降息,陆金所也降息回应。
央行降息后,陆金所率先举起收益率下调的大旗,1年期投资项目由收益率8.4%下调至7.84%,下降0.56个百分点。
虽然其他P2P平台没有跟随陆金所的行动,但多家P2P平台正在悄悄谋划明年的降低收益率的动作。年底市场资金普通紧张,这时候如果降低收益率将会对平台融资形成冲击,只有部分平台才有勇气降息,绝大多数中小平台可能会等到明年上半年市场资金较为宽松之时,P2P平台再自然过渡。
9、“双11”、“双12”,P2P沾互联网电商的光成交量剧增
“双11”期间P2P成交22.8亿,“双12”期间P2P成交量24.08亿,一节更比一节高!
在“双11”互联网电商的盛宴下,今年P2P网贷平台也来分一杯羹。意犹未尽,又来一波,“双12”的活动力度更大。红包、积分、送收益、返现等等,终究实实在在的收益是有效的,节日活动力度的大小也检验了平台的运营能力,这场营销大战在2014年也成为了一大亮点。
10、跑路让P2P投资者理财更理性
2014年P2P跑路几乎成了互联网金融的反面教材,连前银监会主席刘明康都公开表示,不要用跑路给互联网金融抹黑。
P2P网贷平台提现困难、倒闭、跑路都是投资者恐惧的,这也成就了一类职业P2P投资人。不仅是熟练的“羊毛客”,知道如何从各家网贷平台薅羊毛,获得利益,另外他们还专注在各大网贷论坛、QQ群讨论,还有一套催收追债技巧。
即便成为了职业P2P投资人,也有“踩雷”的经历,P2P行业的倒闭潮依然是要继续的,在近两千家的P2P网贷平台中,会有一个大浪淘沙的过程,倒闭潮在后面,还会出现兼并、收购潮,再后面还会有三五家公司的上市潮。投资人需要更加理性理财,从追求高收益转向稳安全。
(内容来源:易P2P,微信号YI_P2P)

