作者:李绍文 虞磊珉 金杜律师事务所金融资本部
2018年《国务院机构改革方案》对我国金融监管体制做出重大部署,中国人民银行(“央行”)作为中央银行所行使的宏观审慎管理与系统性风险防范两大职能得到进一步加强。继2018年4月颁布《关于加强非金融企业投资金融机构监管的指导意见》后,境外媒体报道央行近期再次砸出“监管实锤”,拟对金融控股公司(“金控集团”)发放牌照并正在制定《金融控股公司管理细则》,由此可见央行已开始实质行使其“拟定重要法律法规草案和审慎监管基本制度”职能,因此可预见未来金控集团的立法与监管工作将逐步落实。
金控集团定义与分类
在巴塞尔银行监管委员会、国际证监会组织、国际保险监督协会共同组建的联合论坛(“联合论坛”)发布的《金融控股公司监管规定》和《金融集团监管原则》中将金控集团定义为“在受监管的银行业、证券业或保险业中,实质从事至少两种金融业务,并对子公司有控制力和重大影响的所有集团”。根据该定义,金控集团概念的外延极为宽泛,重点突出“从事两种以上金融业务”和“对子公司有控制力和重大影响”两大特征。但是因各国金融监管立法与体制的差异,上述金控集团定义并未在全球范围内取得普遍性共识。联合论坛2014年9月发布的《金融控股公司监管实施概览》显示,在14个受调研国家中,大部分国家均未参照适用《金融集团监管原则》中的示范定义。
长期以来我国承继金融分业监管的传统,以全能银行模式开展金融业综合经营不具备制度土壤。为此,2002年国务院批准中信、光大、平安为3家金控集团综合试点,作为我国开展金融业综合经营试点工作的市场主体。随着近十多年金融市场实践与发展,目前我国已经初步形成四大类的金控集团模式:

观察上述四类模式,参照《金融集团监管原则》与其他国家金控集团的立法经验,采用适当性外延原则,建议将金控集团定义为“以控股公司形式存在,以金融业为主营业务,完全或主要从事银行业、证券业、保险业中两种或两种以上的金融业务,控制或影响多家金融机构及非金融机构的企业集团”。[1]符合上述定义的金控集团将同时具备如下特征:
一是持有两家以上具备系统性金融风险可能的金融机构的股权,金融机构特指实施行政许可准入的银行业、证券业、保险业金融机构。尽管当前金融监管部门对支付机构、消费金融公司、基金销售公司等机构同样实施行政许可准入监管,但是上述机构通常不被认为具有系统性金融风险特征,因此不宜纳入金控集团的识别标准,但应在考察资本充足率与流动性时合并计算相关指标。
二是具备控制金融机构的能力,控制特指持有一定比例以上股权、具备控制力或者其他重大影响力。
主要监管方法的国际经验
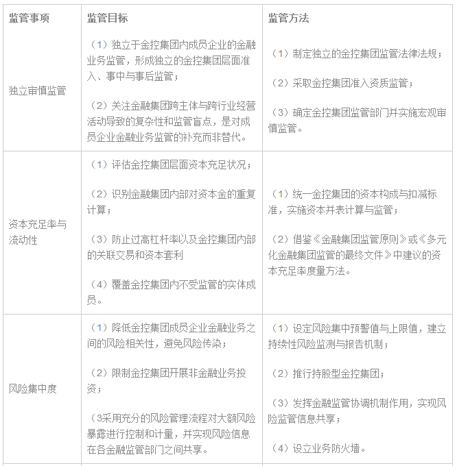
与单个金融机构相比,金控集团风险的整体性、关联性和交叉性更加突出,因此国际组织和各金融发达国家均对金控集团的管理目标、风险要素和监管方法进行理论和实践探索,已形成相对成熟的监管经验:

现行金融监管制度与监管措施的不足
- 针对不同类型金控集团未建立有针对性的监管制度
当前我国存在上述四类金控集团模式,同时具备国际上多样化金控集团的类别,除了存在共性的监管问题以外,针对各类型金控集团的业务与风险特点尚未制定差异化的监管规定,监管措施的针对性和有效性均显不足。
首先,持股型金控集团往往仅承担投资或者控股职能,自身缺少稳定的业务收益或者现金流,因此出资真实性与重复资本计算的问题较为严重。随着2013年修订的《公司法》删除公司对外投资不得超过公司净资产50%的限制,持股型金控集团发展正式驶入快车道。在2018年4月《关于加强非金融企业投资金融机构监管的指导意见》颁布之前,对于持股型金控集团的股东资质与出资要求的监管较为薄弱。实践中,监管部门已披露多起民营系持股型金控集团通过股权代持或者违规出资实现快速扩张的违规案例。
其次,经营型金控集团从事不同的金融业务,但却未实施统一标准的并表监管。由于我国经营性金控集团本身持有金融业务许可资质,有明确的经营业务的监管部门,现行《商业银行设立基金管理公司试点管理办法》、《商业银行并表管理与监管指引》和《保险集团公司管理办法(试行)》等部门规章也均对经营性金控集团投资与经营活动做出了原则性规定。但是受限于我国金融分业监管与部门规章制定权限,上述规定仅着眼于满足本金融监管部门的监管需要,各经营性金控集团之间缺乏统一标准的并表监管制度。
再次,产业型金控集团未制定风险集中度监管与防火墙设置标准,对于跨行业风险和关联交易缺乏监管手段。相对于金融业务,产业型金控集团的产业收入或资产占比较高,金融业务在一定程度上体现出为本集团内产业发展服务的特征,相对风险集中度较高,需要对关联交易和跨行业风险予以特别监管关注。
最后,国资平台型金控集团代表国有资产履行出资权并参与公司治理,但较少介入成员企业的金融业务经营,其目的在于整合持股金融机构并代表国有资产管理机构履行出资权,与通常金控集团的经营目的存在一定的差异。因此对于该类具有国情特色的金控集团实施监管应当适当考虑国有资产管理与考核的因素。
- 现行金融监管措施不能适应金控集团规范发展的需要
首先,偏重于对成员企业具体金融业务合规性的监管,忽略了针对金控集团层面战略和风险状况的审查与监管,导致金控集团与各成员企业在发展战略与风险偏好上存在差异。另一方面,由于金控集团内部多存在交叉持股和交叉销售行为,现行监管制度难以把握金控集团的整体资本、经营信息和风险状况等综合信息。
其次,缺乏明确的监管部门和监管措施,无法从金控集团层面实施“穿透式”全面监管。金控集团为了资产收益的最大化,往往通过母公司向子公司拨付资本金、子公司向母公司反向持股或子公司之间交叉持股等方式对资本金进行重复计算;同时,缺少对金控集团内关联交易监管,容易带来跨机构、跨市场、跨业态的传染风险。
再次,当前仅有《关于商业银行并表管理与监管指引的通知》适用于银行金控集团,针对其他类型的金控集团尚未建立并表监管制度。同时,各金控集团体系内普遍存在未受监管实体,缺乏合并报表监管依据,导致金控集团的会计、资本和风险监管指标受到扭曲。
最后,对金控集团体系内的救助行为缺乏限制性规定,容易造成由持牌金融机构承担金控集团救助失败的成本。观察已披露的问题金控集团风险处置案例,主要服从于政府行政安排,尚未建立可复制的金控集团市场退出的监管机制。
监管路径选择与相关建议
一方面,由于客户与业务在一定程度上可以实现共享,因此金控集团可以较好地实现规模经济效应;另一方面,客户金融需求日趋多元化和复杂化,金控集团可以实现“一站式”综合型金融服务,降低客户金融服务可得性成本,有助于发挥各金融业务板块的协同效应。同时,也应当关注到金控集团因当前立法与监管缺失而存在关联交易、重复资本计算、风险集中度过高等普遍性风险问题,因此结合国外经验探索适合我国金控集团监管路径有其积极的意义。
- 建立以宏观审慎为中心的金控集团监管体系
参照美国《多德·佛兰克法案》确立的间接监管思路,注重风险监测和预警,守住不发生系统性风险的底线,适宜建立宏观审慎为中心的金控集团监管体系。一是由人民银行将金控集团纳入宏观审慎监管框架,加强对金控集团资本充足情况的监测和控制,在满足资本约束与风险管控的前提下对金控集团实施适度监管;二是制定以资本充足率、关联交易及风险集中度为核心目标的监管措施;三是建立金控集团综合评价制度,合理引导金控公司提高公司治理和风险管理水平;四是完善金控集团市场退出机制,科学设计风险救助措施,研究吊销许可与司法破产之间的衔接。
- 从试点管理逐步向牌照监管过渡
参照国际经验,大部分国家对金控集团制定专项法律,因此未来人民银行牵头制定金控集团监管规定并对其实施行政许可有其必要性与合理性。尽管2008年中编办制定的“三定”方案明确“由人民银行会同有关方面研究拟定金控集团的监管规则”,但相关规定至今尚未颁布。考虑到行政许可设定一般需要法律或者法规作为依据,国务院2018年立法工作计划中并未涉及金控集团的相关制定,因此如需实施牌照管理则会对立法时间提出要求较高。在上述期限内可以考虑采用地方或者行业主管部门推荐的方式,选择不同类型中有代表性的金控集团作为试点管理对象。同时,建议充分发挥人民银行金融稳定管理部门的系统性风险管理经验,从数据报送和综合评价入手,逐步实现从非现场监测向全面监管和执法检查过渡。
- 鼓励推行持股型金控集团
在金控集团管理试点期间宜推行持股型金控集团,即“纯粹型”控股公司模式。联合论坛2012年颁布的《金融集团监管原则》中明确提出,“监管机构应要求金融集团母公司董事会合理界定集团战略和风险偏好,并确保这一战略在集团所有机构(包括受监管实体和未受监管实体)得到实施。”在持股型金控集团模式下,金控集团不从事具体业务,而仅仅是一个集团层面战略发展与风险偏好的决策部门。对央行而言,在试点管理期间推行持股型金控集团模式有助于降低监管难度,避免与金融业务监管部门发生监管冲突,有助于央行聚焦于金控集团的整体风险与合并资本充足率的监管。
- 针对不同类型金控集团实施差异化监管
首先,对于持股型金控集团应当将股东资质与出资来源真实性作为监管重点,严格执行《关于加强非金融企业投资金融机构监管的指导意见》中的监管要求,控股股东原则上需符合一定期限的持续盈利、净资产与权益性投资余额符合特定标准,应当以自有资金出资,不得负债出资、虚假注资、循环注资和抽逃资本。
其次,对于经营性金控集团应当实施统一标准的并表监管,以资本监管为核心,强化对金控集团公司总资本和杠杆率的监管要求,制定《金融控股公司并表监管指引》,在资本、风险和会计三个维度实施并表监管。
再次,对于产业型金控集团应当科学设定产业与金融板块之间的资产/收入占比指标,对金融业务占比达到一定程度、或具备一定程度系统性重要机构特征的产业型金控集团,应要求其必须单独成立一家持股型金控集团,以该金控集团控股或持有金融业务板块子公司,并作为接受金融监管的主体。
最后,对于国资平台型金控集团,应当尊重地方政府与国资管理部门的出资权和必要的管理权,由于国资平台型金控集团在公司治理上地方政府的话语权较大,领导班子也采用任命制,部分金控集团也具备地方政府融资平台的特点,因而也可考虑将地方政府适当纳入到金控集团的监管体系中来,强化属地监管和风险处置责任。
- 平衡业务协同发展与业务风险隔离
近年来金控集团内成员企业的业务协同效应日益受到重视,例如日本三井住友金融集团在金控集团内推动银行与证券业务协同发展,经客户书面授权,银行可将符合监管要求和满足商业目标的客户推荐给证券公司,并由金控集团指派一名客户经理维护客户。此外,三井住友金融集团内银行和证券公司还可通过考核加分、双边记账等激励措施来加强业务协同。随着金融科技发展,信息和数据的价值挖掘潜力日益提高,金控集团内不同业务间的协同效应增长明显。在一定程度上,传统金控集团内的资本协同效应正在向数据与信息协同方向发展。因此在遵循客户信息保护义务与数据安全标准的前提下,鼓励金控集团探索多样化手段挖掘金控集团内各业务之前的协同效应,同时在风险管理上仍应设置必要的防火墙制度,在金融集团内部实现必要的风险隔离,以避免风险感染与风险的过度集中。
[1] 2004年9月18日,中国银监会、证监会、保监会召开了金融监管第一次联席会议,会议通过的《金融监管分工合作备忘录》中,把金控集团定义为“在同一控制权下,完全或主要在银行业、证券业、保险业中至少两个不同的金融行业提供服务的金融集团”。这与金融集团联合论坛《最终文件》中的定义一致。

