作者:田文静 徐越 Vladislav Zinovyev 金杜律师事务所公司业务部
“一带一路”沿线国家中,俄罗斯的年发电量多年来仅次于中国,并于2016年首次突破10亿千瓦时大关。俄罗斯政府预计,至2040年俄罗斯年发电量还将迎来22%-48%的增长空间,仅发电领域的投资需求就超过1300亿美元,输电领域的投资需求更是高达4850亿美元。2017年6月,中国华电与俄罗斯ТГК-2股份公司共同投资建设的捷宁斯卡娅热电联产项目投入商运,项目装机容量超过450MW,总投资额近6亿美元,是迄今为止中国企业在俄罗斯投资建设规模最大的电力项目。
俄罗斯的电力市场无论是存量规模还是增量规模,都不逊于中国企业熟悉的巴基斯坦、巴西、印度尼西亚等市场,但不论是工程承包还是直接投资,与市场体量相匹配的“大单”并不多见。俄罗斯电力市场自2006年启动新一轮改革以来,基本建立了竞争充分、市场化运作、标准化程度高的电力市场,与中国企业熟悉的传统海外电力市场相比,可谓复杂得多。
俄罗斯电力市场法律框架
2003年3月26日第36号联邦《电力法》是俄罗斯全国电力行业和电力市场的基础法律规范,规定了电力市场主体、统一电网和输配电、电力行业主管机关、电力市场的基本框架。俄罗斯绝大部分区域电力批发市场和电力零售市场并存,为此,俄罗斯政府分别制定了2010年12月27日第1172号《电力和电能批发市场条例及部分行政法规修订》(“《电力批发市场条例》”)和2012年5月4日第442号《电力零售市场运行及完全或部分限制用电条例》(“《电力零售市场条例》”)。
根据《电力法》和俄罗斯政府的相关授权,俄罗斯能源部主管全国电力市场的建设、运行和改革,在其职权范围内制定电力市场的发展政策和具体规章制度并监督施行。此外,联邦反垄断局主要负责维护电力市场的有序竞争,并对暂未建立竞争性电力市场的地区进行电力供需管理。
俄罗斯电力市场的日常运行主要通过电力市场委员会、电力批发市场交易系统管理股份公司(“ATS”)、以及财务结算中心股份公司(“CFS”)、联邦统一电网股份公司(“FSK”)以及统一电网系统运行股份有限公司(“SO”)等一批专门的电力交易机构、电力技术机构等负责运作。其中,电力市场委员会主要负责电力市场的准入和各项制度、合同范本的制定,ATS主要负责测算并整合电力批发市场的交易量、交易价格等各类交易信息,CFS主要负责电力市场的交易清算,FSK和SO主要负责提供电力市场的输配电和技术维护服务。
总体而言,俄罗斯电力市场的管理架构如下:

俄罗斯电力市场基本游戏规则
1. 俄罗斯电力市场划分
俄罗斯电力市场划分为电力批发市场和电力零售市场。按照是否接入俄罗斯统一电网为标准,俄罗斯全境电力市场划分为统一电网区域和独立电网区域(下图灰色)。在统一电网区域内,电力批发市场和电力零售市场并存,但在独立电网区域内,只存在电力零售市场,且电价基本由联邦反垄断局按照法定机制测算确定。
按照是否存在竞争性电价机制为标准,统一电网区域的电力批发市场,进一步划分为价格区和非价格区(下图紫色),非价格区内的电价总体上由联邦反垄断局按照法定机制测算确定,而价格区内的电价,除居民生活用电等民生用电外,基本通过竞争性机制确定。此外,出于技术条件等原因,价格区进一步划分为第一价格区(下图绿色)和第二价格区(下图黄色)。总体而言,价格区、非价格区和独立电网区域间电网相对独立,一般情况下电力无法跨区交易。

根据《电力法》规定,发电人能参与电力批发市场还是电力零售市场,主要取决于其装机容量。除因技术条件不具备等极个别特殊情形外,电站的装机容量与其可以参与的电力市场存在如下表所示的对应关系:

中国企业投资俄罗斯电力行业时,大多数情况下会优先考虑较为熟悉的发电人角色,且投资的发电项目一般具有较大规模。发电公司在电力零售市场上的售电模式,与中国企业通常熟悉的海外市场较为相近;在电力批发市场的非价格区,由于电力价格受到较大程度管制,售电模式相对而言也比较简明。让中国企业感到雾里看花的,可能主要还是电力批发市场中价格区的电力交易模式。
2. 价格区主要交易模式
为兼顾电力市场的投资吸引力及竞争性,《电力法》和《电力批发市场条例》设置了容量交易和电量交易并行的交易模式。容量交易的购电量和电价机制对于投资者而言具有较强的预见性和稳定性,可以保障投资人收回投资成本和一定的收益水平,电量交易则基本通过竞争机制确定购电量和电价。
《电力批发市场条例》针对价格区规定了13种容量或电量的交易模式,市场委员会相应制定了各交易模式适用的购电协议,由购电人、发电公司、市场委员会、ATS、CFS及SO等共同签署。需要注意的是,发电公司和购电人在签署电力批发市场购电协议时,并不知道作为其相对方的购电人或发电公司具体是哪个主体(自行商签的购电协议除外),而是由CFS代表不特定的相对方与其签署购电协议。因此,更形象地说,发电公司出售电量或容量的对象并非特定的购电人,而是整个电力批发市场。
总体而言,在同一价格区内,发电公司主要通过以下4种模式出售其容量和电量:
(1)新建电站出售容量
当电力批发市场存在增量电力需求时,市场委员会和ATS将举行新建电站项目招标。近年来,常规能源新建电站项目的招标频率和装机容量不断缩减,而对于可再生能源将每年组织一次新建电站项目招标。项目中标的装机容量将由电力批发市场全部采购,购电期一般为15年。常规能源新建电站的容量电价将根据投资人的投标报价确定,而可再生能源电站的容量电价则按照购电协议规定的电价公式计算并每月调整。
鉴于俄罗斯电力市场的开放性,未中标或完全不参与新建电站项目招标,并不当然意味着发电公司不能新建电站并继而向电力批发市场售电,只是相对而言投资人的成本回收和收益缺乏保障。
(2)年度容量招标
基于对电力批发市场峰时用电需求的预测,SO将提前4年(X-4年)就该年度(X年)峰时用电需求与届时电力批发市场供电能力之间的差额举行招标。一般情况下,中标的发电公司必须保证在X年度1月1日起向连接点开始供电。发电公司的中标容量将被全部采购,容量电价将根据购电协议规定的电价公式计算并每月调整。
(3)通过日前市场和平衡市场的竞价机制出售发电量
在实际供电日(X日)的前一日(X-1日),发电公司就其在X日每一小时拟出售的电量、购电人就其在X日每一小时的需求各自向ATS提交报价,由ATS根据双方报价情况、供需预测情况、电网运行情况和输电损耗情况等,计算出X日电力批发市场上超过9000个节点每一小时的节点电价以作为统一出清价。但是,X日实际的发电和用电需求与X-1日获得的数据往往存在不平衡。为此,SO在X日将每3小时组织发电公司和购电人,就SO预测的3小时候电量供需再次报价,发电公司和购电人必须按照SO的调度通过平衡电力市场出售或购买电量。
(4)与大型电力用户直接自行商签购电协议
根据《电力批发市场条例》,发电公司可以与电力批发市场上的购电人(合计用电功率需求大于20MW且每一连接点用电功率需求大于750KW,主要是大型工业用户和电力零售市场上的供电公司)自行商签购电协议。自行商签的购电协议应当包括《电力批发市场条例》要求的供电日期、供电期限、价格等条款,并向市场委员会办理合同备案。
除上述4种主要交易模式外,《电力批发市场条例》规定的容量或电量采购方式还包括弥补网损采购、统一电网保障用电采购等,但实践中发电公司通过此类方式出售的容量或电量,在其全部销量中的占比较为有限。
3. 电力批发市场主要合同
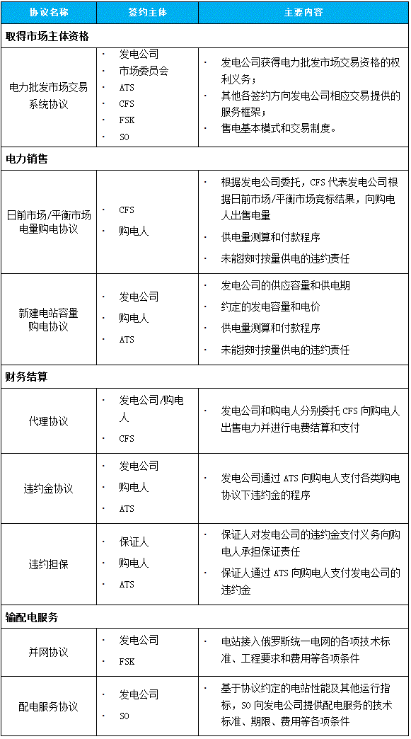
发电公司加入电力批发市场时,需要符合电网接入的技术标准并签署市场委员会制定的70余份范本协议,涵盖取得市场资格、电力销售、财务结算、输配电服务等内容。
除签订全部范本协议外,发电公司还需要办理银行开户、市场主体资格登记等手续,一般而言完成加入电力批发市场的全部事项需要近半年时间。
从发电公司角度看,上述70余份范本协议中具有代表性的主要协议包括:

结语
俄罗斯电力市场不论是成熟度、竞争性还是复杂性都较高,且和欧美等发达国家的电力市场运作模式更为接近,对于国内即将揭开大幕的电力系统改革也有一定的超前和借鉴意义。
就投资俄罗斯电力而言,根据俄罗斯2008年4月29日第57号《战略行业外商投资法》,除核电、输电等特殊行业外,俄罗斯法律并未对外商投资电力行业予以过多限制。但是,面对“城会玩”的俄罗斯电力市场,特别是面对俄罗斯电力批发市场中价格区的电力交易模式,70余份电力批发市场协议摆在任何一家企业面前,即使是英文甚至中文本,都是不小的消化和评估压力,对企业的内部团队和外部顾问都是不小的挑战。因此在积极跟踪和把握商机的同时,组建高素质的团队并借助外部力量,尽早关注和研究,可能是有意进军和开发俄罗斯电力项目中国企业未雨绸缪的首要任务。
金杜律师事务所俄语业务团队现有4名中、英、俄三语工作律师:田文静(合伙人)、徐越(律师)、丁泓序(律师)、Vladislav Zinovyev(外国法顾问)
