作者|董洁
“对我们而言,虽然要感谢抖音这个平台,但是没有绝对的‘忠诚’,谁给的补贴多,就去谁的平台。”
90后抖音大V潘帅说的很直率。他在抖音经营的“爆笑表情包”目前拥有近90万粉丝,单条广告的报价已经接近2万元。不久前,他辞掉了工作,专职运营这个抖音号了。
不巧的是,抖音最近不太平。伴随着今日头条被整顿,“内涵段子”被永久关停,抖音在4月11日也开始关停评论和直播功能。这让潘帅感到懊恼,因为他的“爆笑表情包”很多视频内容都是通过评论区得到反馈,评论区的关停意味着其内容的营销打了一半的折扣。雪上加霜的是,微信朋友圈也在4月12日开始屏蔽来自抖音、微视、快手等短视频平台的视频连接。
潘帅对其在抖音上的创业充满“焦虑”,而他只是抖音上大V们现状的一个缩影。
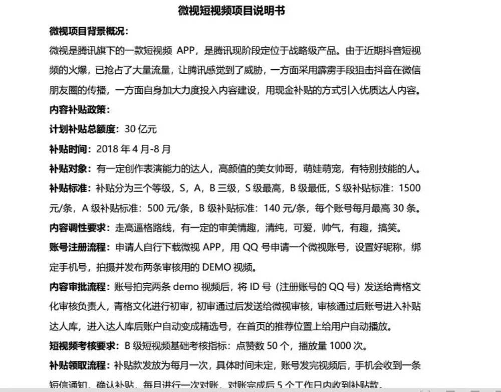
这时候,其它平台递上来的橄榄枝就显得颇为“应景”了。据说腾讯微视试图通过大额补贴,批量吸引优质短视频内容原创者入驻,而腾讯给出的补贴数字也相当诱人——30亿元。这让不少抖音大V们开始动摇,甚至有人已经开始跃跃欲试。

大V们可以到其它平台寻找机会,在抖音上做营销的品牌主们就显得更被动了,抖音莫名的不确定性让他们没有退路,“观望”成为他们自保的方式。
原本,在今日头条系的这场大整顿之前,大V、品牌主、营销服务平台等都在抖音这正在崛起的新流量平台上找到了一个攒人气、做营销、赚money的新天地。对于他们来说,这就是一场“商业大战”,一场“淘金大战”。但监管的整顿和竞品的“补刀”让这场狂欢变得不确定起来。
品牌主:找到营销新天地
“这绝对是我见过的最火爆的营销峰会。”
在经过四次安检,穿过攒动着数千个品牌商家的酒店走廊后,韩逸终于在自己的座位上坐了下来。作为某知名运动品牌的代表,他受邀参加了2018年4月初举办的抖音年度营销峰会。在那里,他第一次聆听抖音官方阐释如何赋能品牌主,玩转新营销。
对于韩逸和他身后的品牌来说,这无疑是一种幸运。因为在门外,还有一大群来自食品、服装等快消行业以及科技、互联网等行业的品牌代表,他们因为没有受到官方邀请而而被保安拦在了门外。
作为当下最火爆的短视频平台,抖音能能成功吸引到品牌主的注意一点也不意外。尤其是抖音在跟adidas neo等大品牌合作收到巨大的成功后,成千上万的品牌主都渴望搭上这辆“流量快车”,为自家的营销添把力。
在艾媒咨询给出的2018年2月份短视频平台排名中,快手、秒拍、抖音分别以2亿、1亿和9653万用户量位居前三,但就用户增长来看,抖音以76%的增幅高居第一,快手的增长仅为10%,秒拍下降至5%。
比用户快速增长更为吸引品牌主的是抖音以年轻人为主的用户群体。根据QuestMobile今年1月的统计数据显示,75.5%的抖音用户年龄在24岁以下,其中,66%的用户是女性。

今年3月份,抖音挑选了几个明星品牌包括adidas neo、奥迪和卡萨帝洗衣机等,进行营销合作内测。
作为阿迪达斯旗下面向年轻人的品牌,adidas neo在今年1月正式入驻了抖音平台。3月份正式与抖音开展品牌主页合作,开始精细化运营。据adidas neo的品牌负责人介绍,“在短短1个多月,adidas neo的抖音号就已经积累了121.5万的粉丝,视频最播放量1.5亿,280万互动(关注+点赞+评论)。”
类似的还有今年春节期间苏宁易购联合演员江疏影在抖音上所做的“新春红包”营销广告。明星加持外加极具创意的视频内容,使得苏宁易购在春节期间通过抖音平台收获了不少的新用户。
当然火起来也不仅有大品牌,依靠“一杯可以占卜的奶茶”,曾经仅在河南郑州有几家分店的奶茶品牌——“答案茶”突然在抖音走红,从一月开业到目前,“答案茶”已签下了200多家加盟商,并且因为媒体争相报道,门店几乎每天都是门庭若市。而在本月的中下旬,在北京和上海的盒马鲜生店里,答案茶还将与抖音官方合作推出自己的快闪品牌店。
在过去的几个月,答案茶、海底捞火锅新吃法、土耳其冰淇淋等爆红视频的传播,都为这些品牌们带来了线下生意的爆发。
因为巨大的流量及转化能力,目前包括支付宝、小米、爱彼迎、马蜂窝、宜家、必胜客等知名科技和互联网公司的品牌也已经纷纷入驻了抖音平台,通过或搞笑或创意的视频内容,来提升用户粘性和品牌曝光度。
除了入驻,这些在抖音上走红的案例也在刺激着一些品牌主在抖音上投放硬广。尽管有些犹豫、徘徊,但别人实实在在的成功还是刺激他们决心“再赌一把”,毕竟抖音的热度实在太高了。
品牌主们投放硬广的热情让抖音销售人员的电话每天都被打爆,微信上的咨询也是应接不暇。“现在我每个月差不多都能拉到5-6个广告订单,单价在100万-500万之间”,一位抖音的广告销售说。
不过,也有品牌商目前对抖音持观望态度。一位出席了抖音营销峰会的品牌主告诉全天口科技“现在我们有一种焦虑,就是不知道去哪找用户。一波又一波的视频平台层出不穷,说实话实在有点分身乏术,抖音上的年轻用户确实很多,但我们目前还在观望。“
作为一家服饰品牌,在最近几年,这家企业几乎在各大短视频平台上都做过营销,从最一开始的美拍再到秒拍、小咖秀,“但是收到的效果都不是很理想,此前的重金投入最后打了水漂。”
一位食品行业的品牌负责人对全天候科技表示“大品牌有钱、有人、有平台支持,中小品牌无论是在资金还是创意上都有着先天劣势,看到阿迪达斯他们又有明星还有广告创意的内容,说实话我们很羡慕。”
大V们:一夜爆红,趁早收割
对于抖音这个依靠内容起家的短视频平台来说,高效的UGC内容体系自始至终都是其相比较其它平台的优势。而作为内容生产者,抖音的大V们也正在享受着广告主们的青睐,通过自己的“才华和创意”收割着这波流量红利。
28岁的鹿晗是一家摄影网站的职业摄影师,今年3月份正式入驻抖音平台,主要做的内容是手机摄影教程。
令鹿晗意外的是,在短短一周之内他就做出了两个爆款,浏览量都在3000万以上。“粉丝涨的特别快,我们也很吃惊,觉得抖音真是牛X坏了”,谈到这一成绩,鹿晗有点激动,目前他的抖音号的粉丝数已经达到了30万,而且每天还在迅速增长。
对于自己无意中成为了抖音大V,鹿晗坦言还是沾了内容的光,因为在抖音平台上,纯技术性的内容很少,“这给自己提供了机会”。因为内容专业度很强,不少后台的粉丝都留言表示“收获很大”。
就在上周,两个广告主找到了鹿晗,希望能在他的抖音号上投放软广做品牌宣传。
鹿晗透露,之所以做软广是由抖音的运营机制决定的。“其它平台的爆款是粉丝行为(粉丝转发和点赞),抖音上更多是平台行为,只有内容被推上首页,才能成为爆款,只靠粉丝不行。比如好多100w粉丝的号,广告也只有10万左右的浏览量,1万出头的点赞,对于商家来说,选择kol很重要,只搞笑的内容商业价值会降低。”
对此,“爆笑表情包”的运营者潘帅很是认同。此前他接过软广,也接过硬广,但是从实际效果来看,软广的效果明显更好。“抖音很限制广告,有人因为发广告被封号”,潘帅透露,“因为自己运营的号是做搞笑表情包,而且都是纯手工原创,所以做起软广来得心应手”。
你可能会好奇,抖音大V做一次广告到底能赚多少钱?
在全天候科技记者得到的一份抖音大V报价单中,吴佳煜、张欣尧、Boogie93这些百万粉丝的大V,单条广告的报价在几十万人民币左右,收入可谓十分可观。
鹿晗告诉全天候科技,现在流行的说法是3分钱一个粉,就是100万粉的号发一条广告收费3万块钱。但是鹿晗的收费比这个还要高,前不久他刚接了一个广告单子,双V一抖(微信+微博+抖音)收费是四万元。
潘帅的报价是“每万粉2分钱”。以目前90万粉来计算,“爆笑表情包”单条广告的报价是1.8万元。因为收入比较好,之前一直在空闲时间做抖音的潘帅才决定辞掉工作,专心做抖音。
营销服务商们:跃跃欲试,趁机牟利
“小猪佩奇身上纹,掌声送给社会人”,这样一条在抖音上爆红的15秒的短视频让一款小猪佩奇手表糖瞬间成为了爆款,并在淘宝平台上被哄抢。
现在打开淘宝,搜索“小猪佩奇手表”,销量破万的店铺随处可见。随意点进一家店铺,诸如订单猛增,发货时间需延长的红色大字提醒十分显眼。
小猪佩奇手表糖的突然大卖让很多淘宝商家一脸懵。一位售卖小猪佩奇手表糖的淘宝店主说,自己一开始并不知道发生了什么,后来了解了原因后,他也加入了抖音平台,成为短视频生产大军的一员,为自己的淘宝店导流。
然而,现实并不像淘宝店主们想的那么简单。他们辛辛苦苦拍摄的视频上传到抖音平台后,点赞、评论都少的可怜,更遑论导流和转化了。
依靠抖音突然蹿红后,答案茶创始人之一秋涵总结了答案茶火爆的原因。“抖音是一个重视内容的平台,拍摄的视频内容一定要走心、暖心,有创意,重要的是要做品牌文化的输出,而不是单纯营销”他说,目前已经有很多的幕后营销服务商在把答案茶作为成功案例向其它品牌商输出,“我接到的营销课邀请也有好几次了。”
的确,伴随着抖音的火热,一条成熟的产业链条正在悄然兴起,而幕后的这些营销推服务商正在成为这条产业链上的重要一环,每天接受着成千上万商家的咨询和付费加入。
这些营销服务商扮演的角色是,服务那些没有短视频制作和运营基础的商家,并因此获利。
“我们现在主要做几个方面的会员服务:抖音拍摄技巧;抖音热门推荐规则跟踪;通过抖音免费引流提高销量;抖音红人商家对接;抖音社群红人商家经纪交流平台等”,一家营销服务商的销售人员告诉全天候科技,价格方面,永久会员费是365元,登记即可开通;成为会员后,会有会员网站辅助学习,也会一对一指导,课程会随时保持更新。

除了单纯的视频拍摄技巧培训,现在类似于“玩转抖音”的营销课程也层出不穷,你可以随处可以看见诸如这样的课程——“教你如何15分钟成为抖音大神?”、“那些爆款的抖音案例分析”。这些课程的单人付费标准在几十元到几百元不等。
抖音上的“商业危机”
流量的巨大涌入,让抖音看到了自己商业变现的巨大潜力,围绕在抖音平台的商家、大V还有营销服务商们,也都磨刀霍霍准备大干一场,但监管层的整顿却让这场狂欢变得不确定起来。
伴随着今日头条被整顿,内涵段子被永久关停,抖音也在4月11日起关停了评论和直播功能,虽然官方没有给出正式的理由,但在外界看来,这是一条令人焦虑的消息。还有一个坏消息是,微信朋友圈也在4月12日开始屏蔽掉抖音、微视、快手等短视频平台的视频连接。
“我们很多视频内容都是通过评论区得到反馈,评论区关停等于营销上打了一半的折扣”,潘帅抱怨说,“之前还会转发朋友圈让朋友帮传播,现在朋友圈也被屏蔽了,有点懊恼。”
大品牌主们反应最为强烈。在得知抖音关闭评论区和直播功能后,一家品牌商告诉全天候科技,“本来要在抖音上搞一场新产品的直播活动,这一关停,我们的活动也随之停止了。”也许,对于他们来说,暂停和观望是自我保护的最好方式。
然而,让抖音“发抖”的远不止监管层的整顿。竞争对手的适时“补刀”让这场短视频争夺战变得扑朔迷离。
早在4月9日下午,一张截图开始在各种微信群及朋友圈流传——腾讯微视开始通过大量补贴,批量引入优质短视频内容原创者。据说腾讯给出的补贴数字是30亿元。

腾讯递来的橄榄枝让不少抖音大V们开始动摇,甚至有人已经开始跃跃欲试。
鹿晗和潘帅就是其中两个“移情”腾讯微视的大V。他们两个目前都已经在微视平台上开了自己的账号,虽然目前粉丝量和评论数还不是很理想,但是30亿的巨大补贴对他们来说是巨大的“诱惑”。
如果大V 们选择动身,紧跟而来的可能就是品牌商和广告主们的伺机而动。这对于抖音来说是最不希望看到的。
因为抖音关停评论和直播功能,不少网友在微博上表示“刷抖音的时间越来越短了”。
围绕在抖音平台上的这场“商业大战”还在持续,他们都在焦虑一个共同的问题——明天会怎样?
(文中鹿晗为化名)
