作者:高丽秀
近期,大连市和天津市相继出台了P2P网贷平台备案细则,备案中明确规定,P2P网贷平台备案登记必须提交与第三方电子数据存证平台签订的委托合同存证的协议复印件。随着银监会以及各省市地区对电子签章以及合同存证的相关监管要求的不断推出,电子签章及合同存证基本上已经成为P2P网贷行业备案的标配。
一、电子签章及合同存证相关监管政策
当前P2P网贷电子合同多以数据电文形式展示,因此电子合同的合法性、合规性就直接关系到了投资人的权益,在《网络借贷信息中介机构业务活动管理暂行办法》(以下简称《暂行办法》)明确提出出借人与借款人的基本信息及交易信息使用电子签名、电子认证要按照有关法律法规进行,并且平台对第三方数字认证机构要进行定期评估。在地区金融监管部门发布的整改验收工作指引文件中要求平台按照《暂行办法》对电子签名、数据认证进行合规整改。
此后,上海、深圳、厦门、浙江、江苏、江西、广东、山东、新疆等地区陆续发布了网贷备案细则,要求P2P网贷平台备案提交“与第三方电子数据存证平台签订的委托合同存证的协议复印件”,并且要求平台授权第三方电子数据存证机构根据地区监管部门的要求上传相关存证数据,同时上传的数据还有平台资金存管银行的资金流量数据,以便监管部门对平台的业务数据和资金数据进行对比,实现平台的动态实时监控。
从2005年起,我国已经出台了一系列电子合同相关的法律法规,包括《中华人民共和国电子签名法》、《电子认证服务管理办法》、《电子认证服务密码管理办法》、《电子合同在线订立流程规范》等。根据《电子签名法》规定,可靠的电子签名与手写签名或者盖章具有同等的法律效力,可靠的电子签名需要满足的要素包括:专有性、控制权、防篡改,即电子签名制作数据用于签名时属于电子签名人专有,并且仅由电子签名人控制;签署后,电子签名以及数据电文(内容、形式)的任何改动能够被发现。
此外,上海市互联网金融行业协会还发布了《上海市网络借贷电子合同存证业务指引》,提出了第三方电子合同服务机构开展网络借贷电子合同存证业务系统应当满足的条件以及P2P网贷平台存证的内容需要包含的主要原始信息(电子合同、签署方身份信息、时间信息、网络地址信息等)。
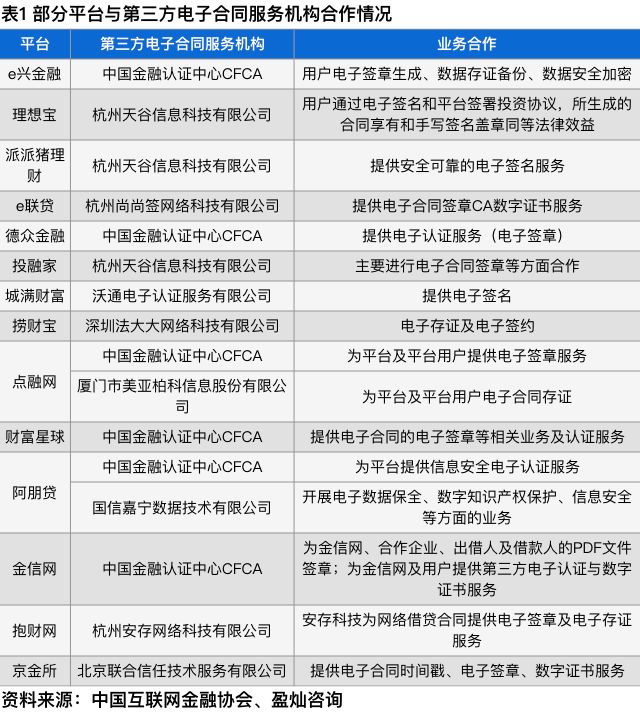
二、P2P网贷平台电子签章及合同存证情况
以中国互联网金融协会会员中P2P网贷平台作为样本,对P2P网贷平台的电子签章及合同存证情况进行分析。根据盈灿咨询不完全统计,截至2017年11月15日,互金协会会员中P2P网贷平台有132家,其中70家平台公布了其已经引入电子签章或合同存证服务。

P2P网贷平台基本上只需要与一家第三方电子合同服务机构合作就可以实现实名认证、数字证书申请、电子文件签署、时间戳植入、电子文件存证和调用、电子文件验真和举证等服务需求。但也有少部分的平台会对接不同的合作机构分别开展电子签章或合同存证业务,如点融网、阿朋贷,根据点融网在中国互联网金融协会公布的信息显示,其电子签章服务对接的是中国金融认证中心(即CFCA),电子合同存证服务对接的是厦门市美亚柏科信息股份有限公司。
三、P2P网贷行业电子合同业务流程
第三方电子合同服务机构在P2P网贷平台业务流程中,主要参与投资人、借款人、平台三方的合同签署阶段以及合同的存档备案阶段。一般平台会要求用户(出借人、借款人)与第三方电子合同服务机构签订数字认证服务协议,生成具有法律效益的电子签名。平台投资交易完成后,平台根据出借人、借款人授权,通过第三方电子合同服务机构系统(平台)生成具有电子签章的电子合同,随后第三方电子合同服务机构对电子合同进行存证保全。
出借人、借款人、平台签署合同可以选择跳转到第三方电子合同服务机构系统(平台)进行合同签署,也可以采用API接口或SDK接口的方式将电子合同服务集成到平台网站或APP、微信中,P2P网贷用户不需要跳转第三方电子合同服务系统(平台),就可以调用电子合同签署服务。

为了保障电子签名的可靠性,第三方电子合同服务机构通常会采用实名认证、数据证书认证、短信验证、人脸识别等多种方式对电子合同签署主体(出借人、借款人、P2P网贷平台)身份进行验证,保障电子签名的专有性和控制权,并采用数据加密技术、可信时间戳技术以及区块链技术等,保证了电子合同文件的不可篡改性。
数字证书由工业和信息化部许可的第三方CA机构认证签发,目前获得电子认证服务许可的机构共有43家。通常情况下,第三方电子合同服务机构会接入多家CA机构,为用户提供数字证书认证和发放服务。
四、P2P网贷第三方电子合同服务机构分析
根据盈灿咨询不完全统计,开展P2P网贷电子合同服务的机构有中国金融认证中心(CFCA)、深圳法大大网络科技有限公司(法大大)、杭州天谷信息科技有限公司(e签宝)、杭州尚尚签网络科技有限公司(上上签)、重庆易保全网络科技有限公司(易保全)、杭州安存网络科技有限公司(安存)等。

在70家已经公布引入电子签章、合同存证服务的平台中,与中国金融认证中心(CFCA)合作的平台有16家,与法大大合作的平台16家,与e签宝合作的平台15家,超过半数的平台均选择与这三家合同服务机构合作。中国金融认证中心是首批获得电子认证服务许可的电子认证服务机构,安心签是其旗下的电子合同平台,为CFCA用户提供电子签章与存证服务。国家电子合同备案平台是专门针对互联网金融平台提供电子合同服务的平台,于2017年6月正式上线,由国家互联网应急中心设立的平台,提供的服务包括数字签名、时间戳、第三方合同托管、出证等。

针对P2P网贷平台,第三方电子合同服务机构的收费包括合同签署费用、认证服务费、接口集成费用(如API接入费)、服务器存储空间费等。第三方电子合同服务机构一般按签署的份数和次数进行收费,P2P网贷平台可以选择合同签署套餐(包含签署费用、保全费用等)服务,但接口集成费用需要另外缴纳,如e签宝的系统接入费为9800元。合同签署套餐根据合同签署次数/份数不同进行收费,一般签署次数/份数越多,优惠力度也越大,但合同签署套餐的有效期一般为12个月。
P2P网贷平台可以根据自身的需要选择不同的套餐,也可以与第三方电子合同服务机构协商确定价格。除了电子签署和合同存证以外,第三方电子合同服务机构还可以为P2P网贷平台提供电子合同的司法服务,如司法鉴定、在线调解、在线仲裁等等,这类服务需要另外支付相应的费用。
根据平台公布信息显示,目前电子签章的费用基本上由平台承担,投资人和借款人不需要额外付费。引入第三方电子合同服务机构虽然对投资人、借款人、平台均有利,但是也会增加P2P网贷平台的运营成本。
五、总结
P2P网贷参与者极其的广泛和分散,借贷双方呈现出网格状的多对多形式,也就造成了不同地区、不同时间、分散而大量的电子合同签署需求。P2P网贷电子合同存在易删除、易篡改、难保真的问题,监管细则要求引入电子签名以及合同存证相关服务,就是为了保障平台电子合同的法律效力,保证合同数据的安全和真实。可见,电子合同服务在P2P网贷行业有较大的需求和应用空间。
