文 | 梁缘 孟令稀 初彦墨 蔡琳敏
编辑 | 陈臣
2018年3月22日特朗普签署总统备忘录,欲对中国进口商品大规模征收关税。今日,中国商务部、驻美大使馆相继表态。
中国反击
商务部针对美国进口钢铁和铝产品“232”措施,拟对自美进口部分产品加征关税。该清单暂定包含7类、128个税项产品,按2017年统计,涉及美国对中国约30亿美元出口。

“301调查”意图何在?
自特朗普上任以来,先后采取一系列贸易保护措施,以期实现复兴美国制造业、拿回美国就业。一边加大“双反”等常规贸易救济调查的力度,一边重启多年不用的单边调查工具。

针对中国的“301调查”起始于2017年8月,特朗普签署行政命令,按照美国《1974年贸易法案》第301条对中国是否侵犯美国知识产权发起调查。据每日经济网报道,此次是现代史中美国总统对中国开出的最大“罚单”。
“301调查”曾在上世纪80年代的美日贸易纠纷中被多次使用,因其强烈的单边主义色彩,引发了国际社会的不满。

中美交锋不止于关税
受贸易摩擦影响最大的行业是中国钢铁、铝等贱金属及制品及化工产品、机电产品等行业,美方对其发起的贸易调查最多。

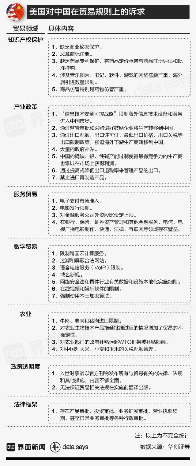
回顾近年美国对中国的贸易行动,体现了特朗普政府在中美贸易规则上的诉求。2017年美国贸易代表办公室(USTR)发布了《2017年度国别贸易壁垒评估报告》,阐述了美国对中国知识产权保护、产业政策、数字贸易等方面的“意图”。




