
近期,“嘴炮市值管理术”在资本市场颇为盛行。
一个多月之前,泰禾集团(000732.SZ)董事长黄其森在采访中放出2000亿销售目标,引致股价异(da)常(fu)波(shang)动(zhang),并因此招来深交所关注,询问公司是否存在信披问题。
谁知,泰禾“嘴炮”事件还未完全消退,又见一家公司——胜宏科技(300476.SZ)向风口浪尖上冲过去。
2018年1月19日晚,胜宏科技公告了2017年业绩预告:归属于上市公司股东的净利润为2.8亿元-2.9亿元,比上年同期上升20.65%-24.96%。没有大起,也没有大落,如此佛性的业绩,并没有立马引起二级市场的注意,下一个交易日以1.93%的跌幅收盘。
却不料,在业绩预告披露后的第二个交易日(2018年1月23日)画风突转,公司股价一度触及跌停板,当日收跌7.59%,且伴随着成交量的显著提升。当日成交额达到2.34亿,是往常的两倍多。
注意到市场表现之后的公司高管,在当天晚上8点半召开了一场针对“专业投资者”的电话会议,进行了长达96分钟的沟通,力证“下跌与基本面完全无关”。
上市公司开电话会,与券商基金等专业机构进行沟通不是坏事,面包君也是本着学习的态度,认认真真的听了电话会的录音。但听着听着就感觉味道不对,抓紧对照上市公司的财务报表,又反复的温习几遍,不由惊呼:你家这是用嘴炮当市值管理术啊,豪言壮语直接秒杀被交易所问询的泰禾集团。
说电话会内容之前,先了解一下胜宏科技这家公司的最新动态。
电话会之后,公司股价暂时止跌。但是,为了进一步稳定股价,两个交易日之后(2018年1月25日晚),公司高管抛出了增持计划:
董事刘春兰女士、董事、副总经理陈勇先生、副总经理、董事会秘书赵启祥先生、财务总监朱国强先生计划自公司公告日起六个月内合计增持股数不少于225万股。按照目前股价估算,225万股市值不超过5000万元。
然而,市场并不买账。增持计划披露过后,公司股价继续下探,2018年1月26日-2月2日,胜宏科技股价跌幅为5.68%。
俗话说,没有无缘无故的爱。胜宏科技高管的紧张或许是有道理的。
解禁潮将至:IPO小伙伴解禁后陆续退出 今年将迎2亿多股解禁
进入2018年之前,胜宏科技迎来了一波减持小高峰。
2017年11月,胜宏科技的第三大股东惠州市博达兴实业有限公司(2017年中报)持续减持手中股份,惠州博达兴合计减持425.89万股,参考市值1.16亿元。以下为惠州博达兴减持情况统计表:

上述减持股份属于上市公司于2017年9月1日披露的减持计划:公司股东惠州市博达兴实业有限公司计划竞价交易自公告之日起十五个交易日后六个月内、大宗交易自公告之日起三个交易日后六个月内,减持公司股份不超过5,242,943股,占公司总股本的1.23%。目前,上述减持计划尚未全部实施完毕。
博达兴所减持股份是胜宏科技上市之前已发行的股份,于2016年6月解禁。根据其在上市之前的承诺,在股份锁定期限届满后两年内减持的,每年减持数量不超过博达兴所持公司股份总数的25%。
据公司2017年三季报,惠州博达兴合计持有2097.18万股股份,按照减持计划中披露的拟减持数量,正好占其所持有股份的25%,已达到上限。同时,承诺期限为“股份锁定期限届满后两年内”,也就是2018年6月之后剩余股份也可以减持。
除了惠州博达兴,胜宏科技的另外两大股东——东方富海及东方富海二号股权投资基金,早在股权解禁之初就已套现离场了。
自2016年6月以来,东方富海旗下两只投资基金合计减持3724.47万股,参考市值9.04亿元。根据上市公司公告,截止2015年底,东方富海及东方富海二号合计持有公司11.03%股权,至2016年底,这两只投资基金所持股权仅剩1.07%。
更大的解禁潮将在2018年到来。胜宏科技大股东所持股权即将在今年6月份解禁,同时,上市公司于2017年定向增发的股份也将在2018年8月解禁。
根据WIND数据,在今年6月及8月,胜宏科技合计将有2.36亿股解禁,解禁股数占公司总股本的55%。

时光飞逝,数数日子也没多久了:春节之后一晃就到清明,清明之后劳动节,劳动节之后就是端午,大股东在端午节前后就可以解禁了。
了解公司重要股东的资本动作之后,我们看一下胜宏科技的业务和业绩情况,这样能更清楚说明会中董秘所提到数据的“含金量”到底有多少。
胜宏科技:印制线路板生产商
胜宏科技总部位于广东惠州,主要从事高密度印刷线路板(PCB)的研发、生产和销售,于2015 年6 月登陆深交所创业板。
2016年,胜宏科技营收及归母净利润分别为18.18亿元及2.32亿元,营收及归母净利润增速分别为41.5%及83.4%。2017年前三季度,其营收及归母净利润分别为17.32亿元及1.93亿元,营收及归母净利润增速分别为29.28%及20.96%。
以下为公司近年来营收及净利润变化情况:

根据公司召开的说明会,董秘预计到2018年“会超过40亿左右的营收”,这是什么概念? 2017年前三季度,公司营收17.32亿,全年营收金额业绩预告中没有提及,目前尚未知晓。但是参照以往公司营收的季度分布情况,估计距离40亿还有相当大差距。
这意味着,如果接下来不发生外延式并购,2018年公司营收需要相当大幅度的增长才能达到40亿的规模。
问题在于,说明会是在2018年1月份召开的,管理层真的能如此“未卜先知”,给出2018年全年的营收数据?
那么就来看一看胜宏科技所处的行业以及公司在行业中的地位,是不是能够支撑如此高的增长。
PCB行业竞争格局:中国占据全球产业半壁江山 本土企业依然弱势
胜宏科技的主打产品是PCB。
PCB主要由绝缘基与材导体两类材料构成,是集成电路、电阻、电容等电子元件的连接载体。其下游应用领域包括计算机、通信、消费电子、工控医疗、汽车电子和军事航天等。
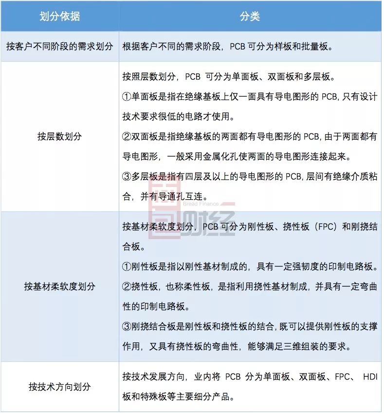
不同行业对PCB 的规格要求不同,因此产品种类多、差异大,根据层数、基材柔软度等不同,PCB 可以做出如下分类:

其中,低端印刷线路板(双面板和单面板)制造的进入壁垒相对较低,竞争比较充分,集中度较低,毛利率较低;而高端印刷线路板,如多层板、HDI板等,对技术、设备、工艺等要求较高,进入壁垒相对较高,毛利率相对高。
胜宏科技主要生产双面板和多层板,根据其2017年中报,双面板和多层板业务收入分别占营业总收入的23%及73%,毛利率分别为15.9%及24.5%。
从整个产业来看,21 世纪以来,由于劳动力成本相对低廉,亚洲地区成为全球最重要的电子产品制造基地,全球PCB 产业重心亦逐渐向亚洲转移,形成了以亚洲(尤其是中国大陆)为中心、其它地区为辅的新格局。
以下为根据知名市场调研机构Prismark数据绘制的各地产值占比变化情况:

根据Prismark 数据,2016 年全球PCB 总产值为542亿美元,同比下滑2.02%;其中,中国大陆PCB产值为271亿美元,占全球总产值的50%,同比增加1.43%。
尽管,PCB 产业中心持续向中国转移,中国大陆市场已经占据全球PCB产业半壁江山,大陆线路板企业存在替代空间,但是本土企业在行业中的地位目前仍处于弱势。
内地规模最大的线路板厂商深南电路(002916.SZ)于2017年12月在深交所上市,根据其招股说明书:
目前,全球约有2800家PCB企业,从产业技术水平来看,日本是全球最大的高端PCB生产地区,产品以高阶HDI板、封装基板、高层挠性板为主;美国保留了高复杂性PCB的研发和生产,产品以高端多层板为主,主要应用于军事、航空、通信等领域;韩国和台湾地区PCB企业也以附加值较高的封装基板和HDI板等产品为主;中国大陆的产品整体技术水平与美国、日本、韩国、台湾地区相比存在一定差距。
中国PCB企业约有1,500家,形成了台资、港资、美资、日资以及本土内资企业多方共同竞争的格局。其中,外资企业普遍投资规模较大,生产技术和产品专业性都有一定优势;内资企业数量众多,但企业规模和技术水平与外资企业相比仍存在一定差距。
根据CPCA(中国电子电路行业协会)公布的中国印制电路行业排行榜,2016年进入前10的厂商中,排名前4的企业中有3家台资,分别是臻鼎科技、健鼎科技、欣兴电子,市占率分别为9.43%、4.81%、3.16%;本土PCB厂商仅包括深南电路、沪电股份和景旺电子,分列国内第5、第7、第10名,市占率分别为2.55%、2.1%、1.82%。
从上公司来看,按2017年上半年11家A股同行业可比上市公司营业收入排名,胜宏科技排名第7位。本土企业中,胜宏科技并没有在规模上占到上风。
从二级市场表现来看,近期PCB行业上市公司股价表现低迷。近3月以来,除了2017年底上市的深南电路,无一幸免均是下跌。

毛利率疑云:高毛利产品占比下降 胜宏科技毛利率稳步提升
如前文所述,在PCB产品中,多层板相对于双面板进入壁垒高,且随着下游汽车电子等的快速发展,需求提升,多层板竞争优势更加明显。从胜宏科技财务数据也可看出,多层板毛利率比双面板高8个多点,盈利能力更强。
但是,近年来,多层板在胜宏科技营收中的占比呈现下滑趋势,与此同时,公司的毛利率却在稳步提升。

2012-2015年,多层板在公司营业总收入中的占比由85.26%下降至69.44%,双层板占比由14.45增加至28.68%,公司整体毛利率由21.11%增加至24.37%,这期间毛利率走势竟然与多层板占比负相关。
从整个PCB行业来看,2015年也是相对沉重的一年,全球PCB产值出现下降,PCB市场价格开始下滑。在这样的行业环境下,深南电路也曾在其招股书中表示“2015 年度,除胜宏科技外,同行业公司毛利率均有所下降”。

一个很简单的常识,一个行业中,龙头或者拥有核心技术的企业一般毛利率会比较高,而一般的企业要想提高毛利率难度不是一点点,更何况还是在行业不景气的时候。
罢特,董秘在1月份的说明会中称,胜宏科技毛利率及净利率还会进一步提升,靠的是“综合管理能力”!
说明会的相关内容参见后文的录音整理,不过面包君顺道学习了一下《深圳证券交易所创业板股票上市规则(2014 年修订)》,其中,第2.14条规定:
上市公司及相关信息披露义务人在其他公共媒体发布重大信息的时间不得先于指定媒体,在指定媒体公告之前不得以新闻发布或者答记者问等任何其他方式透露、泄漏未公开重大信息。
公司董事、监事和高级管理人员应当遵守并促使公司遵守前述规定。
胜宏科技2017年年报还没披露,2018年才过去一个月,公司高管就这么在外边哔哔公司2018年的营收及净利率是不是合适?
莫不成泰禾集团嘴炮引发的股价飙涨,让大家意识到这是一种新的市值管理术?做为上市公司的高管,在外面说话是要负责任的哟~深交所还在盯着呢!
小编整理了说明会的部分录音内容,供各位投资者研习(听不清的部分用*代替)。
附录:2018年1月23日胜宏科技WIND 3C会议整理
主持人:太平洋证券电子首席分析师刘翔
公司主讲人:副总经理兼董秘赵启祥、财务总监朱国强
董秘汇报17年经营情况:
17年较16年增长30%以上,17年季度毛利率为26.36%、25.42%、25.86%、27.02%,从毛利率看,我们盈利能力持续增强。(备注:2017年四季度的毛利率,上市公司还没有披露过呢!)
……
扩产情况:11月开始试投产,第一个月就保持盈亏平衡点,10亿项目,做了2亿;12月做了4个亿产值,净利率达到10%以上;18年1月份,可以做到8个亿左右产值,预估净利率突破18%。产能达到80%的情况下,净利率是18%。
投资者提问情况节选:
【20min】
问:您刚才有讲2018年还有新的产能要投放吗?这一块具体的量有多少呢?
答;我17年扩的这10个亿在18年肯定全部释放了。另外,我在第二季度的7月1号,会再投放10个亿的产能,基本在全年可以释放5-6个亿产能,这就是我18年最起码增长15个亿产能。这是我18年最低的一个评语(音)。那另外还有一个,我的第三季度,我另外20亿项目也会实现会投产,20亿项目估计在18年最多实现4-5亿收入。这加起来,就接近到14-15亿。另外,我HDI厂上来,HDI厂预估在18年四季度投产。那我们公司定的内部目标,是相对比较高,但是我们对外公布的基本上会超过40亿左右的营收。
(泰禾集团董事长黄其森对媒体表示2018年销售额的目标再翻一番至2000亿元,然后就被深交所关注了,那胜宏科技这个保守的40亿要怎么办?这不是给交易所出难题吗?如果只给泰禾集团发关注函,不给胜宏科技,这不是双重标准么。且胜宏科技爆出的料可不是一般的多)
【33min】
问:上游树脂还有覆铜板的涨价,会不会对你的价格产生影响?PCB集中度在整个大陆提升,相比于同行业深南、景旺,你们的竞争优势在哪里?18年整个产能相比17年大概能提升多少?
答:上游树脂、覆铜板,包括铜箔、包括**,基本上涨价风波从16年三季度末到四季度开始起来的,一直到17年全年基本没有停过。上市公司毛利率、净利率最起码维持在原来水平,说明它们涨价对我们没影响,我们有跟客户溢价涨价的能力……上游涨价和下游加价基本上相对匹配的。关于集中度的部分,15年为界限,前后上市公司扩产能力和需求表现完全不一样,15年以后,上市公司在大量扩产。我们竞争优势很简单,第一个是我的效率,我的成本,我的综合管理能力,这就是我的毛利率和净利率的空间。我们18年比17年整个扩产的速度应该会超过80%。
【37min】
问:赵总,我想跟您先确认一个数字。您说10亿的产值达产的情况,每个月是什么数据?可以把这个数据说得细一点吗?
答:这简单嘛!11月大概挣了2个亿,打破了盈亏的平衡点,基本上就没亏钱。
问:赵总,你说的这个是年化的数据哦,10个亿是年化,每个月要除以12哦。你说的是不是年化?
(说实话,要不是这位投资者提问,还真以为公司一个项目一个月就挣了2个亿)
答:对!对!对!我说的是一年10个亿的项目,11月份我做了,我做了,我算一下,大概我们产能大概是30%左右,平均的话是8000多万,30%的话就是2000多万左右的一个收入。
问:11月份产能利用率30%,12月份产能利用率多少?
答:12月大概利用了40%,1月份大概利用了80%。
问:1月份产能利用率80%,您算净利率就有18%了?
答:对!对!对!我们算这个成本是以天为单位算的,我们算了……
问:如果做到100%产能力利用率,您的净利率岂不是更高了?
答:那当然嘛!我们以前**工厂会超过18%的目标。
问:我们上一个11亿产值智慧(音)工厂,净利率是什么水平?
答:那个大概在13-14%。
【52min】
问:我大概算了一下,我们传统业务去年净利率水平大概在12%左右,然后我们现在新的这个,我算3楼、4楼投产,然后您刚才说净利率水平可能到18%-20%这个区间,如果全部满产的话,那么今年平均的净利率水平能不能做到15%?
答:18年我们的平均水平的话,我们在工厂定的目标大概在13%-15%之间。
(还好,对于18年的净利率用的说法是“工厂定的目标”,否则,要是按40亿的保守收入算的话,利润应该在5.2-6亿之间,相比于17年增加79-114%。)
本文作者:面包财经
免责声明:本文仅供信息分享,不构成对任何人的任何投资建议。
