核心观点
黄金珠宝长期景气度向好,三四线城市需求增速更快,行业整合是未来趋势。我国黄金珠宝市场规模已突破6000亿元,但与美国和日本相比,我国人均珠宝消费额仍处于低位,目前正处于黄金珠宝需求崛起的时间点;其中,三四线城市正密集跨越人均GDP 5000美元门槛,且叠加房价上涨、棚改带来的财富效应,消费升级趋势明显,今年以来包括黄金珠宝在内的可选消费品的需求增速明显提升。从供给端看,目前一二线城市的市场品牌商众多,包括国内外高端及中高端品牌,供给相对饱和;三四线城市主要被小型、区域性的品牌占据,全国性的品牌较少,未来品牌商的渠道下沉及行业整合是大势所趋。
金一文化通过内生生长+外延并购的形式构建黄金珠宝首饰生态圈。金一文化以贵金属工艺品起家,2014年开始发力珠宝首饰领域,先后收购了越王珠宝、宝庆商品、捷夫珠宝等优势区域性品牌,成功扩大品牌影响范围;并延产业链收购了金艺珠宝、贵天钻石、臻宝通、卡尼小贷等珠宝制造、批发、供应链金融企业,提升公司各业务环节的实力。此外,还通过设立产业基金、战略合作等形式在全国多省投资建设珠宝首饰相关研发、制造项目,为公司在全国范围内进行快速渠道扩张提供坚实基础。
渠道充分下沉三四线,以央视国家品牌计划+门店快速铺设的方式抢占市场份额。公司瞄准正处于消费升级阶段的三四线消费客群,定位黄金珠宝国民品牌。公司入围了2017央视国家品牌计划,在央视投放的广告覆盖9.88亿人,起到良好的品牌宣传效果;此外,公司将借助各优质区域性品牌的资源和经验,在全国性品牌较少的三四线城市以加盟的方式进行快速的门店扩张,提前抢占市场,借助行业整合的契机提升市占率。
投资评级与估值 预计公司2017~2019年的收入分别为129/170/220亿元,归母净利润2.62/4.75/6.74亿元,增速为50%/81%/42%,对应PE为50/28/19倍,给予“推荐”评级。
风险提示 消费升级趋势不达预期,公司门店铺设速度放缓
1.黄金珠宝长期景气度向好,行业整合是未来趋势
1.1 珠宝首饰产业链:品牌零售段占据主要利润
黄金珠宝首饰产业链可以分为上游的原材料开采和销售,中游的设计、制造和批发,以及下游的品牌运营和销售。其中中游的制造和批发环节利润率相对较低(例如主营珠宝首饰制造的金艺珠宝的综合毛利率约10%;以黄金珠宝首饰批发为主业的臻宝通毛利率约5%),而下游的零售环节的毛利率较高,通常珠宝品牌自营渠道的毛利率可达到25~50%(取决于品类和品牌溢价)。部分珠宝品牌商主要专注于品牌的运营和终端销售,将生产制造环节外包出去,例如周大生,好处是可以更加专注于渠道,企业的整体利润率更高,劣势是产品的设计能力较弱;而周大福、老凤祥等综合型品牌商覆盖设计、制造、零售等所有环节,好处是易于维护整体品牌形象,在产品的质量和设计把控能力更强,劣势是运营成本更高,管理难度更大。

1.2 珠宝首饰行业将保持长期景气度,消费场景呈现多元化
1.2.1 长期:我国正处于黄金珠宝首饰消费崛起时间点,成长空间大
经历黄金发展十年,市场规模超过6000亿元,对标发达国家仍有成长空间。自2003年起,以贵金属制品市场全面开放为标志,黄金珠宝行业进入快速发展的黄金十年,10年间行业复合增速15%,至2016年市场规模突破6000亿元。黄金珠宝首饰属于高端可选消费品,在居民收入持续提升的大背景下,行业将保持长期的景气度。美国1970~1985年间,人均GDP处于5000~20000美元,在这十余年间,美国珠宝销售额持续上升,同时珠宝消费占美国消费支出比例一直在同步提升;而目前,我国人均GDP突破8000美元,正处于黄金珠宝首饰消费崛起的时间点,分城市来看,一线城市人均GDP已经达到2~2.5万美元,而三四线城市目前正在密集跨越人均GDP 5000 美元的门槛。我国目前的珠宝人均消费额仅有54美元,仅是美国的1/6、日本的1/3,长期来看,行业仍有较大成长空间。



1.2.2 短期:收入、房价、棚改等多因素促行业短期复苏强劲
可支配收入增长提速、房价温和上涨、棚改等因素促使可选消费需求快速提升,三四线城市尤为明显。从2017年初,在工业企业利润增速大幅提升,增速从2016年的个位数变成20%以上,带动居民可支配收入增速的提升(增速中枢从6%以下提升到6.5%)。2016年下半年以来,三四线房地产价格开始上涨,房价上涨带来的财富效应利于增加居民的消费倾向,于此同时地产的销售面积则见顶回落,意味着地产对可选消费的挤出效应较弱。此外,棚户改造工作正在加速推进,近3年改造的套数超过600万套,货币化安置率也不断提升,根据国务院的规划,2018~2020年计划改造1500万套,其中2018年计划改造580万套,货币化率预计会继续提升,棚改带来的财富效应将持续。在多个因素的驱动下,今年休闲娱乐、酒类、珠宝可选消费需求有明显的提升,例如2017年上半年国内与处境旅游人次的同比增速分别为13.5%和5.1%,相比2016年的11%与4.3%有明显提升;此外,2017年国庆期间的观影人次及电影票房相比2016年均有大幅提升(增速分别为37%和50%),其中三、四、五线城市的增速明显高于一、二线城市的增速。




黄金珠宝首饰属于高端可选消费品,2017年以来复苏势头强劲。2013年之后,受收入增速下滑、金价暴跌、反腐等因素的影响,黄金珠宝行业从2014年开始增速放缓,由于前期门店扩张速度太快,再加上线上对线下商场百货的冲击,不少企业经历了调整,关店数量明显增多,同店业绩下滑严重。但2016年下半年,随着收入增速的回升,需求端开始明显回暖:限额以上企业零售额由2016年的负增长开始转正,2017年前11个月累计同比增长6.2%;而A股的黄金珠宝零售企业的平均单季度收入增速不断加速,2017年三季度的收入增速约27%,收入增速一方面来自门店的增加(周大福2、3季度净增加112家,六福前3季度新增50家,周大生前3季度增约150家,通灵全年预计新开120家),另一方面来自同店的增长,周大福2017年前三个季度的同店增速保持在10%左右,而六福三个季度的同店增速均在10%以上,二季度达到23%。

1.2.3 未来:婚庆珠宝占比将下降,消费场景更加多元化
目前我国珠宝消费的主要场景是婚庆领域,未来占比会逐渐下降。目前,消费者主要是在结婚、新生儿、新年等节庆时期购买珠宝首饰,而其中最大的需求来自婚庆市场,周大福镶嵌类首饰的销售额有50%是来自婚嫁珠宝,过去5年的适婚人口(即目前20~35岁的人口)在总人口中的占比较大的,因此结婚登记对数也在2013年达到了最高峰,之后开始下降,2016年登记对数为1,143万对;而未来5年,即将进入适婚年龄的人口(即目前15~19岁人口)数量有所下降,预计黄金珠宝市场中来自婚庆市场的比例未来将有所下降。


未来黄金珠宝需求将呈现多元化、日常化。从消费者需求方面来看,随着消费升级的进行,珠宝的装饰及满足自我个性表达的属性将会越来越重要,例如女性目前对服饰鞋包等有多样化的追求,而在收入水平更上一个等级之后,也会对珠宝首饰有多样化和个性化的追求,节庆之外的日常珠宝消费将会越来越频繁,从Tiffany不同地区的收入结构可以看出,收入水平更高时非婚嫁类别的首饰消费比例更大:在人均收入更高的美国地区,订婚系列珠宝只占了其销售收入的22%,非婚礼用途的高端珠宝、时尚珠宝的占比更大,而在亚太地区,用于婚礼的珠宝占比却高达35%;从品牌方来看,各品牌也推出了众多满足消费者个性需求的产品套系,例如周大福的“迪士尼经典系列”和“迪士尼公主系列”,周生生的“One Piece 航海王”系列,周大生推出了情景风格珠宝,金一文化和千叶珠宝推出了与当红明星联名设计的时尚珠宝系列等。
1.3 行业格局:行业出现整合趋势,三四线城市集中度有待提升
市场集中度不断提升,仍有一半市场被小型杂牌占据,行业出现整合趋势。珠宝首饰行业的参与者众多,虽然限额以上企业的零售额占比持续断在提升,但是2016年来这一比例仍小于50%,意味着仍然有50%的市场空间被区域性品牌和市场杂牌所占据。在经历了高速增长的黄金十年后,珠宝行业已经较为成熟,市场参与者的数量较多,A股和港股市占率靠前的13家公司的终端网点数已经超过1.6万个。珠宝首饰行业即将进入新的发展阶段,消费者对品牌和品质的重视程度提升,缺乏品牌影响力和优质产品的小型企业生存压力加大,目前已经出现行业整合的趋势,如六福收购了金至尊,金一文化收购了越王珠宝、宝庆尚品和捷夫珠宝,刚泰控股收购了珂兰钻石、优娜珠宝,爱迪尔收购了千年珠宝,预计未来行业会迎来集中度提升的过程。



一二线城市竞争激烈,三四线城市全国性品牌仍较少。目前国内的黄金珠宝首饰市场中,一二线城市的品牌数和门店数已经较饱和,定位高端的外资、部分港资和内资品牌主要布局在一二线城市;此外部分港资和大多数内资品牌定位中高端,门店分布在一线至四线城市,但大多数采取一二线城市为主、三四线城市为辅的布局模式,例如周大福67%的门店布局在一二线城市。三四线城市的市场目前仍然被大量区域性的品牌所占据,全国性品牌较少,例如各品牌中三四线下沉渠道做的较好的周大生(70%以上门店位于三四线城市),虽然目前门店数已经突破2600家,但是所覆盖的行政县市不到50%。随着三四线城市居民人均GDP突破5000美元,黄金珠宝消费需求快速提升,多个品牌开始采取渠道下沉战略,抢占三四线市场,如周大生、通灵珠宝、金一文化等。

2. 金一文化:擅长资源整合,定位黄金珠宝首饰国民品牌
2.1 公司概况:内外部同时发力,成功转型黄金珠宝首饰品牌
由贵金属工艺品向黄金珠宝首饰品牌转型,构建完整产业链。公司此前的主营业务为纯金、纯银等贵金属工艺品的研发设计、外包生产和销售,拥有优质的银行和邮政渠道资源,曾是2008年北京奥运会,2010年上海世博会的贵金属特许产品经营企业。自2014年上市以来,公司借助资本市场的力量向黄金珠宝首饰领域发力:先后整合了越王珠宝、宝庆尚品、捷夫珠宝等各地区优势珠宝品牌,目前公司在全国的终端销售门店已超过1000家;同时也延产业链收购了金艺珠宝、臻宝通、贵天钻石、卡尼小贷等黄金珠宝首饰设计、加工、批发及供应链金融服务企业,目前已构筑一个较为完整的黄金珠宝首饰的生态链。

2.2 公司股权结构:股权集中度较高,子公司分布多省市
公司实际控制人钟葱先生共持有公司33.03%的股份,其中直接持股12.89%,并通过碧空龙翔和国金证券-平安银行的资管计划间接持股20.14%。前十大股东中的陈宝康(公司副董事长、总经理)、陈宝芳和道宁投资为原越王珠宝的股东,菲利杜豪为原捷夫珠宝股东,黄奕彬为原金艺珠宝的股东,张广顺为原臻宝通股东,前十大股东合计持股57.57%。公司在江浙沪、安徽、山东、福建、广东、河南、江西、东北、香港等地区均设有子公司,负责公司产品的销售、门店铺设及投资合作等业务;此外,还有子公司负责珠宝设计、生产、批发、供应链管理、供应链金融等业务;公司近年来参与设立了多个基金项目,投资领域包括珠宝首饰、文化创意产业及智能制造等。

2.3 财务概览:处于快速成长期,珠宝首饰占比明显提升
受益于外延扩张及业务的持续开展,公司近年收入保持高增速,珠宝首饰业务占比迅速提升。公司近年来营业收入快速增长,4年CAGR38.5%,2016年收入达到108亿元。从品类来看,目前公司最主要的收入来源是纯金制品,2017H1的收入占比达到45.5%;随着公司的经营重心向珠宝首饰领域转移,且先后收购了越王珠宝和宝庆尚品2个品牌,珠宝首饰的收入和占比快速提升,2013~2016年收入CAGR达到78%,占比也从2013年的17.6%提升至2017H1的33.5%。从渠道来看,由于贵金属工艺品和投资金条的销售占比有所下降,所以银行代销渠道的收入占比有所下降,而零售、加盟渠道的占比逐步提升。



毛利率有上升趋势。纯金制品的毛利率呈现下降趋势,是由于黄金首饰市场的竞争加剧,珠宝首饰的毛利率在2015年并表了越王珠宝及宝庆尚品之后有明显提升,高于纯金制品和投资金条,随着珠宝首饰收入占比的提升,公司的整体毛利率呈现上升趋势,2017H1毛利率达到11.7%,比去年同期增加1.1个百分点。
外延并购、品牌战略投入力度加大使销售费率和财务费率有所上升。财务费率自2015年以来逐步上升,是因为公司近年来加大外延并购的力度,资金需求增加,融资规模扩大;2017年销售费率有明显提升,是因为公司入选央视2017国家品牌计划,启动全国规模的营销攻势,因此在广告投入费用明显增加(2017H1广告费用1.38亿元)。公司存货周转天数为100天左右,周转速度位于行业前列;应收账款周转天数为80~90天,周转天数较慢,是由于公司会给部分信任的加盟商一定账期。


2.4 公司通过外延并购、战略合作快速提升品牌实力
横向、纵向双向收购充实公司业务版图。从2014年收购越王珠宝开始,近年来公司持续推进黄金珠宝首饰行业内的优质企业资源的整合,近期完成了金艺珠宝、捷夫珠宝、臻宝通和贵天钻石的股权收购,初步实现了行业内全产业链布局,从上游生产到下游零售,再到互联网黄金珠宝销售平台,完善黄金珠宝行业制造、销售渠道网络。公司收购的企业可分为两个维度:第一是横向扩张,收购区域性的龙头珠宝品牌,例如越王珠宝、宝庆尚品、捷夫珠宝和拟收购的张万福珠宝,从地理上扩大公司的影响力;第二是纵向扩张,延产业链收购,收购企业涉及的业务领域包括裸钻和黄金的交易,珠宝首饰的研发、加工、批发,和供应链金融等,例如金艺珠宝、臻宝通、贵天钻石、卡尼小贷等。

2.4.1 横向扩张:整合多个区域龙头珠宝品牌
公司进行各区域品牌的并购,一方面可以获得这些品牌已经建立的终端渠道、供应链、客户资源等,另一方面可以整合这些企业的优秀人才团队,他们在区域的品牌运营、销售管理、加盟拓展方面具有丰富经验,为公司在全国实施品牌加盟战略提供良好的基础。
1)浙江区域优势品牌:越王珠宝
越王珠宝起源于1901年的“陈氏银楼”,是浙江省珠宝行业唯一一家百年老店,先后获得“中国名牌”、“中国驰名商标”及“中华老字号”等称号,销售的产品包括钻石镶嵌饰品、黄金饰品、翡翠饰品等。公司的门店主要分布在浙江省内,目前全部是自营模式,仍然以“越王珠宝”的品牌经营,截至2017H1,浙江省内共有直营店84家。公司近年收入稳定增加,4年CAGR 19%,2016年收入13.25亿元,净利润1.02亿元。

2)江苏地区优势品牌:宝庆尚品(已更名北京金一江苏珠宝)
宝庆尚品在江苏省已经营多年,旗下目前共有6家子公司,其中南京莱奥珠宝是优质钻石品牌运营商,主营中高端的钻石镶嵌类产品,有较强的利润贡献能力;另一家子公司玉王府珠宝致力于新疆优质和田玉料的产品开发、代销和批发,生产和加工“玉王府”系列金镶玉首饰。宝庆尚品的店铺遍及江苏省内主要城市并辐射安徽省,在2014年底被金一文化收购之前,共有64家直营店和14家加盟店,积累了大量稳定的顾客基础,多家门店的年营业额破亿,被金一收购之后所有的店铺已经翻牌为“金一”品牌,目前江苏地区金一品牌的门店数约有150家。宝庆尚品在当地市场拥有较为广泛的行业资源、合作经验,具备在省内快速扩展销售网络规模、稳定经营的能力,2016年宝庆尚品的营业收入突破16亿元,近2年收入复合增速24%。

3)东北地区优势品牌:捷夫珠宝
“捷夫”(Jaff)由创始人周凡卜先生于1993年在哈尔滨创建,经历了从以钟表为主业向以珠宝为主业的转变,目前主营珠宝类饰品, 2016年收入接近8亿元。2017H1黄金首饰和镶嵌珠宝产品收入占比分别为58%和42%,镶嵌珠宝的占比持续提升。捷夫作为哈尔滨本土品牌,在东北具有一定的区域性品牌影响力,目前捷夫品牌的门店已经开设了30家(17家自营+13家加盟)。除了自身品牌的运营之外,捷夫珠宝此前还以开设自营店和向加盟商供货的模式代理中国黄金的产品,为了专注自身品牌的运营,目前中国黄金自营店的业务已经停止;2017年开始,捷夫珠宝开始向金一在东北地区的加盟店供货。目前69%的收入是来自捷夫品牌,31%的收入来自给中国黄金和金一的加盟商供货,随着毛利率更高的自有品牌业务占比的提升,捷夫珠宝的毛利率和净利率也稳步上升。


4)湖南区域优势品牌:张万福珠宝(拟收购)
公司2017年11月公告,拟以不超过4.5亿元收购张万福51%的股权,收购完成后张万福珠宝将成为公司控股子公司。张万福珠宝于2010年在长沙成立,有丰富的产品线、强势的渠道影响力等核心优势,在全国各开设近300家珠宝专营店和加盟店,2016年收入达到8.4亿元,净利润0.5亿元(未经审计)。公司在2016年初就和张万福珠宝有战略合作关系:公司授权张万福珠宝在其品牌旗下的200多家门店和湖南省及周边区域推广金一文化的“acare 智能健康戒指产品”、互联网黄金理财服务平台“金生宝”产品,扩大了公司在湖南及周边区域的市场份额,提升了品牌知名度。今年年初,张万福珠宝与公司签署了《特许经营合同》,正式加盟金一品牌,协助公司在湖南省、湖北省、贵州省、云南省拓展加盟商。

2.4.2 纵向扩张:完善从上游到终端零售的布局
除了在终端零售进行横向扩张以外,公司同样向黄金珠宝首饰产业链上游进行延伸,收购了多个珠宝设计、生产、批发企业,打造一个全产业链的黄金珠宝生态圈。
1)珠宝首饰上游设计加工企业:金艺珠宝
金艺珠宝主营黄金、镶嵌类首饰的设计、生产制造和批发业务,年收入接近10亿元,黄金销量超过4吨,且保持较高增速,2016年的收入及利润增速分别是149%和365%。金艺珠宝的产品有金银制品、金银饰品和镶嵌饰品等,目前纯金制品的收入占比超过60%;盈利模式有销售成品和代加工2种,其中黄金产品中,来料加工的比例约为50%,镶嵌类产品来料加工的比例在下降。金一珠宝的客户主要是是下游黄金珠宝首饰零售和批发商,成品销售的主要客户有国鼎黄金、优娜珠宝(刚泰控股子公司)、卡尼珠宝等,代加工的客户有周大生、潮宏基、戴瑞珠宝、爱迪尔、千叶珠宝等全国性的珠宝品牌。


2)黄金珠宝首饰线上线下B2B企业:臻宝通
臻宝通自2014年起将业务重心全面移至黄金珠宝批发业务,于2015年7月收购了业务成熟、具有一定市场占有率的深圳盛嘉,结合臻宝通自身的线上技术,形成了“线上平台+线下展厅”相结合的黄金珠宝批发业务的经营模式:线上批发销售业务通过臻宝通建立的在线平台,提供黄金珠宝线上采购服务;线下批发业务由子公司深圳盛嘉负责,通过向上游供应商直接采购黄金珠宝成品或根据客户需要对采购的黄金原料进行委外加工,在展厅铺货对外展示产品,接待客户(二级批发商及黄金珠宝零售商)到展厅选货、采购。臻宝通2016年收入32亿元(YoY+ 83.7%),从品类来看,黄金产品仍然占比70%以上,镶嵌类和翡翠类的占比不断提升(2017H1占比达到27%),此外还有少量K金和银产品;渠道方面,目前仍以线下批发为主,2017H1线下业务收入占比超过80%。


3)裸钻、钻石镶嵌饰品批发商:贵天钻石
贵天钻石主要从事裸钻、镶嵌饰品和金条的批发业务(镶嵌饰品是由贵天钻石提供原料委外生产),子公司上海贵天是上海钻石交易所的会员单位,收购贵天钻石后公司的钻石采购渠道将得到优化。经过近10年的发展,贵天钻石在全国各地拥有了较为丰富的业务基础,已成为钻之韵、全城热恋、每克拉美、恒信玺利(I Do)、潮宏基、越王珠宝等大型零售品牌的供货商。公司目前处于快速成长期,2016年收入5.8亿元,同比增长124%,其中裸钻批发收入占比49%,镶嵌首饰占比36%,金条占比15%。

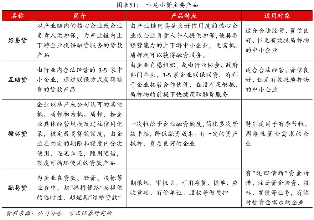
4)黄金珠宝产业链融资企业:卡尼小贷
卡尼小贷自设立以来,主要定位为黄金珠宝产业链的融资服务提供商,黄金珠宝行业有重资产的特点,从上游的生产加工企业到下游的零售企业和加盟商在扩大业务时都有较大的资金需求。卡尼小贷主要的盈利来自发放贷款而获取的利差收入,金一收购卡尼小贷后,其为公司上下游客户及行业内客户提供资金支持,为客户增强资源配置效率,目前卡尼小贷有好易贷、互助贷、循环贷和融易贷四种针对不同需求的产品。卡尼小贷近年来业绩快速增长,收入和利润3年CAGR分别为116%和176%,2016年收入和利润分别达为1.76和0.82亿元。



2.4.3 通过产业基金、战略合作汲取外部势能
合作成立产业基金,储备各地优质行业资源。公司从2015年开始,合作成立了多个投资基金,总体基金规模超过75亿元,投向各省市的黄金珠宝首饰行业的生产制造、供应链等项目,为公司布局全国的战略储备优质的行业资源。此外,金一还和中国黄金协会、沈阳机床、瀚博电子、心麦科技、南昌小蓝经济技术开发区管委会展开合作,发力黄金珠宝高端制造、智能首饰、黄金珠宝产业园等领域。


2.5 在产品、渠道、营销、供应链方面有独特竞争优势
金一目标是构建一个全产业链的黄金珠宝生态圈,从上游采购到下游零售,再到互联网平台,覆盖黄金珠宝行业的全领域。

2.5.4 产品设计:拥有强大设计团队资源
公司的产品可分为三大类,分别是贵金属工艺品、黄金珠宝首饰和智能可穿戴设备。截至2017H1,公司拥有研发设计人员达232人,占公司员工总数的8.26%;已与中国美术学院签署合作协议,在传承发展中国工艺美术、“学院+企业”、建立创新人才培养与实践基地、共同建设艺术衍生品开发基地等方面达成合作。产品亦不断推陈出新,已推出“瑞金·1931”、“玫瑰之心”、“珠联壁合”、“水韵”等具有文化特色的系列产品,此外还结合新签品牌代言人推出主打产品品牌“喜悦”(由北京奥运会奖牌主创设计师之一的肖勇带领的金一设计团队设计开发),打造一系列喜文化产品占据黄金珠宝喜事消费场景。
2.5.5 品牌营销:国家品牌计划+明星跨界合作
品牌的知名度和影响力是黄金珠宝首饰企业的核心竞争力,也是金一向全国布局的重要前提。公司通过国家品牌计划、与时尚圈跨界合作及聘请代言人的方式来强化品牌识别,建立消费者连结:
央视2017国家品牌计划:金一以次标王的身份入围2017央视国家品牌计划,以此推进以“黄金珠宝国民品牌”建设的品牌战略,启动全国规模的营销攻势,金一占据中央电视台CCTV1、CCTV2等十个频道的黄金时段传播资源,独家冠名CCTV2《跨界见真章》、CCTV3《向幸福出发》两档栏目,金一央视广告覆盖9.88亿人次,总到达345.8亿次,人均达到35次;
定制化明星品牌“尚STYLE·星设计”:公司与时尚集团《时尚先生》共同打造定制化明星品牌“尚STYLE·星设计”,邀请陈晓、倪妮、周冬雨、张天爱、姚星彤五位当红明星参与,集合黄金、铂金、K金、钻石、彩宝等多种元素,将自己对生活、潮流的主张融入到珠宝产品设计之中,该项目以媒体平台的整合,借助明星效应,走出“人气明星+人气同款+人气传播”的模式;
签订品牌代言人,顺势推出主打品牌“喜悦”:公司签订当红明星宋佳作为品牌代言人,利用明星代言强化品牌识别,建立强化消费者连结,并将适时推出主打产品品牌“喜悦”,结合中国人的喜事,深挖中国喜文化,打造一系列喜文化产品占据黄金珠宝喜事消费场景。

2.5.6 渠道铺设速度快:终端零售店超1000家
公司此前主营贵金属工艺品,因此积累了大量工、农、中、交等国内大型商业银行,及广发、招商、浦发等股份制银行渠道资源。而公司经营重心向黄金珠宝首饰领域转移后,通过内生发展及外延并购多个区域优势珠宝品牌,迅速扩大门店的布局范围和网点数量,目前公司已完成了浙、苏、皖、豫、赣、湘、鲁等30个省份的布局,业务覆盖区域初步完成全国性战略布局,截至2017年10月,公司共计拥有加盟连锁店、品牌直营及专柜、专卖店等终端零售店超1000家(2017年6月时只有703家)。此外,线上渠道也有布局:“金一|KINGONE”品牌旗舰店在天猫平台已正式运营,现有APP金一珠宝及苏宁易购、工行融易购等线上销售平台均已上线运营,并将不断拓展优质互联网线上渠道。

2.5.7 打造高效供应链,培养品牌加盟商
公司子公司福建金一与深圳金一供应链业务中心,构建了以深圳及福建莆田为核心,辐射华南地区的供应链服务体系,为行业上下游客户提供交易、物流、融资、资讯的全方面服务;公司收购的卡尼小贷为公司上下游客户及行业内客户提供资金支持,为客户增强资源配置效率;成立金一云金,推出“生金宝”业务;与怡亚通成立合资公司金怡通,推动公司供应链资源整合及供应链金融业务快速发展。
2.6 未来规划:渠道充分下沉三四线,从“空中”到“地面”全方位打造国民品牌
目标客群是三四线城市客户。目前外资、港资及规模较大的内资品牌以及充分占据一、二线城市,市场竞争较为激烈;而金一目前的目标客群是三、四线城市及乡镇的客户群体,目前三四线城市的人均GDP正密集跨越人均GDP5000美元的门槛,再叠加棚改货币化带来的财富效应,有较高的消费倾向,此时布局三四线城市可以享受到消费升级给黄金珠宝首饰行业带来的红利。
“空中”战略:在全国范围进行营销,扩大品牌的知名度与可信度。公司将基于在产品、渠道、品牌、运营等方面的综合实力,依托国家平台提升行业影响力,塑造“黄金珠宝国民品牌”的品牌形象,一方面提升在客户中的知名度,另一方面增强加盟商的合作意愿;
“地面”战略:通过收购各地优势珠宝品牌,借助他们的团队、运营经验及,以加盟的形式迅速在三四线城市铺开“金一”品牌的零售网点。目前公司已经收购了江苏、浙江、东北、湖南地区的优势珠宝品牌,且在安徽、山东、江西、陕西地区设立控股合资子公司,地面团队的布局已具备一定规模。此外,公司也通过参与产业投资并购基金、战略合作等形式,在各地投资或收购各地的珠宝设计研发、制造、供应链企业,为销售网络的全国铺设提供保障。
3.盈利预测与投资建议
公司目前已完成初步的黄金珠宝首饰生态圈的构建,此次收购完成后将完成对上游珠宝设计生产环节的业务覆盖,为之后全国布局战略提供了供应链端的保障;此外,公司已收购了江苏、浙江、东北、湖南地区的优势珠宝品牌,在安徽、山东、江西、陕西地区设立了子公司,预计各地加盟商门店的开设将加快速度。假设公司传统的贵金属工艺品和投资金条业务维持温和增长,珠宝首饰业务快速提升。
预计公司2017~2019年的收入分别为129/170/220亿元,归母净利润2.62/4.75/6.74亿元,增速为50%/81%/42%,对应PE为50/28/19倍,给予“推荐”评级。



风险提示 三四线城市消费升级趋势不达预期,公司门店铺设速度放缓
千亿CLUB微信号:yi1000club
