2017年,房地产政策坚持“房子是用来住的,不是用来炒的”基调,深化调控政策。此轮地方调控总体持续时间长、范围广、强度大,以城市群为调控场因城施策,各级城市间调控协作发力,调控内容从传统的需求端抑制需求向供给侧增加有效供应转变,除限购限贷政策外,创新的限售政策叠加土拍收紧、供应结构优化、市场监管严格,调控效果逐步显现。
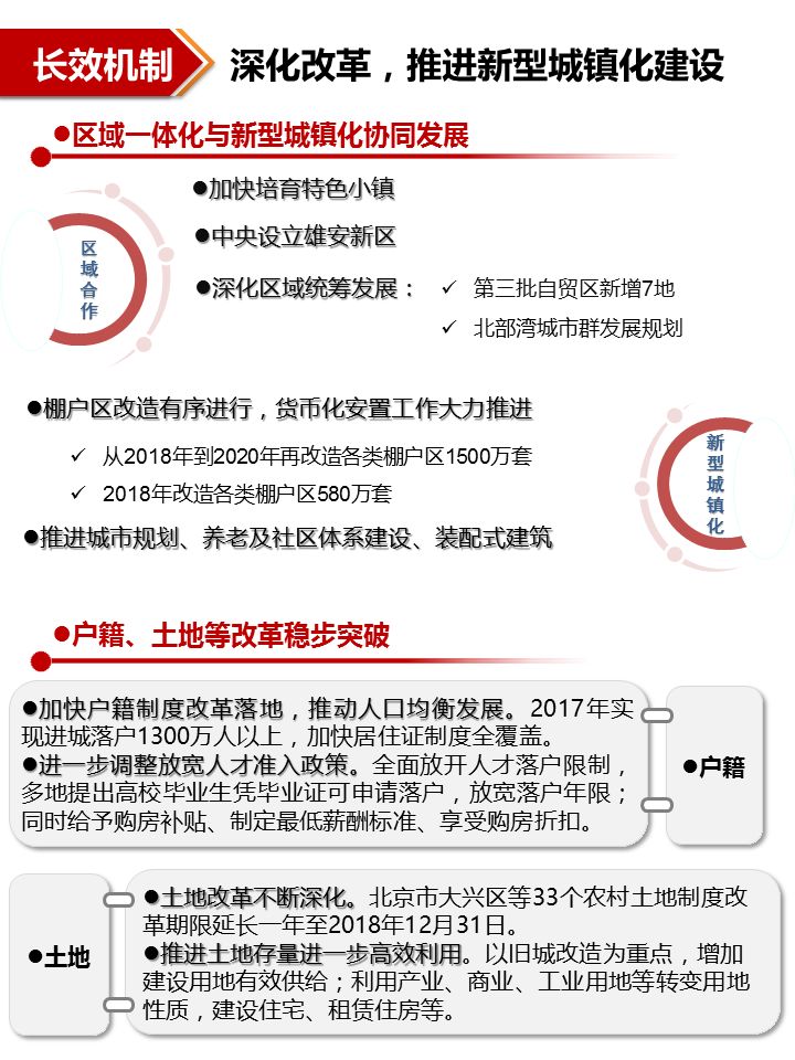
同时,中央多次强调完善促进房地产市场平稳健康发展的长效机制,加快建立多主体供给、多渠道保障、租购并举的住房制度。地方也跟进大力培育发展住房租赁市场特别是长期租赁、深化发展共有产权住房试点。
2018年房地产调控政策将维持收紧态势,并与长效机制的衔接更为紧密,进入长效机制转折关键时期。











