
11月27日,《2017年中国音乐产业发展指数研究报告(城市篇)》(以下简称《报告》)在成都举办的“2017中国音乐产业发展峰会”上首次发布,该报告由国家新闻出版广电总局规划发展司中国音乐产业发展指数研究报告课题组历时6个月完成。这是我国首次以大数据技术为基础,科学系统地进行音乐产业发展指数体系研究,成功填补了我国音乐产业发展研究工作中该领域的空白。

根据报告综述,该报告在实施“文化强国”战略背景下,以中国音乐产业当前发展总体层次和阶段为前提,在对中国各区域音乐产业发展水平和差异化进行全面把握与调研的基础上,采用多指标评价体系,运用数据调查收集、在线数据爬取和大数据建模分析等科学手段和方法,对全国各城市在音乐产业发展方面的状况进行的科学综合评测分析。
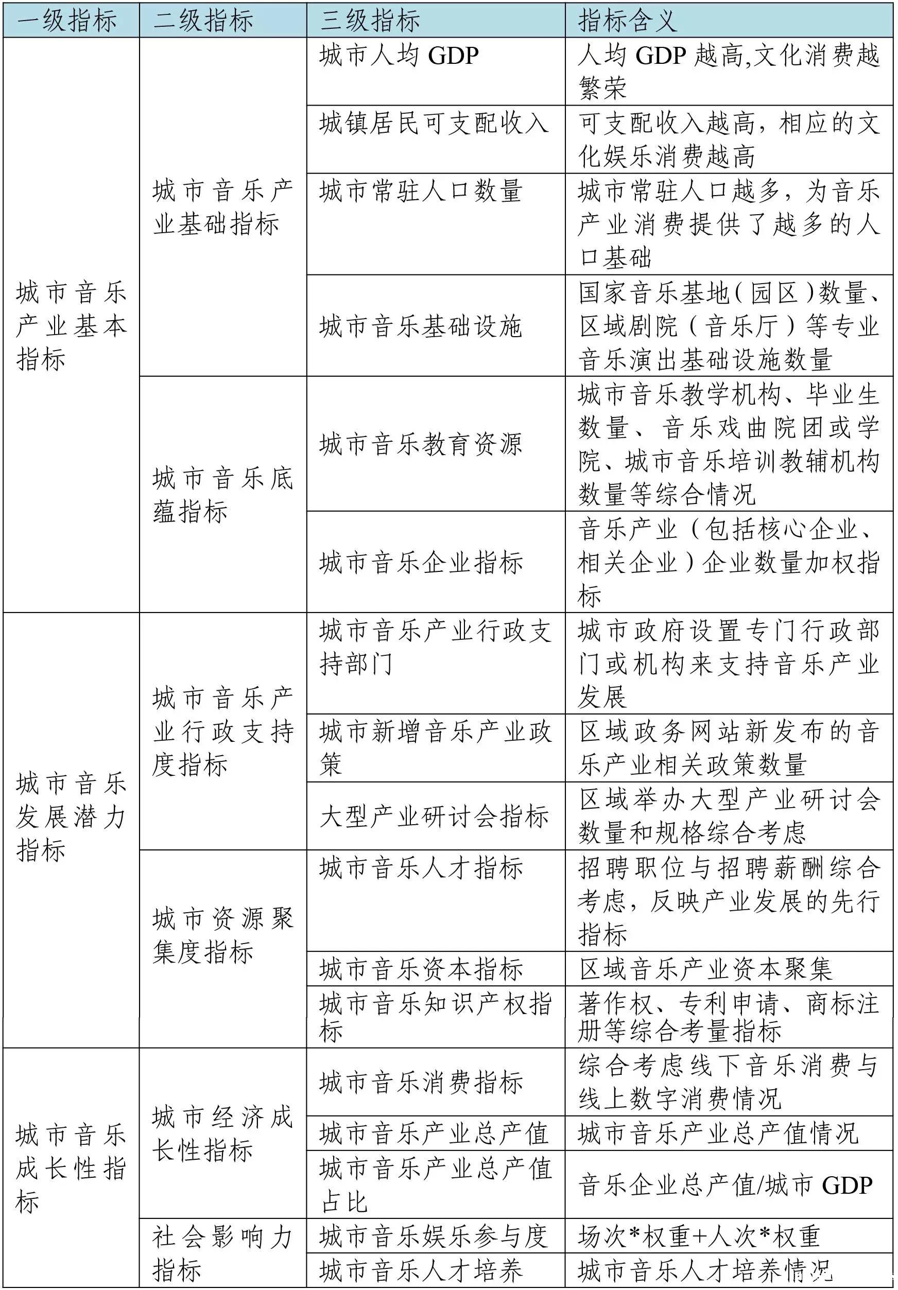
该《报告》通过调研,结合中国音乐产业发展实际情况,从城市、音乐基地(园区)、音乐小镇、音乐企业几个层面对中国音乐产业发展进行评价。以全国直辖市、副省级城市和省会城市(共35个城市)为测评对象,从音乐产业发展基础、教育资源、人才、资本、音乐企业、音乐消费、音乐知识产权和行政支持8个方面,主要从城市音乐产业发展基础指标、城市音乐产业发展潜力指标、城市音乐产业发展成长性指标3个方面来对各个城市音乐产业发展状况和前景做一个综合评测。《报告》的发布,将对各地区、各城市“弥补短板、强化优势、找准定位、形成特色”提供有效的决策支撑。

《报告》显示,各城市的音乐氛围在不断提高,音乐产业已经在文化产业中居于重要地位,发展空间和市场潜力巨大。沿海地区线下消费市场实现了快速增长,线上流媒体音乐付费逐渐成为新趋势。沿海及西南、华中地区音乐产业人才聚集度相对较高,金融资本的持续注入带动这些地区的音乐教育资源。综合城市音乐基础资源、人才资本要素聚集、企业发展、知识产权及行政支持等综合因素,“城市音乐产业发展综合指标”测评显示,直辖市组北京市居第一,上海、重庆、天津紧随其后;副省级城市组,广州、成都、深圳分别位居前三;省会城市组,昆明位居第一,长沙、福州位居第二、三位。同时《报告》也反映出,目前中国各城市音乐产业发展仍面临着评价标准体系不够健全、产业不够完备、人才聚集度不够高、企业规模不够大、版权保护体系不够健全、资本支持不足等问题。

以下为音乐财经根据报告全文整理的精简摘要与总结:

《报告》中各项指标的释义及排名结果
鉴于城市音乐产业发展指数研究报告篇幅所限和其敏感性, 发布版仅公布经删节部分数据, 后续将根据有关方面要求提供全文版。本次分析评估报告, 考虑到数据可获得性, 主要评估分析了 9 个指标,
【1】城市音乐产业基础指标:综合考虑了城市基础社会经济环境和音乐产业基础设施水平,是城市音乐产业发展的基础性指标。

【2】城市音乐教育资源指标:反映了城市音乐教育资源的丰富程度,综合考虑了音乐学院情况、人才培养情况和音乐培训机构情况;排名越靠前,说明该城市音乐人才培养的环境越优异,音乐人才资源越充沛。

【3】城市音乐产业人才指标:反映了该城市音乐产业在人才资源方面的聚集程度。一般说来,人才资源聚集度越高,音乐产业的人才支撑越充分,音乐产业发展越有利;同时,也可以作为预判城市音乐产业扩张或收缩的先行指标。

【4】城市音乐产业资本指标:是从新增注册资本、风险投资、招中标、股权融资四个维度来进行描述。城市音乐产业新增注册资本越多,风险投资和股权融资越多,招中标数量越多,反映城市投入音乐产业建设的资本越多。排名越靠前,说明相对于该城市对于音乐产业的资本聚集度越高,音乐产业发展获得资本支持越大,越有利于音乐产业的发展。

【5】城市音乐企业指标:音乐产业涵盖的企业构成复杂多样,既有主营业务与音乐紧密相关的机构和企业,如音乐内容创作机构等,也有业务范围与音乐相关的其他企业,如器材经销商等。音乐产业企业数量与音乐产业密切相关,能够直接反映出一个城市音乐产业发展的潜力与活力。排名越靠前,说明该城市音乐产业活力越强。

【6】城市音乐消费指标:综合反映了城市线下音乐消费活跃情况和线上数字音乐消费情况,是城市音乐产业发展的重要度量;排名越靠前,说明该城市音乐消费越旺盛,音乐消费活动越频繁,音乐产业发展的市场需求越旺盛。

【7】城市音乐知识产权指标:包括音乐相关著作权和工业产权,反映了城市产生的音乐相关的智力成果或是知识产品,是一种无形财产,是创造性的智力劳动所创造的劳动成果。其中,著作权包括软件著作权、出版版权;工业产权包括专利权和商标权。一般说来,城市音乐产业知识产权得分越高,说明该城市市场主体创新活力和知识产权意识越强,城市音乐产业越有可能获得突破性进展。

【8】城市音乐产业行政支持度指标:反映的是城市音乐主管部门对于音乐产业的政策支持情况。城市设立的音乐产业支持部门数量、音乐产业发展政策制定时间与政策数量、大型音乐产业建设研讨会、峰会、论坛活动举办频次等都是影响该指标的重要因素。排名越靠前,说明相对于该城市对于音乐产业发展的政策扶持程度越大,音乐产业快速发展的可能性越大。

【9】城市音乐产业发展综合指标:城市音乐产业发展综合指标,综合考虑了城市音乐基础资源情况、人才资本要素聚集情况、企业发展状况、知识产权及行政支持等综合因素,反映了城市音乐产业发展的综合状况。排名越靠前,说明该城市音乐产业发展的综合状况越良好。

总结
《报告》显示,各城市的音乐氛围在不断提高,音乐产业已经在文化产业中居于重要地位,发展空间和市场潜力巨大。沿海地区线下消费市场实现了快速增长,线上流媒体音乐付费逐渐成为新趋势。沿海及西南、华中地区音乐产业人才聚集度相对较高,金融资本的持续注入带动这些地区的音乐教育资源。
同时《报告》也反映出,目前中国各城市音乐产业发展仍面临着评价标准体系不够健全、产业不够完备、人才聚集度不够高、企业规模不够大、版权保护体系不够健全、资本支持不足等问题。
所以《报告》为中国音乐产业发展指数体系的全面搭建奠定了良好基础,同时为基地(园区)、音乐小镇、音乐企业等对象的指标设计提供了前置参考。
城市音乐产业指数作为宏观、中观层面的评价指标,不仅为产业参与要素和参与方提供清晰的分析脉络和数据方向,也为下一步对微观层面评价对象的全面描述、重点评价明确了权重导向。
