金融强监管之下,保监会首次披露治理行业乱象数据,涉及到保险行业各个方面,做到不留“死角”。
9月18日,保监会在发布会上通报了保险市场乱象整治工作情况。根据保监会初步统计,治乱象工作开展以来,公司自查发现问题1131个,涉及金额982亿元。监管部门专项检查发现问题2300余个,涉及金额近10亿元。市场乱象问题及风险得到了揭示。
另据披露,上半年,保监会系统共对306家保险机构和447人实施行政处罚,其中罚款6369万元,处罚机构家数、人数及罚款金额分别同比增长31%、18%和21%。重大行政处罚次数明显增加,其中,禁止4人进入保险业,责令13家保险机构停止接受新业务。
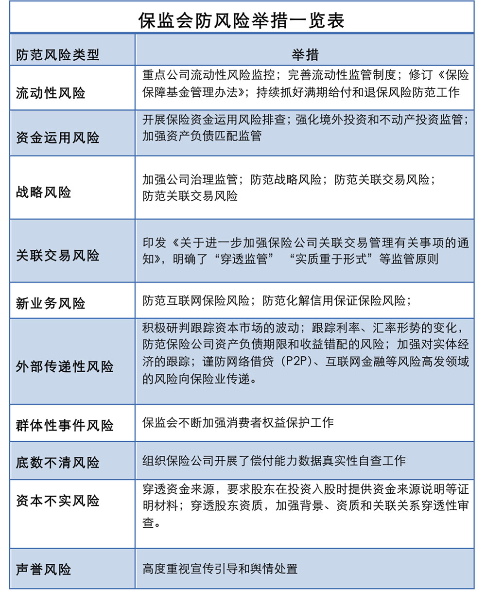
今年4月底以来,保监会出台多个监管措施和监管文件治理行业市场乱象,具体包括自查及专项检查、加大行政处罚及完善监管制度。

其中,针对保险市场主体在偿付能力、产品开发、业务经营、资金运用等方面存在的乱象问题,部署保险机构开展了8项自查及9项专项检查等。此外,保监会还制定了7个有关公司治理、产品开发、资金运用等方面的监管文件。
在资金运用方面,保监会组织开展了保险资金运用风险排查,重点自查重大股票股权投资、另类及金融产品投资、不动产投资和境外投资等方面的市场乱象。此外,保监会还组织开展了保险业涉嫌非法集资风险专项排查。

就下一步深化乱象治理的工作,保监会表示,将持续推进保险机构自查及监管检查;督促公司切实整改;依法严肃惩处,坚持“双罚制”原则,进一步加大对市场乱象问题的惩处力度。对个别影响恶劣、屡犯不改的机构,采取顶格处罚;继续完善监管制度。
