作者:阮兰泉
银行间债券市场成立于1997年6月6日,银行间债券市场是指依托于全国银行间同业拆借中心(简称同业中心)和中央国债登记结算公司(简称中债登公司)的,包括商业银行、农村信用联社、保险公司、证券公司等金融机构进行债券买卖和回购的市场。经过迅速发展,银行间债券市场已成为中国债券市场的主体部分。记账式国债的大部分、政策性金融债券都在该市场发行并上市交易。本文拟对银行间债券市场的基本情况进行简单介绍。
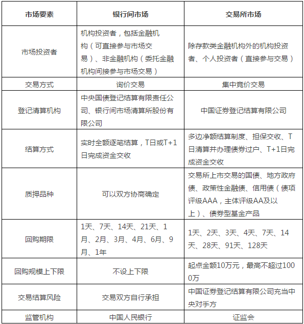
一、银行间市场与交易所市场
中国的债券市场是世界上交易量第三大的债券市场。中国主要有二大债券交易市场,其一是银行间债券市场,主要由人民银行监管;其二是交易所债券市场,主要由中国证券监督管理委员会监管,交易场所包括上交所和深交所。其中银行间债券市场约占据中国债券总交易量的90%以上。
银行间债券市场与交易所债券市场的主要区别如下:

二、银行间市场的主要债券分类与种类
从分类来说,银行间市场的债券一般主要分为利率债和信用债两大类:
利率债的发行人基本都是国家或有中央政府信用作背书、信用等级与国家相同的机构,可以认为不存在信用风险;而信用债的发行人则几乎没有国家信用做背书,需要考虑信用风险,和利率债之间存在“信用利差”。利率债主要受利率变动影响,包括长短期利率、宏观经济运行情况、通胀率、流通中的货币量等。
银行间同业交易中心对银行间市场债券的分类如下:

三、监督机构与中介机构
中国人民银行是银行间债券市场的监督机构,交易商协会为自律监管准入机构,除了自律监管的职能外,还负责非金融企业债务融资工具的注册;交易中心(全国银行间同业拆借中心)负责组织本币、外币及其衍生品的交易,本币交易又包括了货币、债券、利率衍生品及票据交易等,相当于股票市场中的上交所和深交所;而中债登公司和上清所都是银行间市场的登记托管结算机构,两者之间负责登记托管的产品不同,中债登主要负责利率债和部分信用债,上清所主要负责信用债,类似于股票市场中的中证登(中国证券登记结算有限公司)。
1、中国人民银行
中国人民银行是银行间债券市场的监督机构,负责制定银行间市场的发展规划、管理规定、对市场进行监督管理,规范和推动市场创新。
2、交易商协会
中国银行市场交易商协会是由市场参与者自愿组成的,包括银行间债券市场、同业拆借市场、外汇市场、票据市场和黄金市场的银行间市场自律组织。负责制定行业自律规则、业务规范和职业道德规范,并负责监督实施。
3、交易中心
全国银行间同业拆借中心(简称交易中心)作为市场中介组织,为市场提供交易、信息、监管等三大平台及相应的服务。
4、中债登
中央国债登记结算有限责任公司(简称中债登)主要为银行间债券市场提供托管和结算服务,另外为市场参与机构提供每一只银行间市场的品种的估值及债券收益率曲线,是银行间债券市场的后台之一。市场成员必须事先在中债登开始托管账户,以办理债券结算。
5、上清所
银行间市场清算所股份有限公司(简称上海所),为短期融资券的提供结算业务,其他银行间债券品种任然通过中债登完成。
