作者:陈瑞蓉
一提到专利著录项目变更事宜,很多小伙伴就头痛了。由于提交的文件不正确或者不完整、没有按时缴费、信息填写不完整等原因经常会收到官方下发的《视为未提出通知书》。为了能规避这些细节错误,顺利完成著变手续,今天笔者和大家来聊一下著录项目变更那些事。
首先要说一下什么是著录项目?
著录项目(即著录事项) 包括:申请号、申请日、发明创造名称、分类号、优先权事项(包括在先申请的申请号、申请日和原受理机构的名称)、申请人或者专利权人事项(包括申请人或者专利权人的姓名或者名称、国籍或者注册的国家或地区、地址、邮政编码、组织机构代码或者居民身份证件号码)、发明人姓名、专利代理事项(包括专利代理机构的名称、机构代码、地址、邮政编码、专利代理人姓名、执业证号码、联系电话)、联系人事项(包括姓名、地址、邮政编码、联系电话)以及代表人等。
以上是审查指南上的原话,是不是很长呢?
一句话来记忆就是:我们看到的公布文本/授权文本中除技术内容、官方公布的信息之外的内容就是著录项目信息。(如下图红框部分)

专利局规定应当以登记的形式办理的著录项目变更内容是:人事的著录项目(如上述划线部分)及权利转让的变更。其他内容可审查员依职权变更。下面我简单给大家分一下:
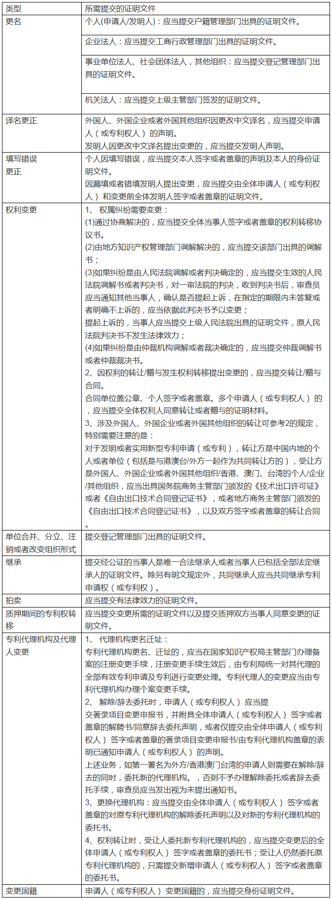
一、 著录项目变更的分类:
个人总结下大致分别:人、权、机构。
人的变更:指申请人、发明人、联系人的变更。
主要可以包括:申请人(自然人/法人)更名;名字/名称译名更正;国籍变更;填写错误的更正;增加发明人等。
权的变更:指申请权/专利权变更。
主要可以包括:转让(质押期间)、赠与、继承、合并、分立、拍卖等。
机构的变更主要包括:
代理机构的从无到有;代理机构更名、迁址;代理机构更换。
二、 各种变更具体需要的文件:著录项目申报书+著录项目证明文件

三、关于缴费时间及费用:
缴费时间:应当自提出请求之日起一个月内缴纳。期满未缴纳或未缴足的,视为未提出著录项目申报。
所需缴纳的官费:
变更发明人和/或申请人(或专利权人)的著录项目变更费:200元;
变更专利代理机构和/或专利代理人著录项目变更费:50元。
一件申请针对一个项目做了连续变更,视为一次变更,只需缴纳一次费用。
四、 其他注意事项及复杂案例:
(一)、关于费减: 全部变更或增加申请人(或专利权人)需重新提交费减请求。具体如下:
变更前申请人(或专利权人)享受费减的,
(1)全部变更后,变更后的申请人(或专利权人) 未提出费用减缓请求的,不再予以费用减缓。
(2)变更后申请人(或专利权人) 增加的,新增的申请人(或专利权人) 未提出费用减缓请求的,不再予以费用减缓。
(3)变更后申请人(或专利权人) 减少的,申请人(或专利权人) 未再提出费用减缓请求的,费用减缓标准不变。
(二)、复杂案例:A更名成A’,A’把权利转让给B,A的代理机构是C,B的代理机构是D。如何处理?如果B的代理机构仍然为C,如何处理?
第一次变更:需要做A到A’的更名。(提供工商行政管理部门出具的证明);
第二次变更是需要做:A’到B的转让(提供A’和B的转让协议/转让合同);其他需要提供文件:B与D的委托书。
因为:A的代理机构是C,A更名为A’实体没有变化故A’的代理机构仍然为C。转让后的B,委托了新的代理机构所以只需要签订与新机构的委托书即可。
如果B也使用A的代理机构C,同理,只需要提供与C的委托书。
(三)、复杂案例:A分立成A’和B, B把权利转让给A’,后更名成C,如何操作?
第一次变更:A分立成A’和B,提交登记管理部门出具的证明文件。
第二次变更:A’和B的转让证明。(转让证明/协议)
第三次变更:A’的更名。(提供工商行政管理部门出具的证明)
著变的种类看似千变万化的,但我们只要掌握最基本的那些类型,再复杂的变化也会万变不离其宗。
五、著录项目变更的生效:
(1) 著录项目变更手续自专利局发出《手续合格通知书》之日起生效。专利申请权(或专利权) 的转移自登记日起生效,登记日即上述的手续合格通知书的发文日。
(2) 著录项目变更手续生效前,专利局发出的通知书以及已进入专利公布或公告准备的有关事项,仍以变更前为准。
