
英超阿森纳一直以兵工厂的昵称闻名于外。这个昵称源于1886年,一群来自伦敦伍尔维奇区兵工厂的工人决定组建一支足球队,名叫戴尔广场队(Dial Square),后改名为皇家阿森纳(Royal Arsenal)。
1891年,俱乐部改革成为职业俱乐部,改名为伍尔维奇阿森纳(Woolwich Arsenal)。1893年,伍尔维奇阿森纳成为了一支乙级球队。直到1913年,球队才搬入海布里球场,并正式改名为阿森纳。而今天的兵工厂,已经在社交媒体、社会责任和赞助方面取得了巨大成就。
社媒战略
据了解,截至2016年5月,兵工厂在社媒上积累了大量粉丝,比如脸书粉丝达到4900万、推特7000万、中国社媒平台200万。不仅如此,阿森纳还在试图将社媒粉丝转化成实际消费者。
阿森纳社媒部负责人克里斯·哈里斯(Chris Harris)表示,他们的数字社媒领域采取的是比较传统的支配性策略。也就是说,在考虑与球迷互动、将社媒资源变现时,阿森纳会选出最佳策略,比如视频形式最佳、移动端渠道最佳等等。

阿森纳拥有自己独家的数字内容渠道arsenal.com和ArsenalPlayer,发布精彩集锦、媒体会直播、比赛日实时转播、大型赛事、独家采访等等,用来吸引越来越多的数字会员。与此同时,阿森纳还比较重视第三方平台的影响力,将优质的内容发布到所有球迷的社媒聚集地。
“你可以成为阿森纳的超级球迷。我见过许多阿森纳球迷。他们跟俱乐部没有联系,不从俱乐部买任何东西,也不打算买任何东西,但仍然宣称自己是我们的头号球迷。”阿森纳营销部负责人查尔斯·艾伦(Charles Allen)在接受媒体采访时说。
艾伦介绍说,B2C模式为阿森纳的构想提供了宝贵机会。虽然阿森纳的球迷基数很大,但真正与他们产生联系的B2C客户却只有大约200万人。
因此,如何促成线上线下交易、如何通过电商平台提供服务、如何通过场馆渠道促进销售、如何提升门票销售业务的吸引力,这成为摆在阿森纳面前的重要难题。解决难题的关键就是依靠品牌力量、优质内容与球迷号召力。归根到底,一名球迷关注一支球队,是为了寻找归属感,而阿森纳要做的就是让球迷参与进来。“真正让我兴奋的是,我认为足球内容将成为社交媒体上第一批变现的品类。”他补充说。

此外,阿森纳也希望通过与社媒粉丝产生有意义的互动,在比赛日等最敏感的时机发布最优质的、球迷最需要的内容。根据推特2016年公布的数据,阿森纳成为英超联赛中推特粉丝最活跃的球队。
社会责任
除了在社交媒体上着重发力外,阿森纳也特别注意对社会的回馈。早在阿森纳在1886年成立之际,就曾以出售比赛日节目卡的方式,为球队当时所在地——伦敦东南伍尔维奇镇的“童工之家”(Homes for Working Boys)筹资。
阿森纳成立了阿森纳社区部(Arsenal in the Community)和阿森纳基金部(Arsenal Foundation)两大业务部门,分别负责项目交付和资助业务。两个部门在青年培养和资助贫困社区方面,都做出了突出贡献。

对于社会责任方面,阿森纳社区部经理弗雷迪·哈德森(Freddie Hudson)曾对禹唐的合作伙伴Soccerex表示,“我们要明白,阿森纳首先是一支足球队,这是我们存在的价值。同时,我们也是一个组织,一个历史悠久、享誉海外的企业。所以,才会有阿森纳社区部和基金部的存在。”
正如球队主帅阿尔塞纳·温格(Arsène Wenger)所说,从长远看来,一个俱乐部生存的关键不是球场上的“顶尖”球员,而是它植根的文化。

2008年,球队推出了“人人都为阿森纳”(Arsenal for Everyone)的主题活动,欢迎所有人成为阿森纳的支持者,不论种族、性别、年龄、宗教信仰、性取向或者残疾与否,彰显了阿森纳深厚的底蕴,以及为所有球迷创造归属感的决心。
体育赞助
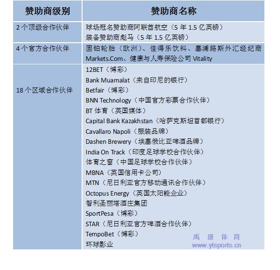
除了在社会责任方面的建树,阿森纳也在通过体育赞助提升商业收入。按照阿森纳官网的介绍,俱乐部的赞助架构主要由顶级合作伙伴(Lead Partner)、官方合作伙伴(Official Partner)、区域合作伙伴(Regional Partner)三个级别。

来源: 禹唐体育根据阿森纳官网资料整理
从上表可以看出来,阿森纳每年光从顶级合作伙伴那里,就有6000万英镑的收入。再加上英超联赛转播收入的分成,也让兵工厂的收入不断增加。
根据球队公布的半年财报显示,截至2016年11月30日,阿森纳半年内在球员方面的支出达到1.105亿英镑,营收达到1.191亿英镑。相比2015年同期亏损620万英镑的情况,税前利润达到1260万英镑。在现金储备上,从2015年的1.359亿英镑,下降到1.005亿英镑。
2016年夏季转会市场上,俱乐部花费3825万英镑签下中场扎卡,3485万英镑签下后卫穆斯塔菲,并以1700万英镑引进前锋卢卡斯·佩雷斯。
阿森纳主席奇普斯 凯瑟克(Chips Keswick)说:“上半年的财政状况比较稳健。正如预期的那样,英超转播收入的提升,直接影响到转会价格和球员薪资要求等球员成本。”凯瑟克表示,阿森纳在球队阵容方面的投入创下俱乐部历史记录。更值得庆幸的是,越来越多青训体系下的年轻球员开始崭露头角。
声明:本文为禹唐体育原创,图片除署名外均来自网络,未经同意不得转载
