作者:《中国经营报》记者 戴闰秒
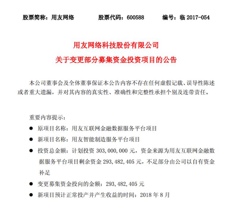
2017年7月19日晚,用友网络(600588.SH)发布公告变更部分募集资金投资项目。根据公告显示,本次拟变更募集资金投资项目为用友互联网金融数据服务平台项目,变更后募集资金投资项目为用友智能制造服务平台项目,拟投入金额3.03亿元,不足部分由用友网络以自有资金补足。

根据公告显示,截至2017年5月末,原项目累计已实际投入金额为651.76万元,募集资金投入进度2.2%。可以说,用友的互联网金融项目募集资金以来,进展略显缓慢。
“用友已经有了畅捷通,友金所等金融服务业务,在互联网金融业务上有布局,但在等待它们发挥作用,目前看作用并不明显。”弘毅投资高级经理马国海对记者称。
实际上,用友网络开始布局金融业务以来,盈利情况逐年大幅下滑,成效仍待市场验证。
募集资金追热点
对于此次改变用途,用友网络在公告中称,此次变更募集资金投资项目是由于公司架构的调整。用友网络称互联网金融板块主要由北京畅捷通支付技术有限公司和深圳前海用友力合金融服务有限公司等多个子公司持续投入,但该等子公司非全资子公司,难以变更为互联网金融数据平台项目的实施主体。
而在2014年12月用友网络发布非公开发行预案时,同样是因为国家对于互联网金融的支持。彼时,各种“宝类”产品兴起,用友在公告中称,政府对互联网金融持鼓励态度。
根据当时的公告显示,用友网络发布非公开发行预案,拟募资不超过18亿元,用于投建互联网服务项目。其中用友互联网金融数据服务平台采用“边建设边运营”方式,拟投入3亿元;项目建设期为2年,计划于2017年8月完成建设并投入使用。
不过,非公开发行预案之后,用友并没有关于项目的更新进展。
用友网络曾表示,未来公司将依托本项目研发的用友互联网金融数据服务平台,达成用友成为“全球领先的企业(及公共组织)管理服务与金融服务提供商”的愿景。对此,马国海对记者表示:“目前看,用友的金融业务离这个愿景还有差距。”
同时,有分析认为,日益严格的政策监管,也是用友网络变更募集资金投资项目的原因之一。
2016年4月国务院办公厅颁布了《关于印发互联网金融风险专项整治工作实施方案的通知》,要求资金对接银行进行专门托管;同年8月份又出台了《网络借贷信息中介机构业务活动管理暂行办法》,规定P2P等网贷平台只能从事资金信息中介服务、网络借贷金额应当以小额为主;近期央行等十七部门联合印发的《关于进一步做好互联网金融风险专项整治清理整顿工作的通知》,要求对凡从事互联网金融活动,必须依法接受准入或备案管理。
在盈灿高级研究员张叶霞看来,传统企业转型做互联网金融,面临的问题主要是业务开展的互联网运营思维、合规问题和风控问题。
“传统企业很多没有互联网或金融领域的经验,可能在这几方面存在一定的问题。传统企业转型开展互金一般都具有较强的集团背景和潜在的客户数据库,因此在资产端开发上传统企业转型互联网金融通常占有一定的优势,但从长期来看的话,投资人更关注的是平台的运营情况以及平台的风险管理能力。判断平台好坏的指标非常多,最为直观的是投资人数、成交量、贷款余额、逾期率和违约率等指标。”张叶霞对记者表示。
净利润下降4成
2014年,用友网络宣布转型,公开资料显示,用友网络互联网金融的主要经营模式是利用互联网技术和信息通信技术实现资金融通、支付、投资和信息中介服务的新型金融业务模式,主要包括支付业务和P2P业务。其中,P2P业务通过用友网络旗下的投融资平台友金所开展。
“根据网贷之家2017年6月网贷成交量与贷款余额排行榜数据显示,友金所贷款余额为47.43亿元,排第36名;成交量7.95亿元,排第48名,在P2P网贷平台中,属于第二梯队,但是与陆金所等平台相比,仍然存在不小的差距。”张叶霞对记者称。
同时,友金所的资产端来源包括线上和线下,友金普惠是友金所旗下的信贷服务平台,借款人可以通过友金普惠在线提出融资申请。此外用友集团的用友财务软件、ERP软件的中小微企业都是友金所的潜在客户。
“由于友金所的资产端均自主开发,平台规模一定程度上会受到资产端开发的限制。”张叶霞称。
至于互金业务最关键的一张支付牌照,用友网络则通过收购方式获得。
2016年10月22日,用友发布公告,拟以人民币近两亿元的价格收购畅捷通信息技术股份有限公司持有的畅捷支付 55.82%的股权,并拟以人民币1亿元向畅捷支付增资。上述股权收购和增资后,公司持有畅捷支付85%的股权。
畅捷通支付已获得中国人民银行颁发的非金融机构《支付业务许可证》,有效期自2014年7月10日起至2019年7月9日止。
根据资料显示,被收购的前两年,捷通支付持续亏损,2014年亏损约1893.6万元人民币;2015年亏损3171.9万元。
除了畅捷通和友金所,2016年用友成立了北京中关村银行,出资额为11.92 亿元人民币,占设立后北京中关村银行的29.80%股权;同时发起并设立了友泰财产保险股份有限公司获得中国保监会的批筹受理。
用友网络认为,银行是其整个业务实现闭环的关键。
用友网络公告表示,公司企业互联网服务战略聚焦“软件、云服务、金融”三大核心业务,以软件和云服务满足企业IT 需求,进而切入到企业的投融资环节实现信息流和资金流的融合,并通过金融业务实现数据变现,其中银行是整个业务实现闭环的关键。
不过互联网金融业务需要强大的资金投入,转型以来,用友的利润增长情况并不太乐观。

从2015年开始,用友网络的净利润处于下降态势。2015年,其净利润为3.24亿元,下降41.16%;2016年财报显示,用友网络归属于上市公司股东的净利润1.97亿元,同比下降39.03%。根据最新的第一季度财报显示,2017一季报净利润为-1.67亿元,去年同期则为-2.17亿元,同比增长22.93%。
颐园财经是《中国经营报》旗下专注财经领域新闻的公众号,内容覆盖银行、保险、券商、基金、交易所等多个金融行业,每天多条原创,旨在为读者提供有价值的内容服务。
本文为原创内容,如欲转载,请联系后台。

