编辑:戚新悦
7月21日,中国证券监督管理委员会主板发行审核委员会召开会议,宣布中国出版传媒股份有限公司(以下简称“中国出版”)首发过会。
说起中国出版,可能很多人不太熟悉,但这些响当当的“国家队员”恐怕是大家从小看到大的。

24家二级子公司中不乏百年老店,无论是在历史积淀、社会影响力还是市场竞争力上都有相当重的分量,中国出版堪称名符其实的“出版国家队”。
此番IPO申请过会,将意味着A股继中国科传后即将再迎“出版国家队”。
一、“中国出版”上市之路,漫长曲折
中国出版集团的上市在近年来一直是行业内一大焦点,作为国内成立的第一家中央级出版集团,也是率先完成转企改制的国字头集团,中国出版集团的上市可以说“起了个大早,赶了个晚集”。
2002年4月,经国务院批准,人民文学出版社、商务印书馆、中华书局、中国图书进出口(集团)总公司等12家出版发行机构,整体由事业单位转制为“中国出版集团公司”。

2009年,中国出版集团便开始上市筹备工作,但上市方案几经变革,从整体上市的方案,到分别运作旗下商务印书馆、荣宝斋和人民音乐出版社的上市的方案,都没有得到实行。
2011年,中国出版集团整体改制并上市的方案陆续获得上级主管单位的批复,成立股份公司,并将旗下22家二级单位进行资产重组,明确纳入上市范围的主要业务为出版领域。

但自11年大调整后的几年里,尽管一直有媒体报道“中国出版将在年内完成IPO上市”,却仍未见有实质性进展。直到2016年1月28日,中国出版才递交IPO招股书,出现在IPO预披露企业大名单中。

2017年6月26日,中国出版更新了预披露招股书,7月21日,证监会发审委召开发审会,审核中国出版的首发申请,至此,中国出版传媒股份有限公司的上市上市梦才开始转为现实。
二、近年来出版行业,迎上市热潮
近十年,出版行业上市集团的数量不断递增。

自2016年底以来,出版行业更是迎来了上市热潮。
中央级出版集团方面,在中国出版之前,另一家中央级出版集团中国科传已于2017年初成功上市。
地方出版集团方面,2016年南方传媒和新华文轩相继IPO。而北洋出版传媒、中信出版、山东出版传媒、吉林出版集团等国有出版集团也相继递交了IPO招股书;天津出版集团控股了滨海能源,或许未来会将集团资产注入滨海能源实现借壳上市。
民营出版企业方面,2017年初,新经典成为首家主板上市民营书企,掌阅科技也更新了招股书,业内人士认为,掌阅科技年内或许也将成功上市。除此之外,新三板民营书企世纪天鸿也递交了IPO招股书,向创业板发起冲刺。

另外,近年来,几家较大的出版集团上市后基本上都有不错的表现,上市似乎为出版集团们的发展增添了新的助推动力。
2016年年报显示,截至2016年12月31日,出版传媒类上市公司资产总额为1389.26亿元,较2015年年底的1209.81亿元增长了14.83%;所有公司2016年营业收入累计为906.07亿元,较2015年同期的817.08亿元增长了10.89%;2016年累计实现归属上市股东净利润91.52亿元,较同期的80.27亿元增长了14.01%。
可以看出,出版上市公司整体经营规模持续扩大,营收净利保持平稳增长,总资产、营业收入、净利润均实现了两位数的增长。
所以不难想象,随着证监会IPO审核与发放的加速,看到良好机遇的各出版集团定会加快上市步伐,2017年或将成为中国出版行业的“上市年”。
三、是机遇还是挑战?关键看整改
虽然出版上市公司们的业绩大体不错,IPO为其发展增添了新的助推动力。但对于多数的出版公司来说,目前纸媒与图书出版行业整体还是存在盈利增长缓慢、部门业务下滑的危机。
所以对于出版公司来说,上市既是机遇也是挑战,关键在于转型升级与业务调整。

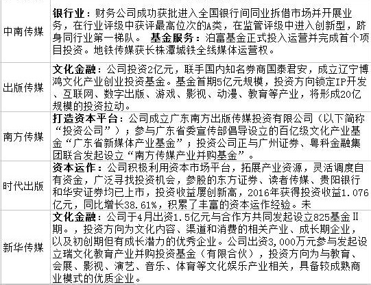
综合此前较为成功的多家出版上市公司来看,进行转型升级的措施主要有:整合线上线下渠道、布局多元文化生态、转战资本投资市场。
整合线上线下渠道:加强发行,整合渠道,升级线下实体,完善线上终端。

布局多元文化生态:布局影视文化、网络游戏、在线教育等多反面热点产业。

转战资本投资市场:成立文化产业投资基金,参与文化金融领域,进行资本运作。

四、“中国出版”上市,该如何发展?
1、实力是平均以上,却不突出
就目前来说,中国出版家底雄厚,知名度高,具有品牌优势,以及出版业细分市场的优势,算是个厉害的爸爸。

营业收入表
据招股书显示,至2014年至2016年,中国出版分别实现了346亿、410亿和415亿的营收,虽2016年较2015年的增长速度有所降低,但仍达到了较高的盈利值。

营业收入表(按业务划分)
在业务收入结构上来看,仅出版和发行两项占整体收入的80%以上,其中报刊的出版发行又占8%~12%左右。近年来,其主营业务发展相对稳定,仅翻译业务有所下滑。


净资产收益率对比表
不过,虽中国出版有着较强的实力,但是与另外几家已上市的出版公司相比,成绩只能算平均以上,并不抢眼。
主要原因在于业务结构差异,中国出版是聚焦于产业链某一环节的公司,以图书、报刊、电子音像等出版物出版为主业,而另外几家营业收入规模较大的公司均为全产业链公司。
所以对于中国出版而言,上市后的发展同样机遇与挑战并存。
2、上市后该如何整改?
关于中国出版未来的发展,应当既保持原有的影响力、知名度优势,又紧跟媒体融合和国际化的大趋势,抓住机遇,迎接挑战。
在未来的转型方向上,中国出版可以向已上市的公司借鉴,走“整合线上线下渠道、布局多元文化生态、转战资本投资市场”三条道路。

而针对目前的业务而言,中国出版急需做到以下四点:
1.继续扩大文化影响:提高内容创新能力,强化出版导向质量管理,聚焦优质内容资源。2.实现媒体融合:培育新业态,扶持重点工程,加快传统报刊与新媒体的融合。3.提高国际化水平:做好国际化布局,欧美、“一带一路”、华语圈同步推进。4.均衡发展各项业务板块:推进内部资源整合,强化资本运作;增加文学出版、少儿出版、经管出版的比重,提高数字出版收入比重,培育印刷业务,推动转型升级。
结语:所有的文化都是需要被资本滋养的,尤其是要实现转型的传统出版业,加速进入资本市场已成为一种趋势。在“出版国家队”的带领下,出版业的上市势必出现又一波高潮,中国出版业的资本版图也将日趋多元化。上市对出版公司来说是机遇还是挑战?共同期待,拥抱资本后的它们会怎么玩!
部分资料来源:出版商务周报、出版人杂志、爱范儿、现代出版、文化产业评论
推广:唐丁逸
