
作者:Lina
智东西7月20日消息,今天,国务院近日印发《新一代人工智能发展规划》(以下简称《规划》),对于人工智能行业下一步的发展规划提出了方向性的意见,包括我国面向2030年的新一代人工智能“三步走”战略、AI的数十个落地产业、八大关键技术、AI人才的培养与引进、以及成立人工智能规划推进办公室等。
在今年三月的“两会”(全国人民代表大会,中国人民政治协商会议)期间,“人工智能”首次被写入了总理《政府工作报告》后,政府第一次发布专门针对“人工智能”的国字号文件,也标志着我国已经将人工智能上升为国家战略。
一、从产业到社会服务,AI的全面落地
《规划》中提到,我国现在面临着人口老龄化、资源环境约束等挑战,需要推动人工智能与各行业融合创新。
从产业界来说,需要推动人工智能在制造、农业、物流、金融、商务、家居等重点行业落地应用。同时大力发展新兴产业,包括智能软硬件、智能机器人、智能运载工具、增强现实与虚拟现实、智能终端、以及物联网等。到2020年,人工智能核心产业规模超过1500亿元,带动相关产业规模超过1万亿元。
从公众服务来说,需要围绕教育、医疗、健康和养老等行业,为公众提供个性化、多元化的服务。从社会治理角度则需要推进智慧政务、智慧法庭、智慧城市、智能交通、智能环保等人工智能应用,推动社会治理发展。
此外,《规划》中还提到,由于人工智能技术可准确感知、预测、预警基础设施和社会安全运行的重大态势,及时把握群体认知及心理变化,对维护社会稳定有着重要作用。可预见的是,安防产业也将会是AI在产业与社会服务落地的重点项目之一。
二、八大重点AI技术
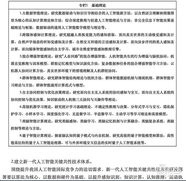
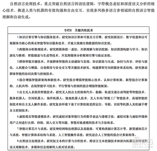
《规划》中还列出了八项新一代人工智能的关键共性技术,其中无人车、机器人、虚拟助手、神经网络处理器、AI专用芯片、自然语言处理(NLP)、知识图谱等我们熟悉的AI技术也纷纷入选。
八项技术分别为:知识计算引擎与知识服务技术、跨媒体分析推理技术、群体智能关键技术、混合增强智能新架构和新技术、自主无人系统的智能技术、虚拟现实智能建模技术(指的是虚拟对象与虚拟环境和用户之间的交互)、智能计算芯片与系统、自然语言处理技术。
具体展开见文后全文。
三、加快AI人才的培养与引进
《规划》中表示,人工智能发展的重中之重是——高端人才队伍建设。我们要坚持以培养人才+引进人才相结合的方式进行,加强教育体系建设的同时,加快引进全球顶尖人才和青年人才。具体包括:
1)加大高端人工智能人才引进力度:开辟专门渠道,实行特殊政策,重点引进神经认知、机器学习、自动驾驶、智能机器人等国际顶尖科学家和高水平创新团队。
2)建设人工智能学科,重视学科融合:推动AI在高校中的学科建设,尽快在试点院校建立AI学院,并重视AI与数学、计算机科学、物理学、生物学、心理学、社会学、法学等学科专业教育的交叉融合,并且鼓励产业界与学术界加强合作。
四、成立人工智能办公室,推进“三步走”
《规划》最后表示,科技部内将成立人工智能规划推进办公室具体负责推进规划实施。同时成立人工智能战略咨询委员会,研究人工智能前瞻性、战略性重大问题,对人工智能重大决策提供咨询评估。
同时,我国将充分利用已有资金、基地等存量资源,统筹配置国际国内创新资源,发挥好财政投入、政策激励的引导作用和市场配置资源的主导作用,撬动企业、社会加大投入,形成财政资金、金融资本、社会资本多方支持的新格局。
此外,《规划》还提出了我国人工智能“三步走”战略目标:
第一步:到2020年,人工智能总体技术和应用与世界先进水平同步,人工智能产业成为新的重要经济增长点,培育若干全球领先的人工智能骨干企业,人工智能核心产业规模超过1500亿元,带动相关产业规模超过1万亿元。
第二步:到2025年,人工智能基础理论实现重大突破,部分技术与应用达到世界领先水平,人工智能核心产业规模超过4000亿元,带动相关产业规模超过5万亿元,初步建立人工智能法律法规、伦理规范和政策体系。
第三步:到2030年,人工智能理论、技术与应用总体达到世界领先水平,成为世界主要人工智能创新中心,人工智能核心产业规模超过1万亿元,带动相关产业规模超过10万亿元,形成一批全球领先的人工智能科技创新和人才培养基地。
结语:弯道超车
从“人工智能”首次被写入了总理《政府工作报告》,再到国务院印发的这份《新一代人工智能发展规划》,我国已经将人工智能上升为国家战略。目前,国家越发关注以人工智能、新能源、新材料、5G为首的高新技术行业,加大力度投入产业升级,无一不是为了提升综合国力、加强科技研发实力、在智能科技新赛道上实现弯道超车。
我们错过了工业革命,我们错过了电气革命,我们勉强跟上了信息革命的节奏,却依旧需要跟随欧美企业的发展步伐,难以从“中国制造”升级到“中国创造”。然而今天,我们没有错过人工智能革命,在这个风起云涌、瞬息万变的智能时代里,在老牌发达国家GDP增速低至2%、甚至1%的背景下,我们在泛智能赛道上与世界领先国家并肩前跑的,力求弯道超车。
附:《新一代人工智能发展规划》全文



























