
从“盆景”到“风景”,从“两张皮”到“一盘棋”——以品牌战略思维重塑党建创新,让“红色引擎”真正成为高质量发展的引领力量。
序章:新时代党建创新的价值命题
“党建做实了就是生产力,做细了就是凝聚力。”
这句话,既是新时代国企党建工作的价值注脚,也是大道恒美深耕政府与国资国企服务多年来的实践体悟。在“十五五”规划开局、深圳承办APEC盛会的历史节点,如何以高质量党建引领高质量发展?如何在城市治理、产业升级、民生服务的前沿阵地探索党建新范式?这成为摆在每一家国企面前的必答题。
然而在实践中,党建品牌创建普遍面临三大困境:“碎片化创建、同质化竞争、短期化效应”——品牌建设缺乏体系,特色不鲜明,往往是“一阵风”式的形象工程;“党建与业务两张皮”——品牌创建停留在口号层面,未能与核心业务深度融合;“重命名、轻内涵”——品牌名称响亮,但缺乏坚实的理论支撑和有效的落地载体。
如何打破困局,让党建创新从零散“盆景”升级为系统“风景”?大道恒美品牌管理公司依托独创的“五星战略模型”,给出了兼具系统性与实践性的解决方案。
❯ 01
五星战略模型:党建品牌创新的系统方法论
作为中国首创“大品牌战略体系”的专业品牌战略企业,大道恒美深耕政府、城市公共、科技、文旅等多个领域,服务210余家企业及多级地方政府客户。在为深圳福田园岭街道、深圳罗湖东门街道、深圳光明区光明街道、惠州惠城区江北街道、深圳机场集团、招商银行、深圳航空、深圳市城建集团、惠州农投集团等政府与国央企提供服务的实践中,大道恒美逐步淬炼出独具特色的党建创新方法论。
在此基础上,大道恒美于2024年推出驱动城市经济文化发展的「五星战略模型」,深度契合“人民城市人民建”的核心理念。该模型以品牌建设为支点,通过六大维度的深度融合、环环相扣、彼此赋能,构建起完整的党建品牌创新框架:

六大维度协同发力,助力党组织实现党建价值、商业价值与社会价值的共生共赢,从根本上破解党建品牌创建的各类难题。
❯ 02
战略定位力:精准锚定,破解“两张皮”困局
党建品牌创建的首要前提是精准定位。定位偏差必然导致品牌创建流于口号,无法与核心业务深度绑定。五星战略模型中的“战略定位力”,要求党组织通过深入走访、全面调研,精准掌握治理痛点、企业需求和群众期盼,确保品牌定位与自身职能、发展方向、群众诉求高度契合。
在惠州CBD江北商圈,大道恒美精准捕捉到党建服务与商圈发展脱节的痛点。作为惠州政治、经济、文化核心区,该商圈涵盖41栋楼宇、1.7万家企业、10万创业就业人员,传统党群服务中心功能单一,难以融入商务精英群体。
大道恒美打破传统局限,将其重新定位为“凝聚人心、引领发展的综合价值枢纽”,提出“政企共建、商圈共创、发展共享”的创新理念,有机融合政治功能、经济功能、社会功能和文化功能。如今,这里已成为大湾区标志性商圈党群服务阵地,党建从“自说自话”转向“深度融入”,成功破解了党建与经济发展脱节、服务功能单一等传统难题。
相较于商圈的经济发展痛点,深圳福田园岭街道所面临的是老城区转型的复合型命题。大道恒美在服务园岭街道的过程中,面对的是一片承载着工业记忆、亟待有机更新,同时又肩负全龄友好建设重任的核心腹地。
园岭拥有“三岭一中心”的独特空间格局,且正值2026年APEC会议在深举办前夕,作为“乐活大道”核心段的承载地,亟需以品牌化战略重新梳理发展逻辑。大道恒美为园岭街道系统构建了“乐活园岭”品牌核心体系,确立“活力乐园,幸福智岭”为核心主张,在具体实施层面推动党建引领、经济发展、社会服务、社区治理四大职能的品牌化跃升,实现从“基础保障”到“价值引领”的深刻转型。

❯ 03
文化溯源力:铸魂塑形,让党建品牌有根有魂
党建品牌的生命力在于内涵——绝非单纯的名称响亮、口号新颖,深厚的文化底蕴才是品牌长久发展的根基。文化溯源力强调深入挖掘和提炼组织的历史文脉、精神特质与发展愿景,将其转化为清晰可感、具有凝聚力的文化理念体系。
大道恒美以“儿童友好”为核心命题,从顶层设计层面延续园岭街道“深圳市首条儿童友好街区”的在地文化脉络,将4300㎡的陈旧党群空间焕新为承载教育理想、社区共融与党建文化的复合型人文地标。
项目首创“街校社共建”模式,以深圳实验综合楼为载体,整合街道与学校资源,构建起思想引领、文化传承、场域体验、社会治理、长效运维“五维一体”的创新场景。该项目荣获第七届“圳治”榜单“百千万工程”类优秀案例,入选国家发改委《中国儿童友好城市发展报告(2025)》案例(深圳唯一),园岭街道成功获评“国际儿童友好街区”。

在光明迳口社区党群服务中心的实践中,大道恒美以“文化+经济”双轮驱动为战略框架,将迳口党群空间重新定义为“非遗文旅中枢”。项目紧扣当地麒麟舞这一非物质文化遗产体系,联动光明三宝产业集群,打通了从文化展示、产品消费到产业链延伸的完整价值闭环。这一模式实现了非遗活态传承与社区商业价值的双向赋能,有效提升了区域经济发展活力与基层治理协同效率。
❯ 04
审美共情力与体验感知力:让党建文化可感可触
传统党建空间往往给人严肃、刻板的印象,难以吸引年轻群体、商务精英主动参与。大道恒美秉持“场域即体验、空间即品牌、运营即内容”的创新理念,将审美共情力与体验感知力深度融合。
在深圳光明东周社区,面对光明科学园核心区科创企业云集、人口年轻化高知化的特点,大道恒美以“星伙力”为核心,构建“党建引领+公益普惠+全龄服务+社群运营+科创赋能”功能体系,以“80%公益+20%普惠”的服务模式,通过邻里音乐、咖啡品鉴、青年夜校、创业路演、科技课堂等多元活动,让党群空间成为最具活力的“未来社区”范本。
在罗湖东门湖贝儿童友好社区项目中,大道恒美将五百余年岭南古村的历史肌理与当代儿童友好理念进行创造性嫁接,成功塑造了一个融合趣味体验与文化记忆的儿童友好新地标。设计层面,古村的历史符号被有机嵌入空间叙事,与儿童友好的功能场景形成对话,使党建文化不再是抽象的说教,而是通过沉浸式的环境体验潜移默化地传递。这一实践推动了党建引领下社区闲置资源的活化利用,为基层治理创新注入了鲜活样本。
❯ 05
产业驱动力:党建赋能,激活发展新动能
党建创新的最终目标是提质增效——既要做好群众服务,更要推动高质量发展。产业驱动力的核心是将党建工作深度嵌入产业链、生态链,让党建真正成为推动发展的“红色引擎”,践行“党建做实了就是生产力”的核心理念。
在惠州农投集团,大道恒美协助构建以“惠农兴业,投创未来”为内核的品牌文化体系,让党建成为引领农业现代化的“红色引擎”。

围绕惠州天安数码城“中国未来社区样板”的建设愿景,大道恒美提出“党建引领未来社区”的核心理念,为其党群服务中心搭建了“1+3+N”的运营架构。通过系统整合产业、场地与人才三类核心资源,项目凝聚起“跟党一起创业,我们一起创造”的广泛共识,将党建工作深度嵌入产城融合的发展脉络之中,使其从服务保障角色跃升为驱动园区高质量发展的“红色引擎”,树立了大湾区产城人文融合的新标杆。

在深圳城建集团趣园城市更新项目中,大道恒美以“党建引领,人民城市”为核心理念,将城市更新与党建创新深度绑定。趣园项目地处深圳老城区核心地段,承载着城市记忆与民生改善的双重使命。大道恒美从顶层战略出发,协助城建集团构建“党建+城市更新”创新模式——以党组织为统筹枢纽,整合政府、企业、居民、设计方等多方力量,建立“民意征集—方案共商—过程监督—成果共享”的全周期参与机制。
在空间规划上,趣园项目突破传统旧改的“大拆大建”思维,提出“有机更新、文脉延续、功能复合、智慧赋能”四大原则。通过保留历史街巷肌理、植入社区党群服务驿站、打造“红色记忆馆”与“邻里议事厅”,让党建阵地从“挂牌子”变为“融进去”。在运营层面,引入“政府引导+国企主导+社会资本参与”的混合模式,配套建设人才公寓、社区食堂、共享办公等便民设施,形成“党建引领城市更新、更新反哺社区治理”的良性循环。
这一项目成为深圳老城区“党建+城市更新”的创新样板,既提升了城市品质,又凝聚了社区人心,生动诠释了“人民城市人民建,人民城市为人民”的时代命题。

❯ 06
党业融合:从“两张皮”到“一盘棋”的融合逻辑
党业融合是党建品牌创新的核心命题,也是大道恒美五星战略模型的关键价值锚点。为什么许多党建品牌最终沦为“空中楼阁”?根本原因在于融合逻辑的缺失——党建与业务被割裂为两条平行线,各自运行、互不支撑。大道恒美在实践中提炼出党业融合的三层逻辑框架,从根本上破解“两张皮”困局。
第一层:战略融合——以党建定方向,以业务验成效
战略融合是党业融合的“顶层设计”。党建不是业务的“附加题”,而是业务发展的“导航仪”。大道恒美在服务国企客户时,始终坚持一个原则:党建品牌定位必须与企业的核心业务战略同频共振。
在园岭街道创新创业党群服务中心-平安科技大厦项目中,大道恒美深度参与了室内外文化设施的整体策划与落地。该项目地处福田区八卦岭片区,原为深圳最早的工业基地之一,如今正转型为“新质生产力创新发展带”的核心承载区。项目以“湾区智岭、乐活园岭”为战略定位,面向深港澳台青年创业者,打造集党建引领、创业孵化、社群服务于一体的复合型党群空间。
战略融合的逻辑公式:党建战略定位 = 业务发展方向 ∩ 群众核心需求 ∩ 组织政治使命
第二层:机制融合——以组织强链接,以流程促协同
机制融合是党业融合的“操作系统”。没有机制保障,融合就会停留在口号层面。大道恒美通过构建“双向进入、交叉赋能”的融合机制,让党建组织力真正转化为业务推动力。
具体而言,包括三个关键机制:
•组织嵌入机制:在趣园城市更新项目中,党组织成为“政府—企业—居民—设计方”多方协同的统筹枢纽,通过“民意征集—方案共商—过程监督—成果共享”的全周期参与机制,将党建的组织优势转化为项目推进的治理效能。
•资源链接机制:在江北商圈,通过“1+3+5”服务体系,将党群服务中心的政务资源、空间资源、活动资源与企业的人才需求、融资需求、社交需求精准匹配,形成“需求清单—资源清单—服务清单”的闭环。
•考核牵引机制:将党业融合成效纳入党组织书记述职评议和单位评优评先的核心指标,以考核“指挥棒”倒逼融合落地。
机制融合的逻辑公式:党业融合效能 = 组织嵌入 × 资源链接 × 考核牵引
第三层:价值融合——以党建创价值,以价值证党建
价值融合是党业融合的“终极检验”。党业融合不是为融合而融合,而是要让党建成为“看得见的生产力”。
在深圳口岸的品牌升级工作中,大道恒美紧扣其“国家门户”与“城市客厅”的战略角色,从战略顶层设计、文化体系构建、IP衍生开发到品牌活动策划实施了全维度的介入。项目秉持“国家战略为纲,城市文化为核”的原则,联合口岸管理单位、驻地政府及在地商业力量,构建起具有高度辨识度的口岸文化表达体系,推动口岸从单纯的交通功能节点向承载情感温度与文化辐射力的“国家名片”稳步转型。


“深圳号”彩绘飞机是由深圳市文化广电旅游体育局与深圳航空联合打造的城市文旅形象项目,大道恒美担纲整体策划与设计。该项目以“山海连城,创意之都”为设计主题,机身彩绘融合了梧桐山、深圳湾、湿地候鸟等自然生态元素,以及平安金融中心、春笋大厦、湾区之心摩天轮等城市地标剪影,以流线型彩绘勾勒出“飞过地平线,划过天际线”的双重寓意。这一设计突破了传统城市形象传播的静态模式,将深圳“活力、向上”的城市气质定格于云端,构建起一座“飞行的城市展厅”,并已斩获2023 DNA巴黎设计奖、梅花创新奖“最佳内容营销创新奖”等多项国际荣誉。


价值融合的逻辑公式:党建价值 = 经济价值增量 + 社会价值增量 + 品牌价值增量
党业融合的“大道恒美路径”
基于三层逻辑框架,大道恒美形成了党业融合的四步落地路径:
1.共诊:深入调研客户的业务痛点、组织堵点、群众盼点,识别党建与业务的关键接口
2.共定:与客户共同确定党业融合的核心目标与衡量指标,确保“融合有方向”
3.共建:通过五星战略模型的六大维度系统推进,确保“融合有抓手”
4.共评:建立融合成效的动态评估机制,以数据验证、以案例说话、以口碑传播
党业融合的本质,不是“党建+业务”的物理叠加,而是“党建×业务”的化学反应。 大道恒美以五星战略模型为方法论底座,以三层融合逻辑为理论框架,以四步落地路径为操作手册,真正实现从“两张皮”到“一盘棋”的质变。
❯ 07
传播破圈力:立体传播,扩大品牌影响力
优秀的党建品牌既需要扎实的内涵支撑,也需要有效的传播赋能。传播破圈力强调打破传统传播局限,构建立体化、多维度的品牌传播体系。
大道恒美结合航空枢纽人流、物流、信息流高度集聚的特点,将“空港党建”品牌体系与企业“从心出发,连通世界”的使命深度融合。通过全触点视觉一体化建设、系列主题视觉与情感化叙事、轻量化场景化节日互动活动,让党建工作与旅客服务、企业运营深度绑定,强化了机场作为“国家窗口、城市客厅”的温暖形象。

在八卦一路美食街品牌升级中,通过“宣文旅商联动”机制,将一条承载工业记忆的老街转化为兼具文化厚度与商业活力的城市IP,入选广东省餐饮消费新场景。


❯ 08
长效运营:PRO模型构建可持续党建生态
党建品牌创建绝非短期工程,需要系统谋划、长效管理。大道恒美专门构建「PRO运营模型」,为党建空间长效运营提供完整解决方案:
•Public(公共价值):以党群服务中心为枢纽,整合政务、文化、教育等公共服务资源
•Resource(资源链接):建立“政府主导+企业运营+社会参与”的协作机制
•Operate(长效运营):通过“社团孵化+IP授权+数据赋能”激活内生动力

在此基础上,创新引入“运营合伙人”机制,践行“以阵地换资源,以资源换服务,以企业服务企业”的理念,通过需求、资源、服务“三张清单”精准匹配,形成闭环生态。深实验·园岭街道项目首创社团运营模式和O2O社区便民服务模式,成功实现党群中心从“财政输血”到“自我造血”的转变。
❯ 09
大道恒美的“道与术”:大品牌战略体系与AI时代布局
上述方法论与实践,根植于大道恒美独创的「大品牌战略体系」——中国首个融合政策研究、产业洞察、文化基因解码与数字传播的系统性品牌方法论。该体系涵盖十大模块,形成“左侧底层构建与商业落地”与“右侧认知渗透与价值放大”的完整闭环,将品牌从营销工具升维为企业战略中枢。
大道恒美的核心理念是“品牌业务化,业务品牌化”。正如创始人朱美乐所言:“任何不能辅助企业商业发展目标的品牌,都是耍流氓。”
在AI时代,大道恒美率先推出「大品牌战略+AI数智建设」双引擎模型:引擎一通过战略定义、文化智造、审美引领构建深厚的品牌资产;引擎二包括品牌智能决策中枢、AI内容生成、品牌知识库等模块,双轮驱动,协同共生。数据显示,超过68%的B2B采购决策始于AI搜索对话,企业如果不布局企业数智资产建设,进入大模型的引用库,就相当于在数字世界中“消失”。大道恒美正帮助中国企业建立这一独特的竞争优势。

❯ 10
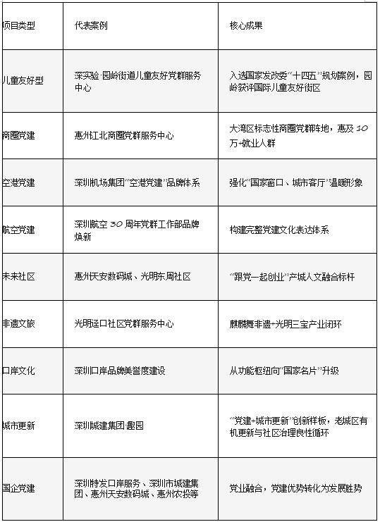
实践矩阵:从城市到产业的全域赋能
回望大道恒美多年来的探索与实践,从深港融合的前沿阵地到产城人文的未来社区,从商圈楼宇的活力中心到非遗文旅的振兴样板,大道恒美积累了丰富的实战经验:

❯ 11
去达未来:以五星战略模型书写党建创新“红色篇章”
新时代党建品牌建设是一项系统性、长期性工程,需要党组织立足实际、统筹规划、久久为功。践行“党建做实了就是生产力,做细了就是凝聚力,做强了就是竞争力”的理念,大道恒美“五星战略模型”以六大维度为支撑,以三层党业融合逻辑为内核,为党建品牌创新提供了一套完整、可落地的方法论:
•以战略定位力校准方向,避免党建与业务脱节
•以文化溯源力涵养底蕴,让党建品牌有根有魂
•以审美共情力与体验感知力凝聚人心,让党建文化可感可触
•以产业驱动力激发动能,推动党建赋能发展
•以三层融合逻辑打通“两张皮”,实现党建×业务的化学反应
•以传播破圈力放大影响,提升品牌辨识度
•以PRO长效运营模型保障活力,实现品牌可持续发展
大道恒美的使命是“让世界认识中国品牌”。从深圳号彩绘飞机飞抵伦敦、东京等20余个国际城市,到深港融合的口岸文化长廊;从儿童友好党群服务中心的温馨场景,到商圈楼宇的“天际会客厅”;从老城区趣园的城市更新样板,到产城人文融合的未来社区——大道恒美以品牌思维让党建创新落地生根,让党建优势真正转化为发展胜势,让“红色引擎”真正成为高质量发展的引领力量。
不止战略,而且实现。这正是大道恒美对新时代党建创新的时代答卷。

大品牌战略驱动
企业商业价值生长&城市经济文化迭变
大道恒美,作为全球大品牌战略体系的首创者与中国品牌生态重塑的推动者,始终以“让世界认识中国品牌”为使命。十余年来,我们聚焦中国品牌的高质量生长与全球化崛起,为企业和城市提供全生命周期的品牌系统解决方案。
我们以大品牌战略+AI数智化品牌资产建设逻辑为理念,将前瞻性品牌定位与品牌战略为灵魂,通过策略策划、创意设计、整合传播与全球资源的核心引擎,构建了“战略-文化-设计-传播-运营”全链路服务体系,贯穿品牌全生命周期服务。我们旨在为客户构筑的,不仅是市场的竞争力,更是文化生命力与可持续发展根基。
源自创始人近二十年的B2B品牌战略深耕,我们融合西方经典理论与本土实践智慧,独创了以“大品牌战略”为核心、以“五星模型”为延伸的方法论体系。这打破了品牌作为营销工具的旧有认知,将其升维为企业战略的中枢与城市发展的核心驱动力。在AI时代浪潮中,我们前瞻性地布局“AI+品牌”生态,为企业构建品牌数智化基座与生长运营体系,致力于成为融汇理论创新、实战落地与国际视野的中国品牌战略智库。

不止于战略,更关乎实现。我们以“精准定义与有效实现”为核心竞争力,业务版图覆盖政府、城市公共、科技制造、文旅商、航空、地产、设计、现代农业等十大关键领域。迄今,我们已助力超过190家企业与多级地方政府,见证并推动了众多客户从千万到十亿、从百亿到千亿的跨越式成长。从行业龙头到国央企焕新,从区域标杆到全球布局,我们以专业力量赋能品牌价值与商业成就的双重飞跃。
我们更以品牌为纽带,协同地方政府,以“经济、文化、治理、生态”四位一体的战略模型,驱动城市更新、产业升级与文化传承,抢抓新质生产力时代机遇。大道恒美,不仅助力中国品牌硬实力的崛起,更致力于提升其文化软实力,向世界传递中国品牌的独特价值与澎湃的时代魅力。
(免责声明:本文为本网站出于传播商业信息之目的进行转载发布,不代表本网站的观点及立场。本文所涉文、图、音视频等资料之一切权力和法律责任归材料提供方所有和承担。本网站对此咨询文字、图片等所有信息的真实性不作任何保证或承诺,亦不构成任何购买、投资等建议,据此操作者风险自担。)
