近日,我国西北地区首台15量子比特超导量子计算机在陕西长安先导生命科学产业创新中心稳定运行,已为医药企业开展药物设计中的量子化学计算服务。
这台“黑科技”计算机聚焦生物医药与材料设计核心场景,深度融合AI算力与经典超算资源,构建起国际先进的“量超融合”算力平台,填补了西北地区量子算力基础设施的空白。
“十五五”规划纲要明确提出,要前瞻布局未来产业,推动量子科技、生物制造、氢能和核聚变能、脑机接口、具身智能、第六代移动通信等成为新的经济增长点。作为“十五五”规划纲要中六大未来产业之一,量子科技是我国抢占未来科技与产业核心话语权的重要支撑。
加速从“1到10”跨越
百年前,物理学家们发现经典物理学无法解释微观世界,量子力学应运而生。如今,量子科技正突破经典物理的极限,重新定义人类的计算能力、感知精度与信息安全。
量子计算产业是以量子力学原理为理论基础,围绕量子计算机的研发、制造、应用及生态构建而形成的综合性产业体系,呈现出高度的专业化与协同性。

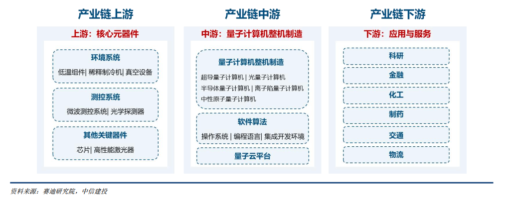
从产业链条来看,上游主要包含测控系统、低温器件、各类关键设备组件等,是研制原型机的必要保障;中游作为关键环节,主要为量子计算原型机和软件,其中原型机是产业生态的核心部分,目前超导、离子阱、光量子等技术路线发展较快;下游则通过量子计算云平台对接金融服务、药物研发、人工智能、化工及能源等广泛的应用领域。
当前,全球量子计算行业整体正处于从实验室原型向工程化应用的早期过渡阶段,但已实质性完成了“从0到1”的关键跨越。在部分实际应用场景中,如特定数学问题求解、分子模拟及药物研发的性能已显现出优于经典计算机的趋势。
此次西北首台超导量子计算机为创新药研发开辟了新路径,克服了传统计算机在药物和材料研发中常面临的计算慢、精度有限、“算不动”复杂问题等困境。业内专家指出,实体量子计算机本地落地的核心价值,在于云平台无法提供的底层计算能力,只有真机部署才能真正释放算力价值,这相当于为区域产业发展筑牢了算力“基础路”。
随着量子计算在化学模拟、金融、生物制药、人工智能、工业制造、安全等行业大规模商业化落地,根据麦肯锡和招商证券的谨慎估计,到2035年,全球量子计算市场规模有望达到200亿美元,年复合增长率高达38.69%,发展前景广阔。
“拐点”已至
在全球范围内,海外科技巨头与国内科研骨干企业正在科研与商业化赛道展开全方位的竞速。以谷歌、IBM、微软、英伟达为代表的美国企业已形成“科技巨头+国家实验室+军工与安全体系”的三层闭环架构,英伟达、IBM、IonQ等全球领军企业正通过云平台与硬件交付,加速算力变现。
当前,我国在量子计算、量子通信、量子精密测量三大赛道均取得突破。以中科大、深圳国际量子研究院等为代表的科研机构,和以国盾量子、国仪量子、本源量子为代表的龙头企业脱颖而出,研发集群带动产业发展的格局已初步形成。
全国多地也在争相打造成为量子产业高地。比如,以合肥量子信息国家实验室为核心,协同北京、上海、深圳、济南等地的研究中心,构建起“理论-器件-应用”的闭环生态。
陕西也在算力基础设施建设取得重大突破。2025年11月,陕西省大数据集团有限公司与上海图灵智算量子科技有限公司联合共建“四算融合数据中心”,煤矿“一通三防”量子计算实验室,探索量子计算在能源领域应用。
值得注意的是,资本市场也对量子计算赛道的关注度持续升温,呈现“分散押注”特征。IT桔子数据显示,2026年第一季度国内量子计算赛道(截止到3月17日)完成17起融资,披露金额达22.04亿元,几乎追平2025年全年水平,这种“单季赶追全年”的现象,反映出资本市场对量子计算商业化拐点的强烈预期。
从实验室、生产线到资本市场,量子计算产业正加速前行。
