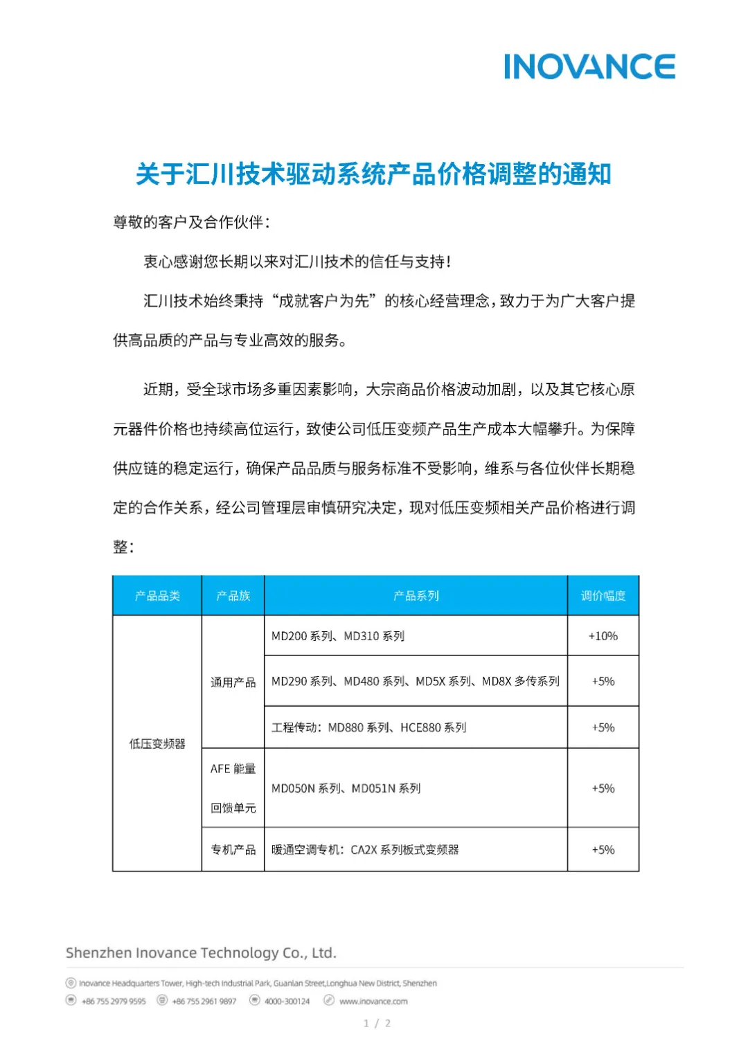
3月31日,汇川技术发布产品价格调整通知:近期,受全球市场多重因素影响,大宗商品价格波动加剧,以及其它核心原元器件价格也持续高位运行,致使公司低压变频产品生产成本大幅攀升。经公司管理层审慎研究决定,现对低压变频相关产品价格进行调整,调价幅度为5%-10%。自2026年4月27日起,所有新签订单均按调整后价格执行。


3月31日,汇川技术发布产品价格调整通知:近期,受全球市场多重因素影响,大宗商品价格波动加剧,以及其它核心原元器件价格也持续高位运行,致使公司低压变频产品生产成本大幅攀升。经公司管理层审慎研究决定,现对低压变频相关产品价格进行调整,调价幅度为5%-10%。自2026年4月27日起,所有新签订单均按调整后价格执行。


广告等商务合作,请点击这里
