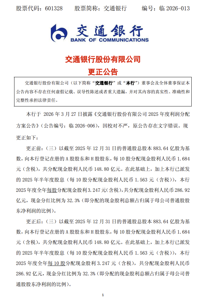
3月30日,交通银行发布更正公告:本行于2026年3月27日披露《交通银行股份有限公司2025年度利润分配方案公告》,因校对不严,原公告存在文字错误。“每股分配现金股利3.247元(含税)”,现更正为“每10股分配现金股利3.247元(含税)”。除上述更正外,其他内容无修改。本行对上述错误给投资者带来的不便深表歉意。本行将进一步加强信息披露编制与复核,确保信息披露质量。

3月30日,交通银行发布更正公告:本行于2026年3月27日披露《交通银行股份有限公司2025年度利润分配方案公告》,因校对不严,原公告存在文字错误。“每股分配现金股利3.247元(含税)”,现更正为“每10股分配现金股利3.247元(含税)”。除上述更正外,其他内容无修改。本行对上述错误给投资者带来的不便深表歉意。本行将进一步加强信息披露编制与复核,确保信息披露质量。

广告等商务合作,请点击这里
