作者:赵二把刀
“一寸光阴一寸金,寸金难买寸光阴”——内容创业的终极目的,其实不一定是做出好作品,而是争夺“用户时间”,所以综艺市场的头部玩家,往往是能够充分争取用户时间的,比如,《好声音》《爸爸去哪儿》《跑男》等等,更能够霸住用户的时间自然是《超女》《快男》等选秀综艺。近年来的网综热,无论是从题材、模式以及创新上来看,视频网站的力推都是试图借此机会占有“互联网原著民“,也就是更年轻的90后、95后乃至00后的”用户时间”。

尤其是爱奇艺、优酷、腾讯视频和芒果TV,以头部网综扎堆,偶像养成、二次元、综N代等纷纷在这个时间段上线——下面,读娱君就带你读懂暑期档网综的关键词,以及资本对于头部网综创业团队的押注情况。
- 关键词:大平台推动二次元
- 代表网综:
- 《我爱二次元》—腾讯视频(已上线)
- 《超次元偶像》—优酷(已上线)
- 《次元星计划》—爱奇艺(未上线)
2017年暑期档,网综市场最大的变化,应该是二次元综艺开始从零星起步到落地三大平台。腾讯视频、爱奇艺以及优酷纷纷开始推出二次元网综。虽然读娱君关注到,对于上线的二次元网综也是有一些冷嘲热讽,但在二次元文化逐渐主流化的当下,二次元网综目前还处于萌芽期,未来应该还会有更重量级以及更有趣的玩法出现吧。

《我爱二次元》—腾讯视频:由腾讯视频与络水传媒联合出品的一档二次元达人秀节目《我爱二次元》,5月23日播出后,播放量和口碑表现不错。按介绍,《我爱二次元》邀请了包括二次元老司机陈赫、人气偶像孙艺洲等明星为《我爱二次元》加持,骨灰级coser岚陵萧萧声,“古风之王”扶苏,宅男女神SNH48李艺彤,《中国好声音》灵魂唱将周深担任队长一职,节目分为唱见、舞见、舞台党、不可描述四大才艺板块,对通过海选的54组选手做全面二次元艺能展示。

《超次元偶像》—优酷(已上线):《超次元偶像》吸引读娱君的关注,首先是因为这档节目的“导师”之一,是正在热播的《白鹿原》中“鹿子霖”的扮演者、知名演员何冰老师的首次网综秀,作为一位表演在线、连手机都不太会用的“老艺术家”,在这档二次元节目中,和何炅的“双核”搭档还是有创新和可看点的。在这档由何炅和何冰主持的造星节目中,主办方希望通过这档节目,将十位少年打造成跨次元的超人气偶像,这或许也是区别其他二次元节目的差异竞争优势之一吧。

《次元星计划》—爱奇艺(未上线):这档尚未上线的节目,因为王思聪也受到了额外的关注。在之前的发布会上,王思聪表示,《次元星计划》将是一档“真人Online二次元偶像养成秀”。节目借鉴了在二次元颇为火爆的角色养成类游戏,从海选“建立角色”开始,通过直播和点播相结合的方式,将选秀变成了一场真人版偶像养成游戏。
读娱简评:二次元网综和大平台的结合,或许是二次元元素成为主流的标志之一,但从目前来看,这几档二次元网综的量级、口碑和播放量,在暑期档的网综大战中并不占据优势,或许尝试是二次元网综目前阶段的使命吧。
- 关键词:偶像选秀
- 代表网综:
- 《2017快乐男声》—优酷+芒果TV(已上线)
- 《明日之子》—腾讯视频(已上线)
- 《中国有嘻哈》—爱奇艺(未上线)
《2017快乐男声》—优酷+芒果TV:《快男》的回归毫无疑问是2017年综艺市场的大事儿之一,台转网回归的《2017快乐男声》在优酷和芒果TV双平台播出,除了引入直播外,《快男》也在制作上颇具网感,少了以往超女快男中苦情、鸡汤、出位的套路,而是让罗志祥、陈粒等三位评委轮流对各自队伍的选手依次进行清唱考核,同样也拒绝了“套路”的选手。
《快男》上线后,更是成为网综排行榜头名的常客,虽然说很难重现超女快男曾经的辉煌,但新时期的偶像养成和选秀结合的玩法还是相当有优势的。

《明日之子》—腾讯视频:这是一档快男、超女团队出走芒果后和腾讯视频合作的首档偶像养成节目,和《快男》是打擂的节奏。龙丹妮、马昊两位芒果系前大佬幕后坐镇,云集杨幂、薛之谦、华晨宇三位流量担当,联合腾讯、微博两大社交平台,展开了盛世美颜、盛世独秀、盛世魔音的三种玩法——虽然说当下年轻人的审美读娱君也不甚了解,但《明日之子》的话题度和播放量也颇有声色,但纯互联网平台的偶像养成和选秀模式,还需观察。

《中国有嘻哈》—爱奇艺:和腾讯芒果TV不同,这个暑期档,爱奇艺在方言歌曲之外,又要玩转嘻哈音乐。这档节目试图通过将中国本土文化和嘻哈元素结合到音乐中,发掘真正属于中国90、00后的嘻哈文化,并吸引了吴亦凡、张震岳&热狗(MC Hotdog)、潘玮柏三位明星制作人加盟,并且以投资超过2亿号称创下网综之最。
还未上线,所以这档节目最终呈现的效果还不好预期,但这档节目在海选阶段爆出的一些负面消息,也可以看出在国内嘻哈音乐想要走入主流,可能还需要更多人的努力吧。
读娱简评:选秀和音乐类节目,是综艺市场的大类和流量大户,在暑期档头部内容争夺战中先发多人的《快男》和《明日之子》也都没有展现出爆款的霸气,所以在头部阵营中可以占一席之地,但和期望比起来可能还是有一些落差的。
- 关键词:综N代
- 代表网综:
- 芒果TV:《妈妈是超人2》、《变形记》(台转网)…
- 优酷:《晓说2017》(回归)、《火星情报局3》…
- 腾讯视频:《约吧大明星2》…
- 爱奇艺:《奇葩说4》《姐姐好饿2》《大学生来了2》…
虽兴盛不过三两载,但网综和电视综艺一样,也是综N代盛行。负面来看,是创新乏力,以及商业营收的压力,所以更重视已经有口碑和影响力的节目;好的来看,不就是因为起步的好,也就更有资源在后续的节目开发上下功夫。以《奇葩说》、《火星情报局》等头部网综为例,在头炮打响后,在后续节目的投入和衍生产业链的开发上,也是有声有色。

芒果TV:《妈妈是超人2》、《变形记》(台转网)等,都是上线颇久的两档节目,播放量也都是相当惊人,作为芒果系转战网综的王牌栏目群,这两档节目在Q2季度应该说都完成了流量KPI,同时,也都引发过相当多的话题。
优酷:《晓说2017》的回归,毫无疑问是很多人期待的,而高晓松在回归之后,也以《金瓶梅》作为开场秀,读娱君这一季继续追..“流水的脱口秀和平台,铁打的高晓松”,这档节目的魅力就在这里,无需多言。即将推出第三季的《火星情报局》,作为网综界的扛把子,不仅节目有趣好玩,更捧红了杨迪等综艺新人,而且还在广告招商上也玩的出神入化,不亏是汪涵的首档、投入精力最大的节目。
腾讯视频:《拜托了冰箱》《放开我北鼻》这两档口碑网综在暑期档之前就收官了,表现依然优秀。而《约吧大明星》的全新一季,万事屋换了新人,整体看下来,和第一季比起来综艺感差了一些,但还算中规中矩。
爱奇艺:《奇葩说》第四季的变化是最大的,导师、玩法都创新了,广告招商也破纪录了,金主雷军也上节目了,辩论的主题还是相当犀利——但,进入第四季了,观众们的审美疲劳期到了,和跑男、好声音都一样,虽然关注度下降,但好节目的实力和受众群也都在。
而《姐姐好饿》和《大学生来了》,作为爱奇艺和台湾综艺团队的合作节目,虽然有各种问题,但节目的播放量和关注度也都相对不错。虽然台湾综艺进入衰退期,但综艺感这件事儿上,台湾的综艺人还是有一些优势在的。
读娱简评:综N代成为现象,说明网综团队还是站得稳的;只有能够持续的做一档节目,才能够稳定团队,并且稳定的基础上创新。所以,下文会专们解读,综N代的制作团队才能够吸引资本的关注,并愿意为之押注。
关键词背后网综和资本 “蜜月期”或可期
有数据统计显示,2017年全年上线的网综将多达98档,而暑期档上线的就会超过20档,这其中除了视频网站的力推之外,也离不开资本的助推。
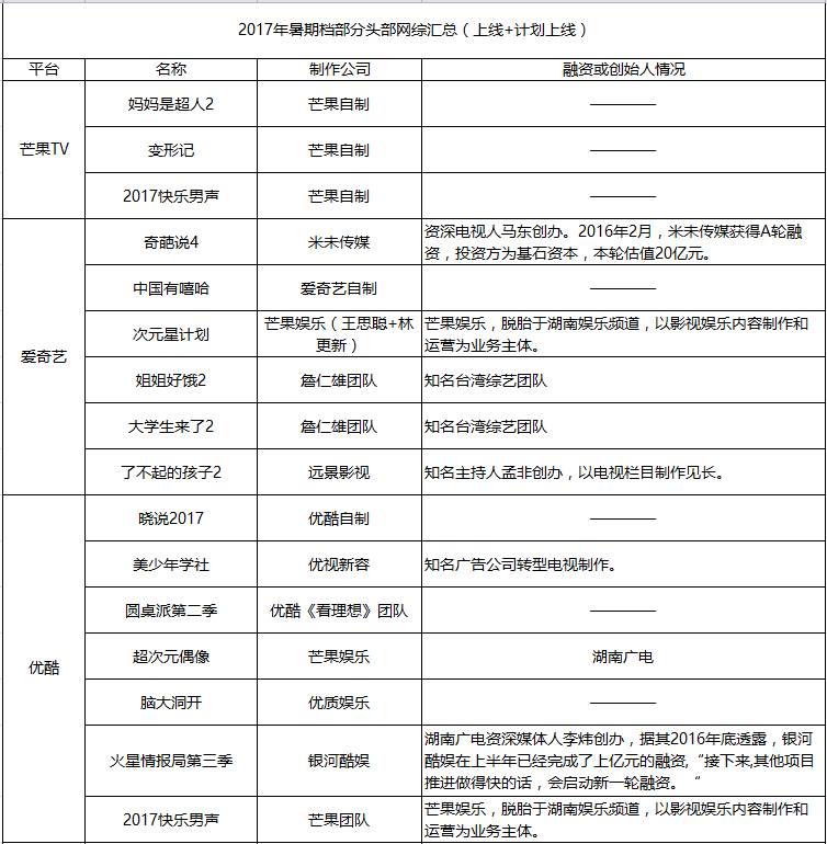
据读娱君不完全统计,暑期档上线的头部网综中,除了各大平台的自制团队外,还包括诸以联合外部团队共同研发、制作的形式,所以出现了一批明星网综公司,有一些业内很熟悉,比如米未传媒、银河酷娱、日月星光等;也有一些是新进场的网综的玩家,如哇唧唧哇、络水传媒、芒果娱乐等,见下图:


读娱君第一个感想是,芒果系和芒果系出来的团队,在网综市场几乎占据伴壁江山了,不得不佩服湖南台的娱乐基因。
影视投资热之后,或许该到网综了:电影公司、电视剧公司动辄估值上亿乃至10亿后,或许下一个资本热潮该到网综了。头部玩家们已经开始接受资本红利了:米未传媒成立于2015年9月,创立之初就完成创新工场领投的 Pre A轮融资,自带了平台方、制作方和资本优势 ,目前已获得基石资本基A轮融资,估值20亿;2016年11月,银河酷娱创始人李炜透露,公司在上半年已经完成了上亿元的融资,“接下来,其他项目推进做得快的话,会启动新一轮融资。
视频网站和助推和桎梏:近两年来,电视综艺人风风火火的转战网综中,离不开各大视频网站的支持,包括腾讯视频、爱奇艺、优酷、乐视等,都成为电视综艺人的落脚点,或者加盟或创办公司合作,也使得网综迅速朝着大制作、大投入方向发展。但同时,视频网站话语权的增强,也使得诸多第三方制作公司站队现象明显…对于视频网站而言,网综是占有用户时间的利器,也是招商的大杀器,所以掌握是关键,独播是常态,这对于很多网综制作公司而言,会有沦为“打工”的可能性。
审美疲劳和赚钱难那件事:网综和电视综艺同样存在,怎么老是“ta”..当然,还有“赚钱难”这件大事。有媒体之前报道,《十三亿分贝》制片人马力曾表示:“估计网综70%都是赔的。”…这或许和外界对于网综招商屡屡破亿的印象不一致,但头部网综的好日子,和人气不好网综的对比自然是差异极大。在接受媒体采访,米未传媒联合创始人牟頔直言,将会从战略上削减内容,“这不是什么大新闻、这是顺势而为”,“第一是为了保证寒冬下不饿死,第二我们要集中精力、最大化保持自己的先发优势。”,所以在《饭局狼人杀》这档节目中,牟頔等米未的幕后工作人员也越来越多的现身台前做嘉宾…
从暑期档的网综艺大战可以看出,题材撞车、扎堆二次元、明星熟练等老问题都还存在,更残酷的是网综数量过多,观众会不会不够用了?而从行业角度来看,随着越来越多的优秀人才涌入这个市场,资本也在这一领域纷纷押注的大背景下,网综市场仍然还是活力十足。所以,暑期档,你会关注哪一档网综?
*本文为读娱原创文章,转载请注明出处
