市场上ETF跟踪规模较大的价值风格指数主要有两条:国证价值100指数与中证国信价值指数。很多投资者都有疑问:同样以“价值”为名,这两条指数差别大吗?大!2013年至今,国证价值100年化收益18.4%,中证国信价值12.9%,年化收益率相差5.5%。
价值指数历史收益对比

价值指数历史走势

数据来源:Wind,截至2026年3月18日
很多投资者朋友们当前已开始关注到价值风格指数不俗的长期收益表现,但是对于价值风格指数到底是怎么编制的不甚了解。指数的长期收益、持有体验、抗跌能力是表象,编制方案才是DNA。今天就通过对比编制方案,看看价值100的超额收益来自哪里。
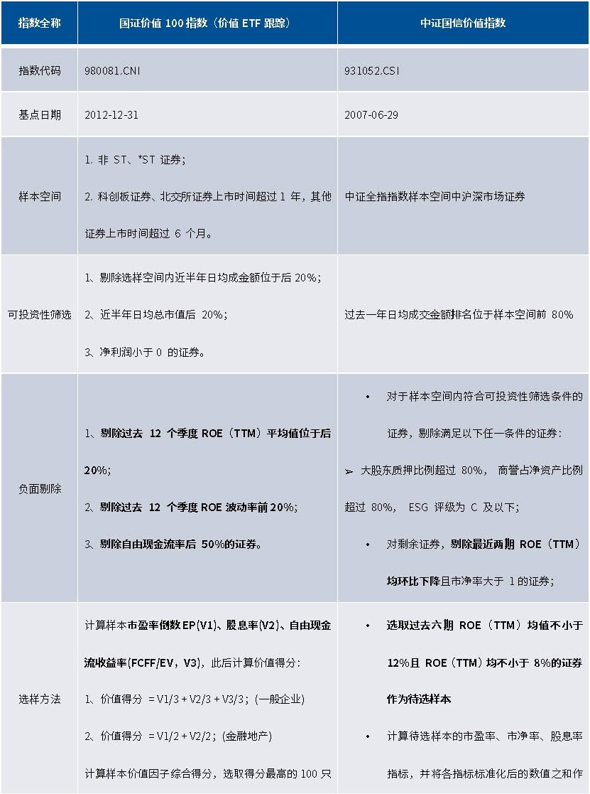
一、如何定义价值:买的到底是价值,还是质量偏移?

价值投资的本质,是“用足够便宜的价格买好资产”,核心是“低估”。但两个指数对“价值”的定义,从根上就不一样。尽管选股时,两个指数都用到市盈率和股息率,国证价值100还用了自由现金流率、国信价值却对ROE做了更严格的要求。
编制方案对比

先看国证价值100,这是把深度价值刻进骨子里的指数:从头到尾只抓“低估、高分红、现金流扎实”这三个价值核心,用“高股息率+高自由现金流率+低市盈率”三维选股,风格更加纯粹。自由现金流充足是公司未来持续分红的前提条件,通过加入“自由现金流因子”,价值100保证了成份股保持在未来持续分红的能力,这也是为什么价值100的股息年化收益5.6%,明显超出国信价值的4.0%,甚至超出中证红利的5.0%。
收益来源拆解

数据来源:Wind,2017年12月8日 (中证国信价值指数发布) – 2026年3月13日
再看中证国信价值,看似是价值指数,实则有显著的质量风格偏移:它选股先硬性要求ROE门槛——过去六期ROE(TTM)均值不低于12%,且单期不低于8%。这是典型的质量因子筛选,先把高盈利的公司圈出来,再看估值。这就直接导致了三个问题:第一,高ROE的公司,市场早就给了估值溢价,天然就不是“深度低估”的标的,难以获得估值修复的收益。价值100年化收益里,估值修复贡献了5.8%,国信价值只有2.5%,差了一倍还多;第二,高ROE的约束,让它错过了很多周期底部、估值极低、后续有巨大修复空间的价值标的,反而容易踩中“高ROE崩塌”的雷——一旦公司ROE下滑,就是估值和盈利的戴维斯双杀;第三,质量倾斜还会放大指数波动大,宏观环境较差时会显著拖累指数业绩,比如2022年,国证价值100涨1.7%,国信价值却跌10.1%。
二、加权方式:因子加权VS等权
加权方式看似是个细节,实则直接影响指数的回撤、流动性和持有体验,这也是价值100和国信价值的重要差距之一。
国证价值100采用的是“价值因子×自由流通市值”的倾斜市值加权,就是在保证流动性的基础上,给价值因子更高的权重,既不偏离深度价值的核心,又牢牢把住了流动性的底线。看市值分布就一目了然:市值100亿以下的小盘股占比只有2.12%,几乎没有A股流动性较差的公司。哪怕遇到极端行情,也不会出现“想卖卖不出去”的踩踏,天然就有抗跌属性。
而中证国信价值,采用的是等权重加权,听起来“不抱团、更均衡”,但等权重天然就会向中小盘股倾斜,一旦出现流动性危机,比如24年初,国信价值最大回撤7.2%,高于价值100的4.4%。
24年初价值指数走势对比

数据来源:Wind,2024年1月1日 – 2024年2月28日
三、调仓频率是重点:季度调仓才是深度价值的灵魂
这是两个指数的核心差距,也是价值100能持续跑出超额收益的终极密码。深度价值策略的灵魂是什么?不是一直拿着低估股,而是低买高卖:个股跌到低估区间就买入,估值修复到位就卖出,再换入新的低估标的,循环往复,把估值修复的钱扎扎实实揣进兜里。而调仓频率,直接影响了你能不能做到这一点。
国证价值100是季度调仓,每年3、6、9、12月四次调整;中证国信价值是半年度调仓,每年只有6、12月两次调整。看似只是差了两次调仓,在A股这个极致轮动的市场里,就是一步慢、步步慢。一个板块的估值修复行情,往往是在1、2个月就完成的,再1、2个月的震荡期后就开始杀估值;宏观环境、地缘局势的变化,更是说变就变。半年才调一次仓,结果就是:涨起来的估值没及时卖,眼睁睁看着赚到手的钱一点点赔了出去。
以国证价值100指数2026年3月最新的季度调仓为例,本次调仓核心围绕两大关键动作展开:一是对一季度涨幅较高、性价比已显著回落的有色金属板块实施大幅减配,有效规避了本周有色金属的大幅下跌;二是加仓估值仍处于低位的银行、煤炭板块。
本次调仓精准切中了本轮中东局势影响下的市场核心主线:原油等能源供给端持续收紧,油价中枢上移已成为市场高度一致的预期,国内油气开采企业的盈利兑现能力与确定性极强;煤炭板块受益于油气价格上行带来的替代需求,同样具备明确的涨价逻辑;而工业有色金属则大概率将面临滞胀环境引发的终端需求不足的压制。
价值100行业分布

数据来源:Wind,截至2026年3月16日 (价值100最新一次调仓)
以有色金属行业的操作为例,在板块行情持续发酵的过程中,国证价值100始终恪守着价值投资纪律,伴随板块估值的持续抬升,稳步兑现收益、逐级降低持仓仓位。早在2025年12月的调仓窗口,随着板块前期上涨带动指数内有色金属仓位被动升至10%以上,指数便果断启动获利了结,调仓后将该板块仓位降至7.7%;到了2026年3月最新一轮调仓前,板块再度冲高使得仓位被动回升至8.4%,本次调仓更是直接将有色金属仓位压降至1%以内,彻底完成了本轮行情的收益兑现。这一系列进退有度的操作,正是国证价值100对“低买高卖”价值准则的极致践行,真正把估值修复的收益,锁进了指数净值之中。
国证价值100的长期跑赢,本质是“纯血价值选股+均衡市值控险+季度调仓抓机会”的三重必然:不搞风格偏移、不踩流动性陷阱、更不错过估值修复的红利。抓准这套“硬核规则”,才能真正拿住高股息,获取估值修复的收益。这就是价值ETF易方达(159263,联接A/C:025497 / 025498)跟踪的国证价值100长期更优收益表现的核心来源。
