文|未来迹FutureBeauty 巫婉卿
编辑|吴思馨
3·15晚会之后,外泌体在消费市场几乎“消失”。
无论是在新氧等互联网医美服务平台,或者天猫等电商渠道,还是小红书、抖音等社交媒体,相关产品与关键词均被迅速下架或被屏蔽。曾被包装为“细胞级抗衰黑科技”的外泌体,在短时间内从风口走向了风暴中心。这一变化来得迅猛,也极具典型意义。

截图自新氧、淘宝、小红书平台
此次3·15曝光的,是围绕外泌体展开的一系列违规应用与虚假宣传行为:套证生产、借壳流通、以“技术服务”之名规避监管,以及将未经验证的成分包装为“包治百病”的高价项目。这些行为直接损害了消费者权益,也触碰了医疗美容与化妆品监管的底线。
但随着舆论持续发酵,另一种声音也在发酵——在社交媒体的部分讨论中,外泌体这一技术本身,被简单等同于“三无产品”甚至“骗局”。


截图自社交媒体平台
这使问题变得更加复杂。一方面,市场乱象确实需要被整顿,3·15的集中曝光对于规范医美与美妆行业秩序具有现实必要性;另一方面,外泌体作为当前生物医学研究的重要方向之一,其科研价值与应用潜力,仍在全球范围内被持续探索,但却因为舆论的发酵面临被污名化的风险。
在舆论的两极之间,我们需要回答几个更本质的问题:外泌体从诺奖到被315曝光,到底经历了什么?风波之后,这项技术又将走向何方?从更长的时间尺度来看,这或许不仅是一次行业整顿,也是一次关于“前沿技术如何顺利进入消费市场”的典型案例。
从“细胞垃圾”到“创新药明星”,外泌体究竟是什么?
外泌体的科研进程,是一部充满了偶然发现、观念颠覆和技术突破的戏剧性科学史。直到被315曝光,可能80%的消费者甚至大量的专业人士,都说不清楚外泌体到底是什么。
1940年代,科学家们就发现细胞会向外释放出一些微小的颗粒,当时科学家们认为那不过是细胞向外排放的“垃圾”,还给它们起了一个充满轻视的名字——“血小板尘埃”。
这种认知在科学史上存在了将近半个世纪,直到1996年,G. Raposo(格拉萨·拉波索)的发现才像一束光突然照亮了外泌体的前程:她发现这些“垃圾”里居然包裹着能够激活免疫系统的信号分子。随后的研究发现更是颠覆了人们的想象:2007年,科学家们拆解了这些纳米级的“包裹”,发现里面装满了mRNA和microRNA,它们是细胞写给其他细胞的“密信”,能够穿透细胞膜,直接改变对方的基因表达。
这一刻,外泌体的命运彻底翻转,从“细胞垃圾”一跃成为细胞间最神秘的信使。
而真正让外泌体研究走向爆发的,是2013年诺贝尔生理学或医学奖的颁发——James Rothman、Randy Schekman和Thomas Südhof三位科学家因揭示细胞内部囊泡运输的精确调控机制而获奖。他们的工作解释了外泌体这类囊泡如何像精准投递的快递员一样,在正确的时间将“包裹”送到正确的地点。

三名科学家因发现外泌体而获诺贝尔生理学或医学奖
这一奠基性发现,不仅为外泌体的功能提供了理论支撑,更让全球科学界的目光聚焦到这个曾经被忽视的微小颗粒上。此后,外泌体研究迎来了指数级增长。
2024年,microRNA(miRNA)再度斩获诺贝尔奖,而miRNA正是外泌体携带的最核心的“密信”之一,这让外泌体作为天然信息载体的价值被进一步确认。
从1940年代开始,经过接近百年的研究,科学家们终于还原这个“信号传递系统”的全貌:每一个外泌体都是一个直径约30至150纳米的脂质双层囊泡,[1]由母细胞精心装载了蛋白质、核酸等信号分子后释放到体液之中。它们像一个个穿梭在细胞之间的邮递员,随血液漂流,却能精准地找到靶向细胞,通过膜融合的方式把“密信”投递到细胞内部,进而调控受体细胞的行为。
外泌体的这种特殊功能让医学界很快意识到了它的科研价值,一跃成为新药研发的“明星”。全球围绕外泌体的新药研究迅速白热化。
2025年7月,国家药审中心(CDE)发布《细胞治疗产品注册与评价技术指导原则(征求意见稿)》,正式将外泌体所属的细胞外囊泡纳入“先进治疗药物(ATMP)”体系。
据不完全统计,截止2026年3月,全球进入临床阶段的外泌体新药已经超过30项,其中美国Capricor Therapeutics公司的Deramiocel(CAP-1002)已经在2025年底提交了关键的三期临床数据,很可能会成为全球首个获批的外泌体新药。不过,到目前为止,全球尚没有任何一款外泌体创新药正式获得监管部门的上市批准。
既然外泌体是全球新药研发的前沿和“明星”,又为何会成为被315曝光的“不法分子”呢?
被315曝光,外泌体应用乱象究竟因何而生?
如果仅从结果来看,3·15所曝光的,是一系列围绕外泌体展开的市场违规行为;但若将视角进一步拉长,会发现问题的本质是科研进展与商业化节奏的错位。
任何一项前沿科研成果,从实验室里的论文变成消费者手里的产品,是一个漫长、复杂且充满挑战的过程。一般来说,至少需要经过“基础研究”、“应用研究与技术验证”、“药品开发路径”或者“非药品应用探索”,最终才能变成消费者可以使用的产品。

目前外泌体的产业化进程大部分还停留在第二阶段,也就是应用研究与技术验证阶段,核心任务是解决如何稳定、高效、安全地制造它。这包括确定细胞来源、建立标准化生产工艺、开发分离纯化技术、建立质量控制体系等。这是决定外泌体能否成功进行产业化转化的关键瓶颈期。
有少量项目已经进入了第三阶段,比如药品开发领域,少量项目已经完成了三期临床;而在非药品应用领域,比如化妆品领域,据《FBeauty未来迹》调研,目前至少有5家公司成功为不同植物来源的外泌体/细胞外囊泡申请到了国际化妆品原料名称(INCI),当值得注意的是INCI名称只是由美国个人护理产品协会(PCPC)授予的、用于在全球范围内统一标识化妆品原料的命名系统。获得INCI名称仅代表该原料的命名被收录,不代表任何国家或地区的监管部门对其安全性、有效性进行过审核或批准,更不意味着该原料可以自动在某个国家上市销售。
换句话说,目前无论是新药还是化妆品,全部都还停留在“研发”阶段,没有走完了全部四个阶段,能合法供消费者使用的商品。
一位长期从事相关研究的业内研发人士也对《FBeauty未来迹》表示:“外泌体的研究价值是明确的,但距离稳定、可控、可验证的应用,还有一段距离。很多关键问题,在科研层面都还没有完全回答。”
然而,在诺贝尔奖等光环的加持下,一部分不法企业开始试图走捷径,将其直接包装为成熟技术甚至“即刻见效”的万能解决方案。
大致从2021年前后开始,伴随“成分党”“功效护肤”趋势兴起,以及医美行业高速发展,外泌体逐渐被引入消费语境,并迅速在医美机构中被包装为“前沿抗衰技术”。
尤其在2022—2024年间,随着短视频与种草平台的放大,“细胞级修复”“抗衰黑科技”等叙事不断强化,外泌体项目在部分医美渠道中形成高客单价产品形态。
智研咨询数据显示,近年来,中国外泌体行业呈现出强劲的增长态势。2024年,其市场规模达22.79亿元,同比增长22.72%。
但这一增长背后,其实藏着大量打擦边球甚至违法的商家。外泌体在商业应用端口的乱象由此而生:
1、以“套证”形式流通(借用其他医疗器械或成分资质)
2、以“技术服务”规避监管(通过注射或导入形式实现变相使用)
3、以“多功能神药”进行夸大宣传(涉及抗衰、修复甚至疾病治疗)
4、医美、化妆品产品违规宣称外泌体
此次315集中曝光的,正是外泌体在商业应用端的诸多不法乱象。从这一角度来看,3·15的集中曝光,是一次针对外泌体违规行为与市场乱象的集中纠偏,而这也是前沿技术真正想要走入大众视野的必经之路。
规范之后,外泌体技术与应用将走向何处?
随着3·15晚会的曝光与后续平台整治,外泌体在消费市场的应用迅速降温。从更长周期来看,这一过程更接近于一次针对前沿科技进入市场方式的“校准”。
首先,在消费端,外泌体的认知正在被重新建立。
过去一段时间,围绕“细胞级抗衰”“黑科技修复”等表述,外泌体被赋予了远超其当前研究阶段的功效预期。而在此次事件之后,消费者对于前沿生物技术的理解开始趋于谨慎——对来源、机制、安全性等问题的关注明显提升。
“我觉得这次报道再次把外泌体带入了消费者的视野,变相加强了消费者的认知。但外泌体市场想要从混乱走向合规,就必须解决批量化稳定生产、质量安全保证、产品有效添加与配套供应链等技术难题。”河南省科学院中原美谷产业技术研究院院长范航博士说。
这种认知变化,意味着单纯依赖概念放大的产品路径将变得更加困难,也为真正具备技术积累与验证能力的企业提供了更清晰的竞争边界。
其次,在行业层面,灰色空间急剧收缩,从而为真正的创新让路。
此次被集中曝光的不法行为,本质上依赖于规则边界与执行空间之间的模糊地带。而随着监管信号的明确与平台侧的同步行动,一方面切断了“概念套利”的路径,另一方面也为真正的研发创新和信任基础重建开拓了空间,让前沿技术回归研发逻辑、逐步走向合规应用。
再次,从技术发展角度来看,外泌体仍处于探索与积累阶段,其未来能否真正走到应用层面,取决于科研与标准体系的完善程度。
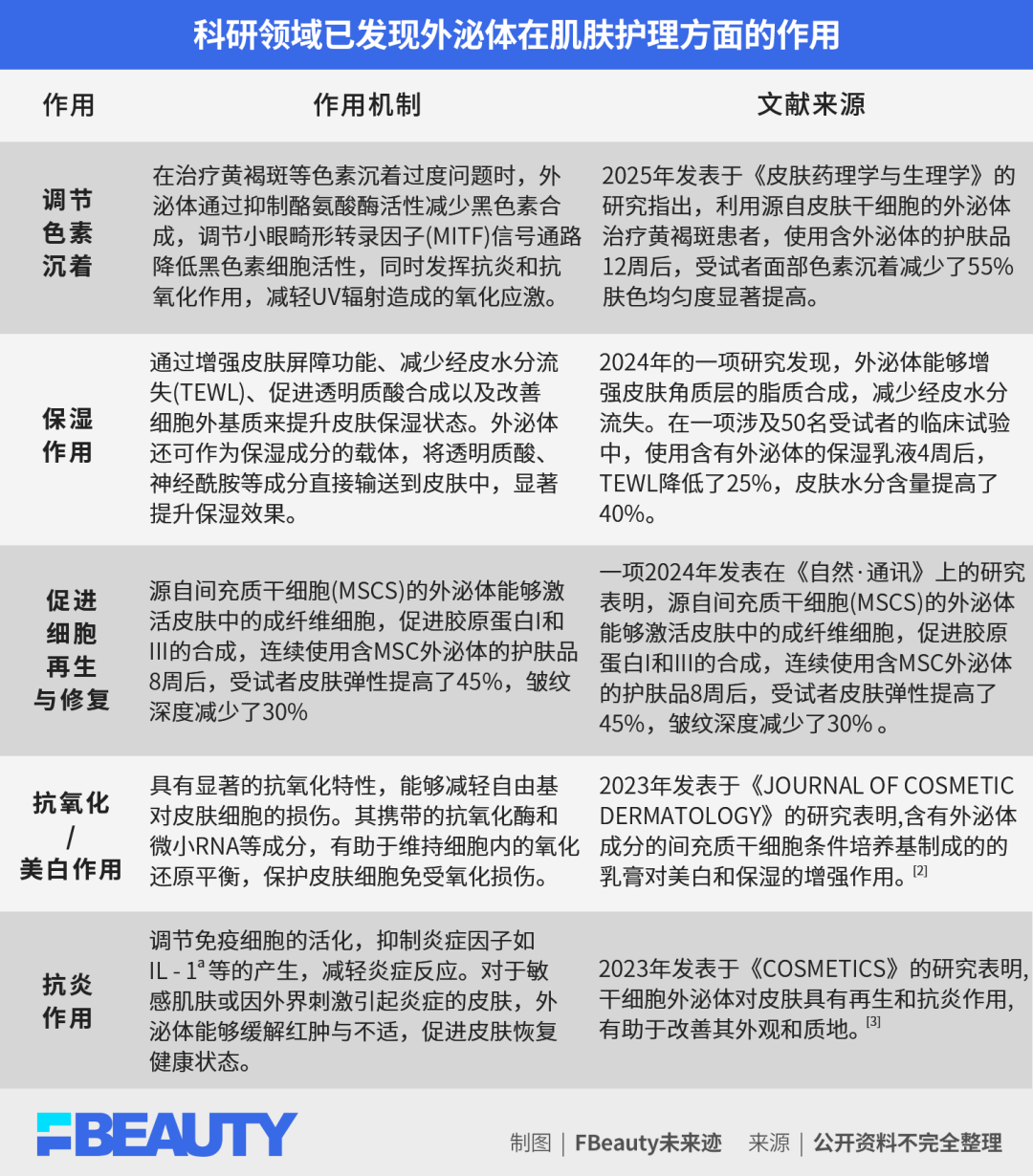
目前,围绕外泌体学术研究,仍在逐步推进。在知网搜索“外泌体”关键词,能检索出6570篇相关学术文献。而在国外,《自然·通讯》等重要期刊,均有发表外泌体在肌肤护理方面的研究。

这些基础问题的解决,是外泌体能在市场中进一步发展的前提。值得关注的是,目前也有部分企业与科研机构开始转向相对更具可行性的路径,例如欧莱雅集团研发团队在探索外泌体在肌肤长寿领域的巨大应用潜力,有望通过细胞间通讯、表观遗传调控等方式改善线粒体功能、延缓细胞衰老。
但整体来看,外泌体距离形成成熟、可规模化、可验证的产业路径,仍需要时间。
正如一在进行外泌体相关研究的美妆企业研发人员对《FBeauty未来迹》表示:“3·15报道出来我们非常重视,但希望行业能有正确发声,携手保护真正的研究推进,在宣传层面尽早实现行业共识。”
回顾玻尿酸、PDRN等成分研究和应用历史,前沿技术的转化,不仅需要严格的基础研究和应用研究,更需要遵循监管合规等基本路径,而非利用科学的噱头提前进入消费端。
但社会舆论也需理性对待,不要因部分乱象而将前沿技术进行一刀切式的否定。在维护市场秩序和消费者利益的同时,也为前沿技术的进一步发展预留空间。
可以预见的是,在监管持续收紧与行业逐步规范的背景下,外泌体的未来,将更多取决于其科研进展与合规路径的清晰程度,而非短期的市场热度。
外泌体技术本身不会因为一次市场整治而消失,但其进入大众视野的方式,将因此被重新思考和定义。
手记
外泌体的故事,像一面镜子,照出了这个时代对“前沿”最深的焦虑与贪婪。它本是一个足够动人的科学剧本——从被蔑视了半个世纪的“细胞垃圾”,到捧回诺贝尔奖的“生命信使”,再到全球药企竞逐的下一代载体。这中间的每一步,都是科学家用数十年冷板凳换来的。可遗憾的是,当它还没来得及以“新药”的身份走出实验室,就已经被违规商家包装成“神药”堂而皇之地走到了消费者面前。
走访中,一位研发人员的话让人久久难忘。他说,外泌体的研究价值是真的,但距离稳定、可控、可验证的应用,还有很长的路。很多基础问题,在科研层面都还没有完全回答。可市场等不及,资本等不及,于是“套证”“借壳”“擦边”成了抄近道的工具,把一个正在攀登高峰的技术,提前拉下山来叫卖。
3·15的曝光,是一盆冷水,也是一声警钟。它告诉我们:医美和化妆品行业想要真正拥抱前沿科技,首先要学会敬畏。敬畏科学的节奏,敬畏监管的红线,也敬畏消费者的生命。那些被包装成“黑科技”的概念,如果没有扎实的临床数据和合规的生产路径,最终只会透支行业最宝贵的资产——信任。
外泌体本身不会消失,它会继续在实验室里生长,在全球30多个临床试验里沉淀。但下一次它出现在大众面前时,希望是以新药的身份,带着完整的临床数据,而不是活在315的报道里。
这不仅是外泌体的教训,也是整个行业需要补上的一课:真正的科技,从来不急着赶路。
[1] 赵濛,刘志红,李金泉.外泌体组成特征及其作为细胞通讯和分子标记的生物学作用[J].中国生物化学与分子生物学报,2016,32(06):612-619.DOI:10.13865/j.cnki.cjbmb.2016.06.03.
排版/阳艳
