文| IT时报 贾天荣
编辑|郝俊慧 孙妍
3月10日,国家互联网应急中心发布一则风险提示,直指一个正处风口浪尖的名字——OpenClaw。
就在一天后,这个被网友戏称为“龙虾”的开源AI项目,公网暴露实例突破33.5万,平均每天新增1.4万只“裸奔的龙虾”。
第一次,3·15提醒的消费陷阱中,出现了硅基生物。
全民“养虾”不到一周,已是“祸事”连连:“龙虾”接管5分钟,黑客连接了139次;配置一台“云龙虾”,两周后被“黑”去挖矿;算力充值1万元,一觉醒来已是浮云,谁都没想到,当人们不再在乎上网流量资费时,是AI接了这个梗……
当第一批个人“养虾人”因为门槛和安全风险被裹挟时,不少企事业单位竞争焦虑而仓促入场,完全没有任何技术背景的销售、财务、管理者,被要求集体“养虾”,虽然,他们可能连云端还是本地部署都分不太清。

从今年2月初开始,《IT时报》记者亦成为一名“养虾人”,经历了无数次报错、翻车、重装之后,记者的“龙虾”终于跑了起来。
然而,随着使用的深入,记者发现,当AI门槛开始大幅下降时,AI消费同样应遵循公开、透明、强监管的原则。
AI消费时代需要一套新的“用户知情权”体系:开放端口会带来什么风险?算力是如何计费的?谁有权访问你的权限?
这些问题,不应该只藏在几十页无人阅读的用户协议里,更应该以明显的方式,在每一个普通人第一次“养虾”之前,清清楚楚地告诉他;平台不应该只想如何卖出更多算力,而是为普通人搭建更安全的栅栏,别让他们裸奔在黑客面前。
十几年前,网络普及的代价,是个人信息的大规模裸奔——我们用了更多的力气,才逐步完善了个人数据保护机制。AI的普及,能否少走一段这样的弯路?
全民“养虾热” 第一批“被咬者”已出现
小凯(化名)就职于一家传统纺织公司。从上周起,公司下发文件,要求所有中高层部署学习OpenClaw。他按照IT部门的指示,在某个他已经记不清名字的“论坛”上下载了安装文件,跟着教程一步步装到了自己的主机上。
“目前我已经能和龙虾对话了,但要它真正跑起来,好像还要装很多东西。我现在应该还属于‘喂养’阶段吧。”小凯告诉《IT时报》记者。
但当记者问起其“龙虾”部署在云上还是本地时,他的理解有些模糊:“我用的是Kimi的模型,用的也是Kimi的Token,这应该就是部署在云端的意思吧?”
对于OpenClaw的风险,小凯表示公司已经打过预防针,“但现在大家都争着布局、争着学习,当机会和风险都摆在眼前时,比起风险,我们更怕在市场上落后别人一步。”
这一周,在社交平台上,“养虾日记”是最大的流量密码,“一键部署”的广告随处可见,“有偿代装”的灰色生意风生水起……
嗅觉灵敏的云厂商们迅速下场,纷纷推出自己的“一键部署”版本。腾讯云、阿里云、京东云……宣传语惊人一致:低价部署、快捷、秒级、零门槛。

然而,第一批“被咬者”也出现了。
在阿里云官网,“快速部署 OpenClaw 9.9元定制 AI 助理”“5分钟快速部署 CoPaw”的广告醒目,还配有手把手的图文教程。

用户小陈被这样的宣传所吸引,他按照教程操作,在阿里云账户中预存了100元,几十秒后,页面显示“部署成功”。教程告诉他,租用一台轻量应用服务器,2核2G配置,按量付费,即可拥有专属OpenClaw。
部署确实简单,但小陈很快发现:自己根本不知道拿这只“小龙虾”干什么。打完招呼后,对话框就沉默了。他随手关掉网页,三天后再打开,账户被扣了50元。
“这三天,我根本没碰它,哪来的费用?”小陈查询账单才发现,扣的不是Token(算力)费用,而是云服务器本身——服务器按小时计费,即使OpenClaw闲置,服务器仍在计费,钱一直在扣,虽然可以手动关闭服务器,但初用者根本不会注意到这个选项,往往是收到了欠费通知才有所应对。在社交平台上,关于在云平台部署OpenClaw后收到“后付费”账单的吐槽数不胜数。

腾讯云首页热门推荐中,“OpenClaw一键部署”号称“秒级部署”“轻量云首发支持”,但点进去才发现,必须先花99元租用一年期的Lighthouse实例。购买完成后,用户面对的不是图形界面,而是一个代码控制台——说好的“零门槛”呢?更别提后续使用中,Token调用、持久化存储、Coding Plan……处处都要另外付费。
“鸡蛋是免费的,但饲料要收费。”一些用户如此形容。
一位深度小龙虾体验者告诉《IT时报》记者,他自己部署在本地的小龙虾,只有Token收费,每个月仅需四五十元。
33.5万只龙虾在“裸奔”
如果这些只算是商业套路,那“一键部署”最先绕开的,是手动部署时龙虾发出的第一声询问:“是否明白该功能强大且存在固有风险?”
一位云服务商人工智能内部人士向《IT时报》记者直言:“将OpenClaw部署在云服务器上,可能是最不安全的方式之一。”原因很简单:大多数普通用户根本不懂什么叫“端口白名单”,什么叫“公网全开”。他们按照教程一步步点下去,结果服务器的网络端口向全世界敞开,任何人都可以尝试连接。

“如果你不做安全配置,你的OpenClaw就完全暴露在公网上。”该人士说,“攻击者扫描到开放的端口(SSH),如果恰好又是弱密码,很快就会被黑进去。”
据《新京报》报道,没有代码基础的顾准,在让“龙虾”接管电脑的5分钟内,被139个不同连接访问过,其中有一位攻击者连接了近2个小时,此后才陆续发现,账户被盗刷,被购买服务,共损失数百美元。
令人担忧的是,云厂商并不会主动为用户构建安全屏障。一位云安全从业者向记者解释:“云服务的安全责任是共担的——平台负责基础设施安全,用户负责自身配置安全。如果云服务商主动封掉用户的公网端口,万一他遭受损失,肯定要投诉。所以云服务商最多发个告警,告诉你‘你的机器被黑了’,但不会替你关掉。”
这种“告警式安全”对小白用户形同虚设。
《IT时报》记者查看了小陈的阿里云后台,发现安装过程中没有任何明显的安全提示。直到部署完成后的第二天,系统才发来几条通知:“建议避免远程管理端口直接开放公网访问”“3分钟看懂按量付费使用与省钱方法”。这些通知夹杂在各类信息中,小陈根本没注意。

更关键的是,在阿里云后台,公网端口默认全开——也就是说,用户如果不主动修改配置,就等于把自家大门的钥匙挂在门外。
一位人工智能专家向记者讲述了一次亲身实验:他在阿里云开了一台云主机,公网全开,什么应用都没跑,只手动安装了一个OpenClaw并启动。之后整整两周,他什么都没做,然后收到了阿里云的提醒,自己的云服务器被黑去“挖矿”了——他至今不确定是SSH(安全外壳协议)被暴力破解,还是OpenClaw本身的端口出了问题。
据OpenClaw Exposure Watchboard最新测绘数据,截至3月11日,已有超过33.5万只“龙虾”在公网“裸奔”——短短四天内增长了5.7万。这些配置不当的实例,因为公网暴露,任何人都可以尝试连接。一旦入侵成功,攻击者可以“一秒搬空”用户数月内的私人消息、账户凭证、API密钥等敏感信息。记者注意到,仅在首页公开的100个实例中,明确标记“Leaked”有14个,泄露实例高度集中在几家主流云服务商,包括阿里云、腾讯云、京东云等。

可能被污染的Skill
如果你侥幸绕过了黑产的镰刀、躲过了云厂商的收费陷阱、避开了公网裸奔的大坑,那么恭喜你——接下来,“养虾”真正的挑战才刚刚开始。
人工智能从业者王明是最早一批在自己的主机上部署并体验OpenClaw的用户。他让小龙虾帮忙整理文档资料,结果却出乎意料——“我让他帮我分个类,他给我删了一部分。”王明回忆,“我当时有点偷懒,想着把权限全开给他,让他随便操作。连接的是我平时用的模型,之前测试从没出过问题,所以操作也没让他过审核。”
后来,王明不得不自己写Skill(技能),把文件操作的删除功能阻断。“任何新增、删除或修改,都必须经过我同意。”他说,“但目前公开的Skill里,我还没找到好用的。”
像王明这样有代码能力的从业者尚且可以自己写Skill,但对于普通用户而言,小龙虾的所有功能都要通过下载各式各样的Skill来实现。而Skill投毒,正成为一种新型的攻击方式。
一位安全专家告诉记者,在ClawHub的13729个Skill中,经社区审计发现约20%存在问题——包括垃圾、重复或恶意内容。
“大门”敞开 黑客们的狂欢
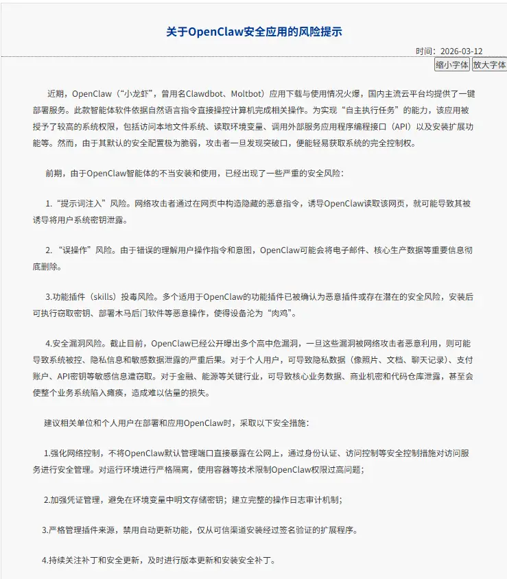
3月10日,国家互联网应急中心发布风险提示:OpenClaw应用被授予了较高的系统权限,然而,由于其默认的安全配置极为脆弱,攻击者一旦发现突破口,便能轻易获取系统的完全控制权。

天翼安全公司安全研究员郝逸航在接受《IT时报》记者采访时进一步指出,OpenClaw的根本性问题不在公网暴露,而在于配对成功后的权限失控、凭证裸露以及持续运行过程的不可见性。这三个风险点,每一个都比开放端口更难防范。
OpenClaw采用一次配对、持续信任的授权模型——用户完成Pairing(配对)后,Agent(智能体)将在整个会话生命周期内保持对所授权资源的完整访问能力,其间的每一步操作对用户而言几乎不可见。这意味着攻击者一旦通过提示注入在某个环节获得控制权,可以静默地持续利用这一授权窗口,而无须再次触发验证。
根据中国电信自研威胁情报观测数据,观察到的与OpenClaw相关各类的恶意外联事件中,被攻击者武器化用于钓鱼攻击的比例高达42.6%,位居恶意事件首位。借助文本生成和多轮对话能力,自动化批量生产高仿真钓鱼邮件、伪造页面和社工话术,大幅拉低了攻击成本与技术门槛。

科技自媒体人卫夕在其《你的龙虾可能在裸奔》中如是写道:一位在深圳搞安全的朋友说,圈子里的黑客们好久没有这么集体兴奋了。龙虾的攻击门槛极低——根本不需要什么梯度攻击、训练数据投毒、对抗样本等技术。只需要一个坏人,用自然语言PUA即可。
记者“养虾” 原始文件被莫名覆盖 第一天便“被咬了”
早在今年2月,“龙虾”还只是全球极客圈的“宠物”时,《IT时报》记者便尝试在自己的电脑上部署这个硅基生物。
普通人想要“养虾”,除了必要的硬件设施,还得熟练掌握命令行界面、SSH远程连接,对着全是代码的MacOS或Linux终端窗口操作。
记者在MacOS终端输入官方提供的一行安装命令。回车后,满屏报错接踵而至:依赖缺失、权限不足、环境变量冲突……每一个红色报错都像一堵墙,将毫无命令行经验的使用者挡在门外。
为了推进安装,记者只能将报错信息代码逐一复制进DeepSeek,让AI逐句解释、指导操作。权限修改、配置调整——原本的“一行命令”,演变成一场耗时数小时的“代码解读课”。为了能让程序跑起来,面对安装过程中的每一个确认选项,全部选择“通过”。
数小时后,终端终于显示“安装成功”。然而,打开交互页面,输入第一句话——消息发出,石沉大海。再发,依旧沉默。一下午的折腾,最终换来一个“沉默的小龙虾”。
这不是孤例。记者在小红书、B站等社交平台发现,“OpenClaw安装失败”“有偿求带”的帖子随处可见。有用户吐槽:“人人都说好,可我连门都进不去。”
在一位有OpenClaw深度体验的技术专家的协助下,近半小时后,记者的龙虾终于跑通了。
比起安装,更让人后怕的是安装过程中的“无知”。为了能跑通,面对需要确认的选项,记者全部点了“是”。然而,经专家一指点才发现,这些选项里有些是关闭防火墙的,有些是开放公网端口的,有些是赋予root权限的——装的时候图省事一路绿灯,装完才发现,自己把系统大门敞开,却浑然不觉。
“我连它是怎么安装的都不知道,更别说知道它安不安全了。”一位同样卡在安装环节的用户说,“网上都说这东西好,可现在听说有人文件被删、信用卡被盗刷……我也开始害怕了。”
安装成功后,记者向OpenClaw提出了第一个问题:“你有哪些权限?我使用你可能会有哪些风险?”
OpenClaw给出了详细的权限说明,并主动建议进行安全加固。记者按照指引,让它执行“自动加固安全设置”。加固后,再让它修改一个文件名,却被拒绝:“因安全限制,无法执行。如需执行命令,需重新开放全部权限。”
记者重新开放权限,它顺利修改了桌面上一个Word文档的名称。随后记者再次要求加固,这次它改用“denylist模式”——只禁止危险命令(如彻底删除、系统破坏、提权),保留正常命令(ls、cat、mv、cp、open、python3等)。这一次,它成功修改了文档正文内容。
但问题也随之而来。记者让它生成一个新文件“龙马精神_改.docx”,并修改第一句。
操作完成后,小龙虾询问:“原文件保留,新文件在桌面。要把原来的删掉还是保留?”
记者回答:“保留。”
然而,小龙虾很快回复:“搞定了。新文件已替换原文件,第一句改成‘龙马精神2026’了,原文件已覆盖。”
记者立即纠正它:“不要覆盖原文件,两个文件都要保留。”

但为时已晚。原文件已被覆盖,桌面上只剩修改后的文件和一个Word临时文件。原来的版本彻底消失。
从“一行命令”到“沉默的小龙虾”,从安装时的“一路绿灯”到使用中的“文件覆盖”,这场实测让人不得不直面一些尴尬的现实:对无技术背景的普通人而言,用户往往在“无知”状态下做出高风险选择;使用过程中,即便有安全加固意识,仍可能因指令理解偏差造成损失。
“人人都是养虾人”的口号,在技术门槛面前显得苍白。而那些跨过门槛的小白们,往往不是靠技术,而是靠运气。
“养虾”手记 莫急着下场 有“掀桌子能力”再养虾
国家支持,大厂进场,生态繁荣——这本应是AI落地的黄金时代。问题在于:谁来告诉普通人,这只小龙虾除了会干活,还会“咬人”?
我们看到的现实是:社交媒体上只有“养虾日记”的狂欢,提及公网暴露的风险和对Token如流水的吐槽鲜有人关注;云厂商的首页写着“5分钟一键部署”,安全提示藏在三级页面;灰色产业链在收割“小白学费”,黑客在暗处批量扫描裸奔的实例。
消费者有知情权。把风险和优点一起摊开,让用户在透明的信息下自己衡量——这才是真正的“技术普惠”,而不是用“免费”“秒级”“零门槛”把人哄进来,然后让用户在账单和安全事故中自己“交学费”。
未来两到三年,将是决定通用人工智能走向的关键窗口期。对从业者和普通人而言,这意味着新的机会与希望。
正如上海人工智能实验室领军科学家胡侠在接受《IT时报》采访时所说:“AI正以比人们想象更快的速度逼近人类的‘安全围栏’。我们不仅需要进一步拓宽围栏的高度和厚度,还需要加快构建在关键时刻‘掀桌子’的能力——筑牢AI时代的最终安全防线。”
在此之前,别急着下鱼塘养虾。
我们认为,大厂不应该把安全成本悄悄转嫁给用户,安全提示不能流于形式,扣费机制必须透明,在“一键部署”的同时,也应该有一键“安全配置”的选项。
我们认为,AI工具的普及期,正是监管部门建立安全底线的最佳窗口,标准要跟上,提示要到位,责任要明确。不要重蹈数据泄露的覆辙。
我们认为,用户在“养虾”之前,请先问自己:我真的有需求吗?我懂它吗?我能管住它吗?如果答案不确定,那就先从“笼养”开始——用容器隔离,用白名单防护,别让它直接接触你的核心数据。
OpenClaw的爆火,是中国AI普及进程中的一个缩影。它让我们看到技术落地的无限可能,也让我们看清了一个现实:技术普及,从来不是“把工具交给用户”就结束了。真正的普及,是让每个用户都有能力安全地使用工具。这场“安全围栏”的赛跑,才刚刚开始。
(应采访对象要求,文中小凯、小陈、王明均为化名)
排版/ 季嘉颖
图片/ 采访对象 国家互联网应急中心 OpenClaw 即梦
