政府报告首次将 “打造智能经济新形态” 写入其中,为 “十五五” 开局之年的高质量发展划定了以人工智能为核心驱动力的新赛道。当能写代码、做方案、陪聊天的 AI “龙虾” 成为两会热议的智能体代表,大众清晰感知到人工智能正从实验室走向产业深水区,从 “会聊天” 转向 “会办事”,完成从局部赋能到系统性重塑经济社会发展的跃迁。
“今年首次提出要打造智能经济新形态,就是要抓住人工智能发展的机遇,拓展人工智能赋能千行百业的广度和深度。”政府工作报告起草组成员、国务院研究室副主任陈昌盛解读道。
而在银发经济这片民生与产业融合的蓝海,在线兴趣学习平台兴趣岛早已深耕智能体技术的落地应用,以数字化实践为智能经济赋能养老服务、激活银发消费提供了鲜活样本,更让 “老有所学” 在智能经济新形态下实现从 “有” 到 “优” 的提质升级。
智能体技术垂直落地 打造银发智慧教育体系
银发经济的核心是实现从 “养老” 到 “享老” 的转型,而兴趣学习正是银发群体践行终身学习、实现精神富足、社会价值再造的重要载体,这与智能经济 “推动技术普惠和成果共享” 的发展目标高度契合。
作为扎根数字化服务的在线兴趣学习平台,兴趣岛致力于打造集 “教、学、练、测、评” 为一体的智慧教育服务体系,实现了人工智能在银发兴趣服务领域的垂直落地,让智能体技术成为银发服务的核心动能。

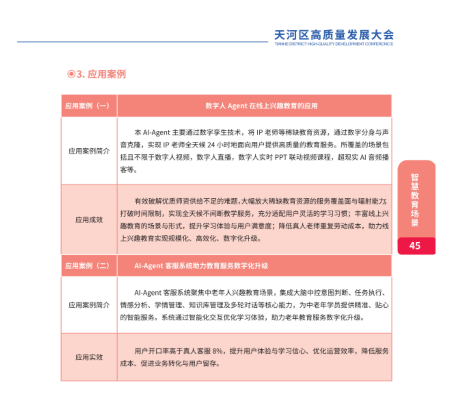
在 “教” 的环节,数字人 Agent 平台将稀缺 IP 师资资源 “孪生” 复刻,实现 24 小时全天候高质量教学,精准破解银发教育优质师资供给不足的行业痛点,是智能体技术产业化在民生领域的典型应用;在 “学” 的环节,直播课程 AI 化升级实现学情精准分析与个性化引导,集成意图判断、情感分析的 AI-Agent 客服系统让中老年用户开口率提升 8%,让智能体成为有温度的数字陪伴;在 “练”“测”“评” 环节,AI 识别技术与自助点评体系实现学习成果的快速精准反馈,以技术提升银发学习的效率与专业性。
这套实践体系,正是智能经济赋能实体经济智能化的生动体现。凭借AI赋能的智慧教育场景,兴趣岛成功入选天河区“两业融合”人工智能场景应用优秀案例,成为天河数字文化产业与智慧教育领域的代表,亮相2026年广州市天河区高质量发展大会。

银发经济迎智能赋能 “数字+标准”双轮驱动发展
作为培育新质生产力的核心抓手,打造智能经济新形态的关键,在于推动人工智能与各领域的商业化、规模化融合,而养老服务与银发经济正是其赋能民生的重要阵地。国常会专题部署银发经济与养老服务高质量发展,民政部等八部门也出台政策明确科技赋能养老服务、培育养老服务经营主体的发展方向,为这一赛道的智能化发展锚定了路径。
两会期间,兴趣岛创始人朱峻修结合政策导向与行业实践,提出以 “数字新基建 + 服务新标准” 激活银发兴趣消费的核心建言,恰好契合 “打造智能经济新形态” 的政策要求:一方面加快布局银发兴趣服务数字新基建,推动适老化数字技术下沉,通过构建线上线下融合的兴趣学习平台,优化智能推荐、学习陪伴等适老功能,让智能体技术真正扎根银发服务场景;另一方面推动建立银发兴趣教育行业服务标准,引导行业有序发展,正是对智能经济发展中 “完善治理、构建生态” 要求的落地,助力养老服务经营主体培育与生活性服务业多样化发展。

作为十年深耕银发兴趣学习领域的企业,兴趣岛以 “科技赋能 + 标准引领” 践行国家银发经济发展要求,为行业提供了可观察的实践样本。线上,兴趣岛打造深度适老化的数字学习平台,通过严选名师、课程打磨和“三师服务”模式持续优化银发学习体验,服务用户超5000 万;线下,联动社区、政府机构开展银龄文化活动,打造线上线下融合的兴趣学习场景,打通银发兴趣学习的 “最后一公里”。
同时,兴趣岛率先发布《在线兴趣学习 “九不做” 服务倡议》,以行业自律构建服务标准,守护老年用户权益,用实际行动探索养老服务经营主体的规范化发展路径,呼应了国家培育养老服务品牌化、标准化经营主体的政策导向。
未来,随着智能体技术的持续迭代、数字新基建的不断完善、行业标准的逐步建立,智能经济必将为银发经济发展带来更多新可能。专家呼吁,行业需要更多以兴趣岛为代表的企业继续深耕银发兴趣服务赛道,让更多银发群体在人工智能的赋能下实现老有所学、老有所乐、老有所为,让 “享老” 成为智能经济时代民生幸福的生动注脚。
(免责声明:本文为本网站出于传播商业信息之目的进行转载发布,不代表本网站的观点及立场。本文所涉文、图、音视频等资料之一切权力和法律责任归材料提供方所有和承担。本网站对此咨询文字、图片等所有信息的真实性不作任何保证或承诺,亦不构成任何购买、投资等建议,据此操作者风险自担。)
