文 | 迈点
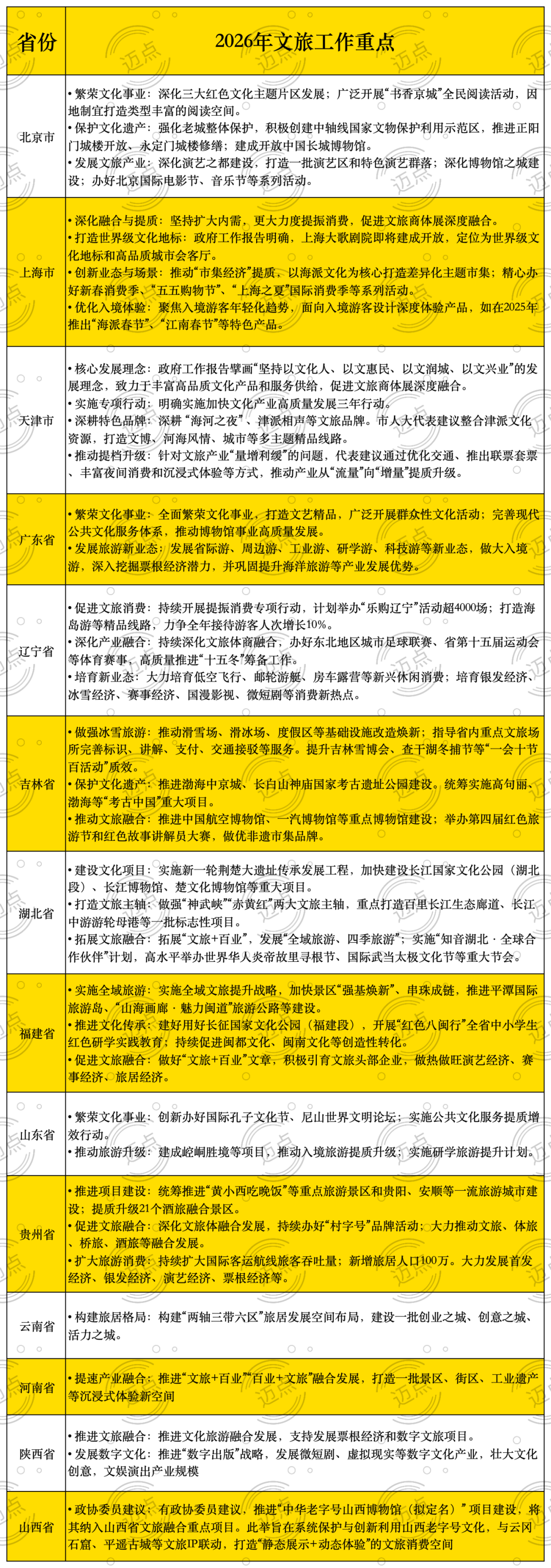
随着2026年地方两会陆续落幕,翻阅各地新鲜出炉的政府工作报告,“文旅”二字的热度与分量,已然不同往日。
它不再仅仅是工作报告中的一个章节,而是频繁出现在扩内需、促消费、兴文化、优生态等多个战略议题的核心位置,真正站上了驱动地方高质量发展的“C位”。

01 文旅融合:多维度推动文旅产业深度融合
今年的文旅融合,被赋予了更深层的产业意义。
各地不再满足于简单的“文化搭台、旅游唱戏”,而是追求“1+1>2”的化学反应,推动文化与旅游在多维度深度融合。
上海的实践提供了一个典型样本。其重点并非单纯新增文化设施,而是通过系统性的城市更新与业态布局,构建“街区可漫步、建筑可阅读、城市有温度”的文旅消费生态,将文旅体验融入日常生活场景。
这意味着,文旅的价值正从门票经济,深度延伸至创意经济、演艺经济、会展经济乃至整个城市品牌的增值。其核心逻辑在于,文旅不再是独立赛道,而是推动城市功能整合、提升空间活力、塑造文化认同的关键纽带。
02 新业态崛起:文旅消费升级与业态创新
今年的文旅布局里,一个明显变化是,各地更重视新业态带来的消费增量。游客的需求正在从看景点、拍照打卡,转向更丰富、更有参与感的体验。也正因为如此,新业态不只是增加玩法,更是在拉长停留时间、拓宽消费场景,把一次到访变成更稳定的复游与持续消费。
从具体做法看,各地路径不同,但方向一致。
辽宁提出发展低空体验、邮轮游艇、房车露营等新兴休闲消费;福建强调全域旅游与线路化建设,推进旅游公路、岛屿游等项目;贵州则突出融合发展,推进酒旅、体旅、桥旅等新业态,同时发力首发经济、银发经济和演艺经济。
总体来看,新业态的崛起反映出一个趋势,文旅竞争正在从“拼资源”转向“拼产品和运营”。谁能把新场景做出特色,把服务和配套做得更顺,把热度沉淀成口碑和复游率,谁就更可能在新一轮文旅竞赛中占得先机。
03 文化遗产焕新:在保护与开发中寻求平衡
当更多地区把文化放在文旅布局的核心位置,遗产的角色也在发生转变。比如在北京,围绕老城格局与中轴线的整体保护持续推进,强调以更高标准守护历史风貌与城市文脉。
因此,保护不再只是封存式的管理动作,而是为了更高质量、更可持续地开放与呈现。换句话说,遗产不仅要安全地保存下来,还要以合适的方式进入公共生活,成为游客愿意体验的内容。
然而,遗产并不会天然成为可消费的产品。难点在于两方面:一是需要更精细的内容表达,把历史叙事讲清楚、讲生动;二是需要更成熟的体验设计,把参观转化为可停留、可参与的过程,同时把握好尺度,避免过度开发。
另外,遗产活化的成熟形态,往往依赖于长期运营机制的建立,包括持续更新的展陈、专业的导览服务、适度的商业配套,以及对人流和环境的长期监测。
只有当保护和利用之间形成稳定的平衡,遗产才能从被动展示变成主动讲故事,既守住文化底色,也形成城市品牌的亮点,进而成为文旅高质量发展的长期支撑。
04 科技赋能文旅行业,数字化转型加速
数字化转型是当下文旅行业面临的重要趋势。相比过去更侧重视觉展示,今年各地更关注科技能否真正改善体验、提升运营效率。
一方面,地方政府正积极抢占数字文化内容的创意制高点。例如陕西提出支持发展票根经济和数字文旅项目,关注虚拟现实、微短剧等新形态。优质的线上内容能形成独特吸引力,并将线上关注转化为线下到访与消费。
另一方面,科技正深度融入应用层面。如河南强调推进“文旅+百业”融合,打造沉浸式体验新空间,这背后离不开人工智能和大数据在场景营造、个性化服务与精准营销等方面的支持。技术在这里不只是增加科技感,更是优化服务与运营的基础能力。
科技正在从锦上添花的工具,转变为推动文旅提质增效的核心支撑。其成效最终将体现在两个务实的结果上:游客体验是否更顺滑,运营成本与效率是否真正改善。
05 促进全域旅游:构建区域文旅生态系统
在区域层面,文旅布局的视野正在从景点旅游走向生态系统构建。
全域旅游的理念正在从宏观口号细化为可执行的系统工程,其关键不再是打造孤立的爆款景点,而是通过交通组织、产品组合、服务标准与营销协同,把分散资源连接成线,再以线路带动更大范围的消费与产业联动。
湖北的规划体现了这种系统性思维,它以长江国家文化公园这一国家级项目为战略骨架,重点打造百里长江生态廊道等标志性工程,串联沿线资源,形成带动区域整体发展的文旅主轴。
与此同时,多地提出的景区强基焕新与产品组合优化,本质上是在打破景区孤岛,构建覆盖更多时间段与更多消费场景的目的地环境,让一座城市或一个区域本身成为体验丰富、功能完整的大景区。
写在最后
纵观2026年地方两会的文旅布局,一个强烈的共识正在凝聚。文旅产业的价值被系统性重估,它既是带动消费的关键抓手,也是塑造城市品牌、提升文化软实力、优化产业结构的重要长期工程,更直接关系到人民对美好生活的期待。
各地的蓝图已经绘制得很清晰,亮点纷呈。但从蓝图到现实,真正考验的是落地能力。协同推进能不能顺畅,市场变化能不能及时感知,产品供给能不能持续更新,这些都会决定最终效果。如何避免同质化竞争,打造出真正有辨识度、能让游客愿意停留和重游的产品,是无可回避的核心命题。
这场以文旅为重要赛道的区域发展竞赛,已经进入比拼执行与长期运营的关键阶段。2026年,人们期待的不只是漂亮的计划书,更是更多真实可达、可游可感、可品可回味的高质量文旅体验落地生根。
