界面新闻记者 | 宋佳楠
据南方日报报道,香港新一届立法会议员个人利益申报出炉,90名议员的申报表已上载到立法会网页。这当中,连任议员霍启刚的财产申报详情尤为醒目,这也是其首次公开个人财产情况。
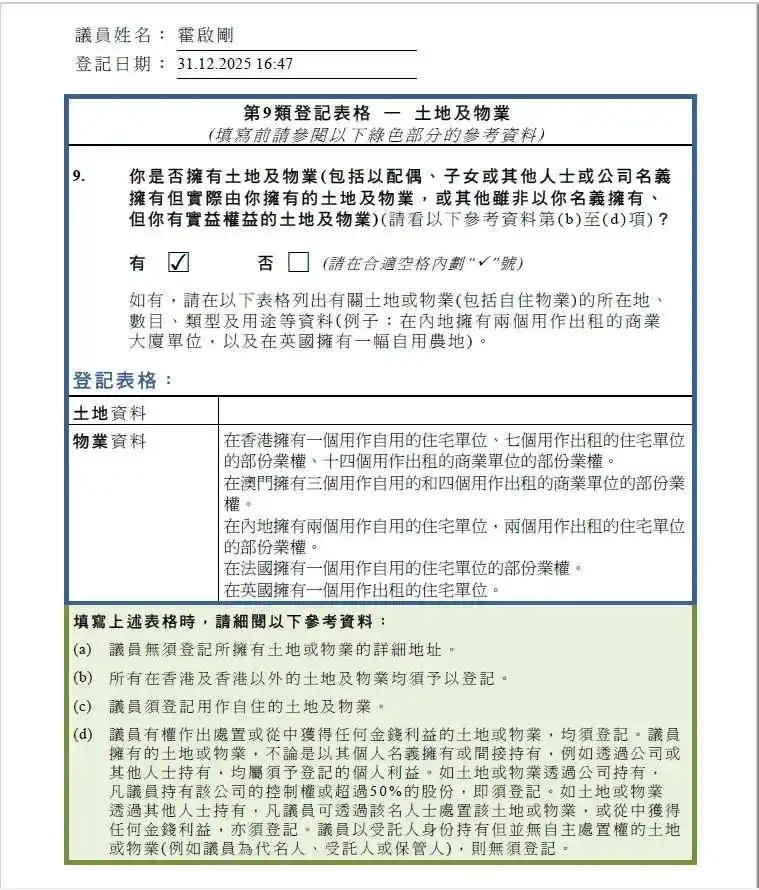
根据申报记录,霍启刚在香港拥有一个用作自用的住宅单位、七个用作出租的住宅单位的部份业权、十四个用作出租的商业单位的部份业权。此外,其在澳门拥有三个用作自用的和四个用作出租的商业单位的部份业权。在内地拥有两个用作自用的住宅单位、两个用作出租的住宅单位的部份业权。在法国拥有一个用作自用的住宅单位的部份业权。在英国拥有一个用作出租的住宅单位。合计下来,霍启刚个人直接持有35项物业。
从用途来看,7项为自用物业,包括其与郭晶晶及家人居住的香港浅水湾豪宅(市值约1.6亿港元),其余28项均用于出租。
根据香港立法会《议事规则》第83条,议员要在每届任期举行首次会议当日前向立法会秘书提供个人利益申报。需说明的是,此次申报仅为霍启刚个人直接持有资产,未包含霍家家族信托等集体资产。
作为霍英东家族第三代长孙,霍启刚的个人发展始终与家族传承紧密相连。霍英东家族以实业兴邦,早年开创香港地产“卖楼花”模式,主攻淘沙业成为“海沙大王”,更率先开发广州南沙,为大湾区发展奠定基础。该家族不仅在商界举足轻重,也积极投身公益与国家建设,累计为体育事业捐款超10亿港元,获颁国际奥林匹克勋章。

公开资料显示,出生于1979年的霍启刚,集商界、政界、体育界多重身份于一身。他毕业于英国牛津大学彭布罗克学院,主修经济与管理学。毕业后,他曾在高盛、所罗门兄弟等投资银行担任分析员。2002年回港后,与朋友创办企业顾问公司Mint,还进入霍英东集团任职,现任该集团副总裁,同时担任中粮集团外部董事等职务。
2020年,霍启刚当选香港立法会议员,2025年12月以193票的优势连任功能团体界别议员,积极关注民生议题,推动大湾区相关政策落地。
近年霍启刚在商业领域也动作频频,延续家族深耕大湾区的战略布局。2023年,其掌舵的霍英东基金会斥资280亿港元入股广州南沙港,成为第二大股东;2024年与招商局集团共建深圳妈湾智慧港;2025年又牵头组建大湾区港口联盟,整合珠三角12个港口资源。
