文 | 迈点
一、市场篇
(一)租金表现
1、全球重点国家租金动态
(1)美国:据ApartmentList平台数据显示:11月全美租金中位数环比下降1.0%,市场出现短期调整。
(2)加拿大:据Rentals.ca市场报告显示:11月全国平均挂牌租金环比下降1.5%,反映出年底的市场回调。
(3)英国:据英国国家统计局(ONS)发布的数据显示:伦敦11月平均月租金达2,206英镑,同比上涨11.6%;全英租金同比上涨9.1%。
(4)法国:据MeilleursAgents晴雨表数据显示:巴黎大区公寓11月平均租金要价为每月1,100欧元,环比微降0.1%。
(5)澳大利亚:据市场研究机构SQM Research数据显示:11月全国租赁空置率维持在1.0%的历史低位,悉尼独立屋周租金中位数约为1,050澳元。
2、全国重点城市普通公寓租金情况
2025年11月,全国重点城市普通公寓量价齐跌。
从供应量来看,北京、上海、杭州居全国前三位,分别供应747套、527套、285套;从环比来看,各城市均出现不同幅度下滑。
从租金来看,重点城市普通公寓平均租金52.34元/月/平方米,环比下降1.38%。具体来看,一线城市平均租金79.15元/月/平方米,环比下滑0.73%;新一线城市平均租金40.85元/月/平方米,环比下降1.92%。

(二)政策动态
1、地方政策
本月,地方政策围绕公共租赁住房体系呈现出“管理机制优化与保障效能提升双向发力”的特点,重点聚焦于厘清管理权责、简化审核流程、缩短保障周期以及提升居住品质。其中:济南系统明确市、区、街道三级管理职责,强化部门协同与属地服务;广州将部分轮候家庭领取租赁补贴的等待年限从5年缩短至3年,加快保障落地;天津全面修订管理办法,通过简化程序、明确5年轮候期直接配租、建立年审制度等措施,推动公租房管理向精细化、规范化升级。

二、品牌篇
(一)品牌榜单
1、品牌分类型榜单
11月,全国住房租赁品牌指数环比下滑1.1%至53.6。其中国资系品牌指数上涨(+1.4%),本月为66.3;地产系品牌指数下滑2.9%,为48.9;品牌运营商指数下滑3.2%至44.4。

本月,国资系品牌中,联投新青年新晋榜单;地产系品牌无变化;品牌运营商品牌中,雅阁公寓新晋榜单。
从品牌指数变化来看,雅阁公寓、东南青年汇加大媒体发声力度,品牌指数环比涨幅分别为47.2%、31.3%。

2、品牌分区域榜单
从区域来看,本月华东区域品牌指数环比涨幅最大,上涨4.2%,指数为54.95;华中区域品牌指数下降幅度最大,下降1.1%,指数为111.95;其他区域品牌指数变化相对较小。

本月,全国性区域品牌中,华发优生活新晋榜单;华南区域品牌中,越秀星寓新晋榜单;华东区域品牌中,滨江暖屋新晋榜单;全球性区域品牌无变化。
从品牌指数变化来看,雅阁公寓、越秀星寓、东南青年汇环比涨幅超30%。

(二)品牌指数细分维度
1、媒体指数
11月,品牌媒体指数前十依次为:东南青年汇、雅阁公寓、新黄浦·筑梦城、承寓、城发美寓、泊寓、冠寓、方隅公寓、中海长租公寓和城投宽庭。

战略合作方面,广州城投集团与雅诗阁中国签署战略合作协议,重点聚焦服务式公寓、长租公寓、乐龄公寓等住宿业项目及配套业态开展深度合作。
融资方面,国开-乌鲁木齐保障性租赁住房资产支持专项计划项目状态为已受理。该计划发行人乌鲁木齐房地产开发(集团)物业服务有限公司,发行金额12.64亿元,品种为资产支持证券(ABS),承销商国开证券。
REITs方面,11月25日,华夏基金管理有限公司发布公告,宣布华夏北京保障房中心租赁住房封闭式基础设施证券投资基金(华夏北京保障房REIT)的收益分配方案。

2、投资指数
11月,品牌投资指数前十依次为:Youtha有巢、窝趣公寓、城发美寓、朗诗寓、乐璟生活社区、承寓、魔方公寓、瓴寓、冠寓和泊寓。

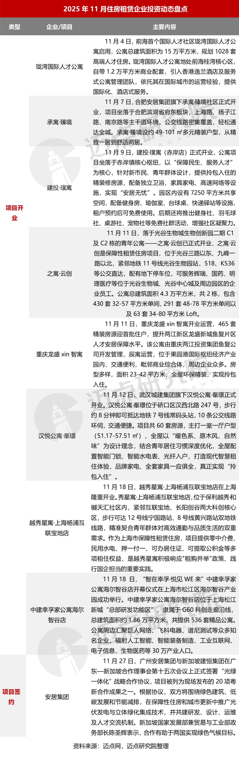
项目开业方面,本月各企业项目开业速度加快,珑湾国际人才公寓、承寓·臻境、建投·璞寓、之寓·云创、重庆龙盛xin智寓、汉悦公寓·峯璟等多个项目开业,合计可提供千余套房源。
项目签约方面,广州安居集团与新加坡建恒集团在广东—新加坡合作理事会第十五次会议上正式签署“光绿一体化”战略合作协议,项目被列为现场发布的20项粤新合作成果之一。

三、榜单数据说明
“2025年11月住房租赁品牌传播力榜单”数据来源于迈点品牌指数MBI,根据迈点品牌指数MBI 292家品牌数据汇总统计而成。具体说明如下:
1.迈点品牌指数MBI(住房租赁部分)说明
迈点品牌指数MBI(住房租赁部分)主要从媒体指数、投资指数2个维度分析品牌在互联网和移动互联网的传播力。这是迈点研究院自主开发的“迈点品牌指数监测系统” Meadin Brand Index Monitoring System(MBIMS)提供的一项免费数据分析服务。
计算公式:MBI=a*MI+b*II
注:MBI,指某品牌的迈点品牌指数MBI数据;a、b,指系统中的加权系数;MI(Media Index),指媒体指数;II(Investment Index),指投资指数。注意:企业或个人可参照品牌指数数据对品牌发展进行监测和预测,但迈点品牌指数MBI不能与其品牌发展完全等同。
(1)媒体指数(MI):一段时期内,主流媒体、大众媒体、行业媒体和自媒体报道中与品牌关键词相关的正面新闻数量,具体渠道包括人民日报、新华社、央视网、百度资讯、今日头条、腾讯、新浪、网易、搜狐、凤凰、迈点、房天下、微信、微博、抖音、快手、小红书、视频号等。
(2)投资指数(II):一段时期内,该品牌在大中华区市场的房源覆盖情况,具体要素包括累计开业情况、新增开业情况、累计签约情况、新增签约情况、城市覆盖密度、投资业主关注等。
2.统计时间:2025年11月1日-11月30日
3.监测范围:292家市场主流住房租赁品牌
基于百人团队的全时监测、超千种维度的数据抓取、5轮层层精校与自我审核,迈点品牌指数MBI最终得以化繁为简,将繁杂的数据表象精炼为客观指数并加以呈现。历经10年有余的数据积淀与深耕,迈点品牌指数MBI也日益成为洞察行业品牌发展变化的风向标。
