文|迈点
2025年三季度,文旅市场在政策红利与消费复苏的双重驱动下整体呈现快速增长态势:第三季度国内居民出游人次达17.13亿人次(环比增加2.22亿人次)、旅游花费1.7万亿元(环比增加0.35万亿元)。同时,文旅市场特色与亮点突出,体验式消费主导,研学、康养、夜游、文旅演艺、体育赛事等细分赛道供需两旺,市场正从“规模复苏”向“质量升级”加速转型。在此背景下,全国代表性的文旅集团是怎样书写其“高质量发展答卷”的,投资哪些文旅项目、收购哪些优质资产、融资进展与规模如何?

一、三季度文旅集团投资情况
1. 文旅集团投资签约项目
项目投资规模:据迈点研究院不完全统计,第三季度,全国代表性文旅集团(公司)投资签约重点文旅项目77个,其中公布投资金额的27个,投资金额合计约202亿元。投资金额超50亿元的项目包括万瓯WOW国际演艺中心(位于浙江温州瓯海区,总投资超50亿元、建成后可容纳2万人)、索河温泉文旅综合体项目(位于武汉蔡甸区,总投资55亿元、以温泉康养度假为特色)。
签约项目类型:项目类型丰富多样,涵盖文旅街区、文旅综合体、酒店、农文旅融合、夜游与文旅演艺、温泉度假、低空飞行、房车与露营基地、研学基地、亲子小镇、游轮、冰雪主题乐园等,传统与新兴业态项目并进,推动文旅产业的高质量发展。
签约项目区域分布:项目分布广泛,湖北、福建、浙江、甘肃、安徽等21个省(自治区)均有涉及。其中,湖北省签约项目数量相对密集,以荆州、武汉、宜昌三市为代表,借助2025荆州文化旅游发展大会、2025中国文化旅游产业博览会等开展文旅项目集中签约活动。
投资主体构成及性质:投资主体多元化,包括省市级与地方国有文旅企业(如内蒙古文旅集团、湖北文旅集团、临海社发集团、洪湖旅投集团、德清县文旅集团、三峡旅游集团、孔子文旅集团等)、大型民营企业(如携程集团)、中小型民营旅游投资开发公司(如安徽迎驾文旅集团、福季四地文旅投资管理公司、宜春智盛旅游开发有限公司等)。此外,文旅集团与当地政府共同投资较为普遍,通过资源整合和政策支持,有效推动文旅项目的落地与创新。

2. 文旅集团投资收购
2025年三季度文旅集团收购与增资事件频发,全产业链布局提速:具体涵盖传统旅行社、在线旅游、文旅实业、冰雪度假、智慧旅游、主题乐园、商业服务等领域,企业通过收购增资横向拓业务场景,纵向延伸产业链,如凯撒旅业在东南与华南布局旅行社、同程旅行收购大连圣亚即布局线下资产、中旅国际整合冰雪与度假资源等。即各集团通过资本运作助力企业快速扩张,加速资源优化,提升行业集中度。

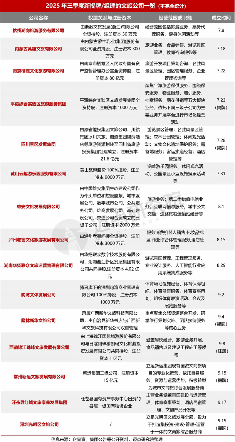
3. 新的文旅集团公司组建
据不完全统计,2025年三季度,新揭牌或组建文旅集团(公司)有15家,涵盖国资(如南京栖霞文旅公司、四川景区发展集团)、跨界企业(如内蒙古乳趣文旅公司、泸州老窖文旅发展公司)、互联网巨头(如腾讯成立昀湾文体发展公司)及跨区域合作(如西藏锦江珠峰文旅公司)等类型,注册资本层级差异显著;业务上“文旅+”融合深化,智慧文旅、文体旅、康养、城市运营等新业态全面拓展;组建模式丰富,通过资本、资源、技术跨主体整合强化协同。

二、三季度文旅集团融资情况
1. 融资规模
据迈点研究院不完全统计,2025Q3文旅集团融资项目(仅指已发行和通过)63项,项目数量环比增长50%,表明各集团融资进程加快、频率增加;融资主体涉及35个文旅集团,融资金额总计454.31亿元,环比增长约23%。
2. 融资工具
三季度各文旅集团融资工具品种多样,包括中期票据、超短期融资券、私募、短期融资券、资产证券化ABS。其中,中期票据占比最高,具体为39.7%;中期票据具有流通性强、结算速度快、票据安全性较高、发行方式灵活、发行成本较低等特点与优势,广泛应用于企业的资金筹措和债务管理中。

3.部分省区文旅集团融资
据统计分析,三季度成功发行完成融资项目的文旅集团分布于20个省(直辖市、自治区、特别行政区),其中江苏省各文旅集团发债项目数量居首位(13笔、49.24亿元)。其次为江西省(7笔、60.39亿元),以景德镇陶文旅集团为主力支撑;再次为浙江省(5笔、55.9亿元)、湖北(5笔、21亿元)、上海(5笔、15亿元),以浙旅投集团、三峡文旅集团、豫园股份等地方头部集团引领。
近年来,江西省文化和旅游厅出台《金融支持文旅产业高质量发展工作举措》,连续三年举办文旅产业产融对接会,为产业发展注入金融动能,推动文旅产业高质量发展。2024年,江西签约文旅项目165个,投资总额489亿元;2025年持续发力,以7月“头部文旅企业进江西”投资合作对接会为亮点特色,推动头部企业集聚、产业升级与跨界融合。

4.代表性文旅集团融资表现
据迈点研究院不完全统计,2025年三季度共有35个文旅集团发起并完成融资项目事项,其中,景德镇陶文旅集团融资金额和融资项目数量均居首位(50.39亿元、6笔),体现了资本市场对其文旅资源整合能力、项目运营水平及长期发展潜力的高度认可。
从融资金额维度分析,首旅集团、杭州上城区文商旅集团、中国旅游集团融资表现优异,即25首旅SCP004发行金额40亿元、杭州上城区文商旅集团发行完成1笔私募30亿元、25中国旅游MTN002发行金额30亿元,彰显了头部文旅企业在资源整合、项目运营及风险抵御方面的综合实力,以及资本市场对其核心价值与发展潜力的高度信赖。
从融资项目数量维度看,豫园股份(5笔,中期票据4笔、超短期融资券1笔)、即墨区旅投公司(4笔,超短期融资券和中期票据各2笔),融资活跃,高频次融资将加速推动文旅项目落地与产业生态完善。以即墨区旅投公司为例,25即墨旅投MTN004(项目收益),该项目实际发行总额为5亿元,募资拟全部用于置换发行人前期发行项目收益票据(资金用途为龙王河人才综合体项目)。


三、总结研判
2025年前三季度,宏观经济平稳运行、旅游经济繁荣发展支撑文旅投资持续向好。全国代表性文旅集团投资表现积极活跃:据迈点研究院不完全统计,前三季度累计投资签约各类文旅项目约200个,投资金额超1200亿元;以携程、同程旅行、中旅国际等头部集团为代表,通过收并购等方式整合优质资源,战略收购、战略重组、注资增资等事件频发,头部企业带动下重资产投资回暖。融资端,资本市场对文旅行业的关注热度持续提升,据不完全统计,前三季度代表性文旅集团融资金额累计约1300亿元,为优质项目落地、业态创新及产业链整合注入强劲动力。
展望未来,面向“十五五”时期,一方面,中国文旅市场长期增长空间明确,文旅集团需把握“文旅政策强化、消费升级驱动、科技赋能深化、国际影响力提升”等多重机遇,推动企业转型升级与实现高质量发展;另一方面要正视“同质化竞争激烈、存量资产盘活压力、运营能力薄弱、政策依赖度高、文化挖掘与赋能不足”等问题与挑战,需积极寻求文旅体商深度融合与联动发展、金融工具赋能、产品创新与服务品质升级、“走出去”与国际化等多元突破路径。
