各位矿工朋友看了题目可能觉得有点危言耸听了,这几年随着煤炭的黄金十年离我们而去,我们迎来的是去产能,下岗分流,欠薪欠保等最切身的感受,矿工们赖以生存的煤炭从“香饽饽”变成了“不招人待见”。
无论是从煤炭的自身问题,还是所处的社会大背景,都让这个行业逐步走向没落,而“矿工”这个煤矿从业者的统称也将随之逐渐消失,这点可以从国家十三五规划中看出:
国家煤炭发展规划中提到,到2020年煤矿从业人员将从现在的450万人减少到300万人,而按照规划的人均煤产能比,年40亿吨产能比,只需要150万人,也就是说,最后全国只剩下1/3的矿工。
煤矿当前面临的问题包括:人才断档,技术人员流失;采煤机械化智能化;安全事故仍然不可避免的频发;企业经营困难等等;
而同时,外部社会环境也对煤炭行业发展十分不利:
当前,在未查明雾霾的真正形成原因之前,煤炭几乎成为了雾霾的“元凶”,京津冀及整个华北地区都在积极的去煤炭化,多个城市纷纷宣布要实现无煤城市。
而同时国家政策层面也有计划地弱化煤炭的主体能源地位,大力发展新能源来替代煤炭,煤炭逐步走向边缘,国家开始大量进口天然气,开采可燃冰。
下面我们从这七个方面详细加以分析:
1、国家的大政方针
煤炭十三五规划目标

化解淘汰过剩落后产能8亿吨/年左右, 通过减量置换和优化布局增加先进产能5亿吨/年左右, 到 2020 年, 煤炭产量39 亿吨。煤炭生产结构优化,煤矿数量控制在6000处左右,120万吨/年及以上大型煤矿产量占80%以上,30万吨/年及以下小型煤矿产量占10%以下。煤炭生产开发进一步向大型煤炭基地集中,大型煤炭基地产量占95%以上。产业集中度进一步提高,煤炭企业数量3000家以内, 5000万吨级以上大型企业产量占60%以上。
能源十三五规划

《2017煤炭去产能实施方案》

其中2017煤炭去产能实施方案中提出,坚持落后产能应退尽退、能退早退,2017年退出煤炭产能1.5亿吨以上。
其中加快淘汰落后产能煤矿中明确指出,晋陕蒙宁等4个地区30万吨/年以下(不含30万吨/年),冀辽吉黑苏皖鲁豫甘青新等11个地区15万吨/年以下(不含15万吨/年),其他地区9万吨/年及以下(含9万吨/年)的煤矿。
2、进口天然气大增,煤炭替代能源进口量大增,可燃冰的出现
随着社会的发展,能源结构的升级是大势所趋,国家能源发展十三五规划也提出了,要逐步降低煤炭等化石能源的消费比重,但这是需要很长时间的,至少10年之内是不可能大范围取代的,这是立足于我国“多煤少气”的能源结构之上的。这时有人说了,可以进口啊,这两年确实我们进口天然气增长很快,而且在沿海港口正在建设大规模的储气基地,同时要建设多个天然气能源国家储备基地,这是基于国家能源安全考虑是必须的。
另外,另一个消息就是随着中美两国关系的融洽,开始执行中美“百日计划”其中就包括中国放开进口美国天然气,这主要是为了平衡美国的贸易逆差,算是送了特朗普一个礼物,也就是说,从今年开始沿海地区将会大量使用美国的天然气。同时,除了美国的,还有这两年新建成的来自俄罗斯、哈萨克斯坦、缅甸等多个国家输送到中国的油气管道,将为中国提供源源不断的天然气。在这方面国家是下了本钱和决心的。
前几天还有一个消息让国人兴奋了一把,同时也让一些人悲观地喊出了“再过十几年,矿工将消失了”,这就是新能源“可燃冰”的成功开采,这种像变形金刚里的能量块似的东西,有多牛X?一个单位可燃冰蕴含的能量相当于150个单位的天然气,什么?听不太懂?
央视的报道里是这么通俗的解释的:“一辆使用可燃冰为燃料的汽车,一次加100升可燃冰能跑5万公里,一次加100升天然气只能跑300公里”是不是吓到你了!

可燃冰这么牛,但是,什么事都怕但是,我们目前只是试验开采成功,距离大规模商业化开采还很遥远,还需要解决大量的技术难题、成本问题、环境破坏等等很多问题。
所以说,可燃冰暂时还成不了什么气候!各位稍安勿躁。
3、环境污染的压力,雾霾的“元凶”
面对去年冬天北方大面积长期的雾霾天气,国家再也按耐不住了,环保部成了今年最忙也最厉害的部门,几乎隔三差五就上头条。
据报道,国家环保部到年底的时候会得出一个结论,到底是什么造成的华北的长期雾霾,我们急切的等待呢。
在没解开这个谜底之前,貌似这个“黑锅”一直是煤炭在背着,今年以来华北地区尤其是京津冀的多个城市纷纷宣告,要建设无煤城市,彻底不用煤了,河北省更是要求全省实现“气代煤,电代煤”。
一时间,我们烧了几百年的煤炭成了“过街老鼠,人人喊打”,我就纳闷了,想起以前没暖气的时代,那时候家家烧煤炉子取暖,也没见雾霾呀,咋都怪在煤上了呢?
4、史上最严的2017煤矿安全大检查
今年以来,国家对煤矿的安全一直采取高压态势,安全检查覆盖全国,检查组不停的巡查,对有安全隐患的煤矿,关的关,封的封,尤其是小煤矿基本上全关了,造成大量煤矿关停,解散矿工。
国务院安委会8个安全生产巡查组已经陆续进驻北京、河北、浙江、福建、江西、重庆、宁夏、新疆等8个省级人民政府开展第三批巡查。
6月份将对内蒙古、上海、湖北、海南、西藏、甘肃、青海和新疆生产建设兵团开展第四批巡查。今年的安全巡查工作结束后,将首次实现全国省级政府的安全生产巡查“全覆盖”。
根据安排,巡查组至少在地方工作1个月以上,对煤炭等全重点行业领域专项整治情况和加强安全基础能力建设情况是重要巡查内容之一。
5、安全事故仍不断
伴随着安全检查不断,安全事故仍是不可避免的发生着,就在前几天山西又发生一起透水事故,6人遇难,5人幸免于难。
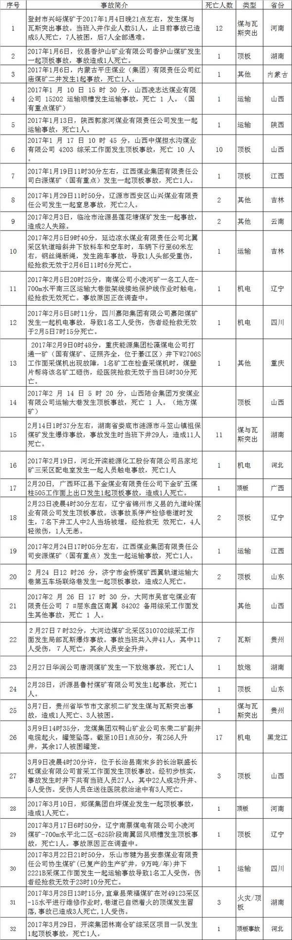
一季度全国发生各类煤矿事故共计30多起,造成90余人死亡,主要以顶板事故、机电运输事故为多数,其中最大的事故是3月9日,龙煤集团双鸭山矿业公司东荣二矿副井电缆起火,罐笼坠落,造成17人死亡。
2017年一季度全国煤矿事故统计

6、煤矿人才断档,技术人员大量流失
当前煤矿在技术管理上十分薄弱,在煤炭大省山西,国有煤矿里有的总工程师只是初中毕业。这种情况并不少见,技术力量薄弱、人才短缺,并不是发生在山西地方国有矿的个别现象,在山西省属国有煤矿也很普遍。
这几年由于煤矿收入低,技术骨干大量流失,加上目前兼并重组整合矿多,摊薄了本身并不丰厚的人才家底。根据要求,在未来5年内,山西省国有煤矿原则上一律不新招聘普通矿工,而是从现有人员中调剂,人才引进也存在困难。
7、煤矿大型化、开采机械化、智能化
根据煤炭发展十三五规划:煤矿采煤机械化程度要达到85%,掘进机械化程度达到65%。煤矿信息化、智能化建设取得新进展,煤炭生产效率大幅提升,全员劳动工效达到1300吨/人年以上。
而要达到上述标准,则减员是必须的!
看完以上的分析,不知各位矿友们是咋想的?可能有些人悲观,觉得过几年可能饭碗保不住了,不知道将来干什么,也有些人可能觉得无所谓,此处不留爷自有留爷处。
其实,社会每一次大的变革时代,或是每个行业的大更替时代,作为一个个体的人,是改变不了形式的发展趋势,只能因势利导,顺势而为,既是困难,又是机遇,就看你怎么看了,就像改革开发初期下海做生意的现在都是富翁了,九十年代第一次全国下岗潮,也成就了一批敢想敢干的人成功,关键还是要看自己,再说了,当矿工的死都不怕,还有啥可怕的。
塞翁失马焉知非福,不干矿工了,不一定是坏事,尤其对矿工这种随时有生命危险的特殊职业来讲,没准儿,改行了再过10年可以干出自己的一番事业来!在此,矿业汇祝愿每一位矿工都能事业有成,家庭幸福。
