文 | Alpha Engineer
今天继续给大家带来 「一页纸」吃透一条产业链 系列。
本期的主角是: 800V高压直流,AIDC的重要产业机遇 ,我们 用 AlphaEngine 来解读 。
(1)英伟达发布800V白皮书
近日,英伟达发布800V白皮书,被市场普遍视为AI数据中心电力领域的“拐点性事件”。
它标志着电源技术路线正式从传统供应商推动,转向由英伟达主导的标准化、生态化发展新范式。

这一转变的核心在于,随着AI算力需求呈指数级增长,传统48V/54V供电架构已触及物理瓶颈,而800V高压直流(HVDC)方案则为解决兆瓦级机柜的供电、散热与成本挑战提供了清晰的、可规模化的技术蓝图。
(2) 800V的核心价值: 能效、散热与空间优化
传统低压直流架构因铜耗、空间及效率瓶颈难以满足需求。
800V高压直流(HVDC)凭借效率提升(比UPS高3-5个百分点)、铜耗减少(超45%)、空间优化(节省30%)等优势,成为AI数据中心电源主流方案。
首先,800V方案能够 降低传输损耗,实现散热优化 。
基于电学原理(P=U*I、P =I²R),电压从48V提升至800V后,在传输相同功率的条件下,电流可降至48V方案的约1/16,理论上供电链路的电阻损耗可降低至原来的1/256左右, 实际应用中可大幅降低供电损耗 。
电流的大幅降低直接减少了由供电传输所产生的热量 ,从源头减轻了线缆、连接器和功率器件的散热负担, 直接提升了从电网到芯片(Grid-to-Chip)的全链路能源效率。
第二,800V能 优化空间布局,节省铜线用料 。
电流降低使得对铜缆、母排等导电材料的需求大幅减少,传统方案中单机架高达200kg的铜材用量得以削减,从而降低了物料成本(BOM)和数据中心CAPEX。
与此同时,简化的供电架构减少了变压器、开关柜等设备的数量和体积。综合测算,800V方案可为数据中心节省约30%的空间需求,为部署更多算力设备释放了宝贵物理空间。
第三,800V架构能够有效 简化供电链路,保障供电效率 。
传统供电架构需经历多次交直流转换,每个环节均有损耗。
800V HVDC架构通过采用固态变压器(SST)或中压整流器,旨在将中高压交流电一次性转换为800V直流,大幅缩短了能量转换路径,可将转换环节从4次减少至2次。
得益于碳化硅(SiC)等第三代半导体的应用,高压下的转换效率得以保障。综合来看,800V HVDC架构可将数据中心端到端供电系统效率从传统方案的约90%提升至95%以上,效率提升3-5个百分点。
(3)800V技术演进路线
白皮书为产业链明确了从当前到2030年后的三阶段技术演进路线图,为市场提供了清晰的发展预期和投资节奏指引。
英伟达800V架构的初期演进(2025-2026年)定位为“UPS升级版”,核心是为现有数据中心(白色空间)提供低成本、平滑的升级路径 。
此方案保留了原有的UPS设施,在UPS与服务器机柜之间增设一个专用的电源机架(Power Sidecar)。
该机架的核心部件是低压整流器,负责将UPS输出的480V交流电转换为800V直流电,再供给服务器。
该方案的最大优势在于规避了直接替换UPS系统带来的高昂资本开支与业务中断风险,为后续向完全HVDC架构演进奠定了基础。
预计从2026年中期开始,标准化HVDC解决方案将规模化放量 。
此阶段将彻底取消传统UPS,供电架构显著简化,备电功能由机架侧的BBU(电池备电单元)和电网侧的BESS(电池储能系统)构成的双层储能体系承担。
该架构通过减少交直流转换环节,大幅提升了端到端的供电效率,同时降低了因大电流产生的电阻损耗与散热压力,并有效节省了机房占地空间与铜材用量,系统整体可靠性得到增强。
固态变压器(SST)被确立为数据中心电源架构的终极解决方案,预计在2030年左右进入应用窗口期 。
SST技术利用碳化硅(SiC)、氮化镓(GaN)等宽禁带半导体器件及高频变压器,能够将10-35kV的中压交流电直接转换为800V直流电输出。
其核心优势在于极高的功率密度(单柜容量可达3-6MVA)、紧凑的物理尺寸(体积仅为传统变压器的1/5)和卓越的转换效率,是满足未来超高密度AI计算集群需求的理想技术路径。
英伟达白皮书对不同阶段的技术架构方案进行了详细对比,清晰地展示了从现有设施改造到终极SST方案的技术迭代路径、性能差异及应用时间窗口。
(4) 800V架构产业链全景梳理
800V产业链可以清晰的分为上游碳化硅、中游电源设备厂商、以及下游AI巨头,我们分别来看。
上游环节主要为800V高压架构提供关键的半导体材料与元器件,其中,第三代半导体材料碳化硅(SiC)是实现技术飞跃的核心基石 。
相较于传统硅基器件,SiC具备更高的耐压等级、更低的导通损耗和更优的导热性能,是制造高效高功率密度电源模块的理想选择。
在800V架构下,采用SiC器件可显著提升电力转换效率,降低系统能耗和散热压力,并减少铜材使用量达45%以上,其经济与性能优势在高功率AI数据中心场景下尤为突出。
国内企业在SiC产业链已形成较强竞争力。在衬底与外延片环节,三安光电的6英寸衬底产能已达1.6万片/月,8英寸产品进入准量产阶段。
晶盛机电则在8-12英寸大尺寸衬底工艺上取得突破,规划产能巨大。
在器件制造环节,上海瞻芯已构建从设计到封装的IDM全产业链能力,三安光电的SiC MOSFET产品已在800V相关领域实现大批量应用。
中游是800V产业链的价值核心,涵盖HVDC设备、固态变压器(SST)和服务器电源等关键系统,市场呈现高技术壁垒和头部集中的特点 。
海外市场由维谛(Vertiv) 、伊顿(Eaton) 、施耐德(Schneider) 三家传统巨头主导,它们凭借与英伟达的深度战略合作,构筑了坚实的客户与技术护城河,可以参考这篇报告:
「一页纸」讲透美股公司之:Vertiv,全球液冷龙头
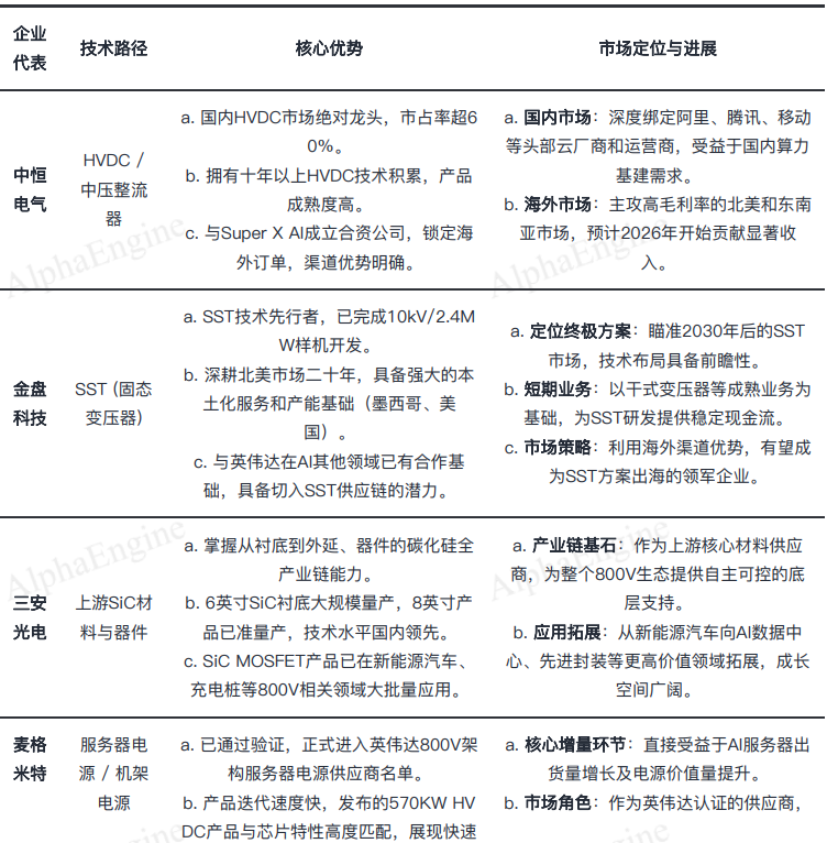
国内市场,中恒电气在HVDC领域占据超60%的市场份额,技术积累深厚.
金盘科技 、四方股份在SST领域已有样机或电网试点项目经验,具备先发优势。
麦格米特则已成功切入英伟达800V架构的服务器电源供应商名单,展现了快速响应能力。
中游厂商正沿英伟达白皮书规划的技术路径演进。短期以HVDC方案为主,中期向“巴拿马电源”(中压整流器)过渡,长期目标则是采用SiC/GaN器件的SST终极方案。
下游应用与服务环节是800V架构落地的最终驱动力,主要需求方为对算力有极致追求的大型云服务商 。
谷歌、微软、Meta 等全球头部云服务商是800V架构最主要的需求方。
这些公司为支持AI大模型训练和推理,持续上修资本开支,2025年Q2四大厂Capex增速预计高达66%,为800V等新一代基础设施的部署提供了强劲的资金和需求支撑。
(5) 中国企业在800V产业链中的布局
中国企业在高压直流领域有着显著优势。
一是其他行业应用经验,如新能源汽车充电桩、新能源接入等已有大规模应用案例。
二是数据中心自身应用基础,国内数据中心较早采用HVDC,已有400V巴拿马电源架构应用。
此外,SST技术在电网及风光储项目中有试点项目,虽针对数据中心需重新设计功率密度、容量、稳定性及性价比等参数,但国内有成熟产品基础,相比之下,海外相关领域应用经验少。
整体而言,高压直流化链条是中国企业中期优势方向,被类比为光模块在算力中的地位,体现中国供应链优势。
首先来看HVDC环节 。凭借在国内市场超60%的占有率和显著的技术成本优势, 中恒电气 等龙头正通过合资等模式,将成熟的HVDC解决方案复制到毛利率更高的海外市场,有望实现量利齐升。
然后来看SST环节 。在被视为终极方案的固态变压器(SST)领域, 金盘科技、四方股份 等已凭借在电网、储能等场景的先发优势,推出样机或试点项目,与海外巨头处于同一起跑线,未来有望凭借成本和速度优势实现赶超。
最后看上游核心材料SiC 。在决定800V系统性能与成本的碳化硅(SiC)材料端,以 三安光电 为代表的企业已在衬底和器件制造环节取得关键突破,其产能释放和技术升级将为国内产业链提供自主可控的保障和强大的成本竞争力。
