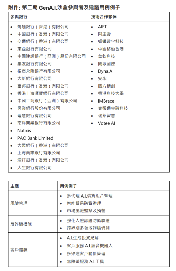
10月15日,香港金融管理局与香港数码港管理有限公司公布第二期生成式人工智能(GenA.I.)沙盒参与者名单。在超过60个建议方案中,来自20家银行和14家技术合作伙伴的27个用例获邀进入第二期GenA.I.沙盒。第二期沙盒计划聚焦积极加强A.I.治理,多个用例采用“以A.I. 对抗A.I. ”策略,例如运用A.I.对A.I. 生成内容进行自动化质量检测,以更具规模的方式提升系统准确度和一致性。沙盒参与者将于今年稍后陆续开始登陆数码港人工智能超算中心的专属平台,预计于2026年初开始技术测试。

10月15日,香港金融管理局与香港数码港管理有限公司公布第二期生成式人工智能(GenA.I.)沙盒参与者名单。在超过60个建议方案中,来自20家银行和14家技术合作伙伴的27个用例获邀进入第二期GenA.I.沙盒。第二期沙盒计划聚焦积极加强A.I.治理,多个用例采用“以A.I. 对抗A.I. ”策略,例如运用A.I.对A.I. 生成内容进行自动化质量检测,以更具规模的方式提升系统准确度和一致性。沙盒参与者将于今年稍后陆续开始登陆数码港人工智能超算中心的专属平台,预计于2026年初开始技术测试。

广告等商务合作,请点击这里
